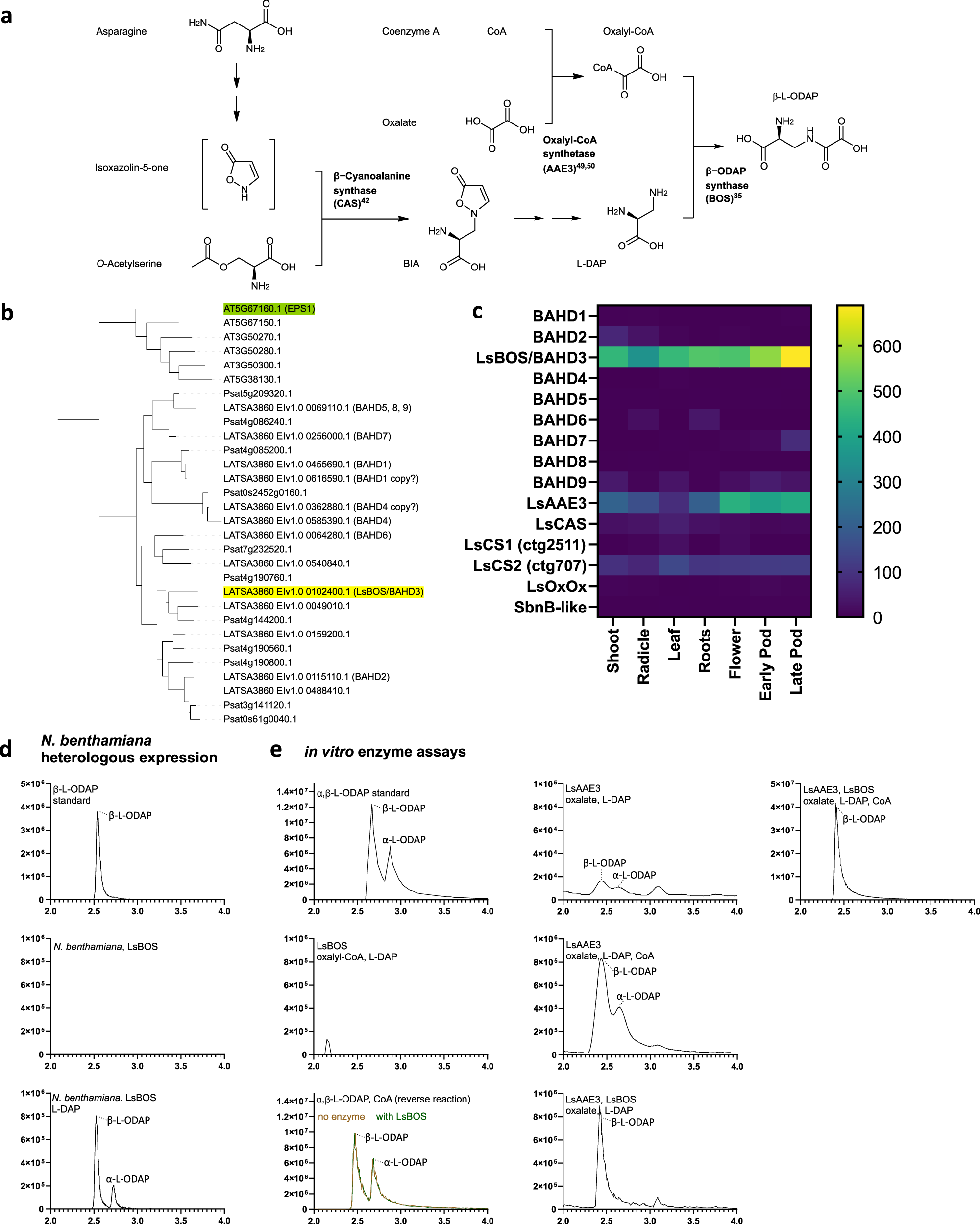
Fig. 3: Identification and in vitro confirmation of LsBOS.

a Grass pea β-L-ODAP biosynthesis as reviewed by Yan et al.44 b Clade including EPS1 and LsBOS (highlighted) from the maximum likelihood phylogeny of BAHD-ATs of A. thaliana, P. sativum and L. sativus (full phylogeny shown in Supplementary Data 1). c Heatmap transcript abundance of genes of interest in L. sativus (in TPM). d LCMS spectra showing β-L-ODAP formation in N. benthamiana expressing LsBOS, in presence of L-DAP. e LCMS spectra showing α- and β-L-ODAP formation in in vitro assays using LsBOS, LsAAE3 and different combinations of substrates. Source data are provided as a Source Data file.