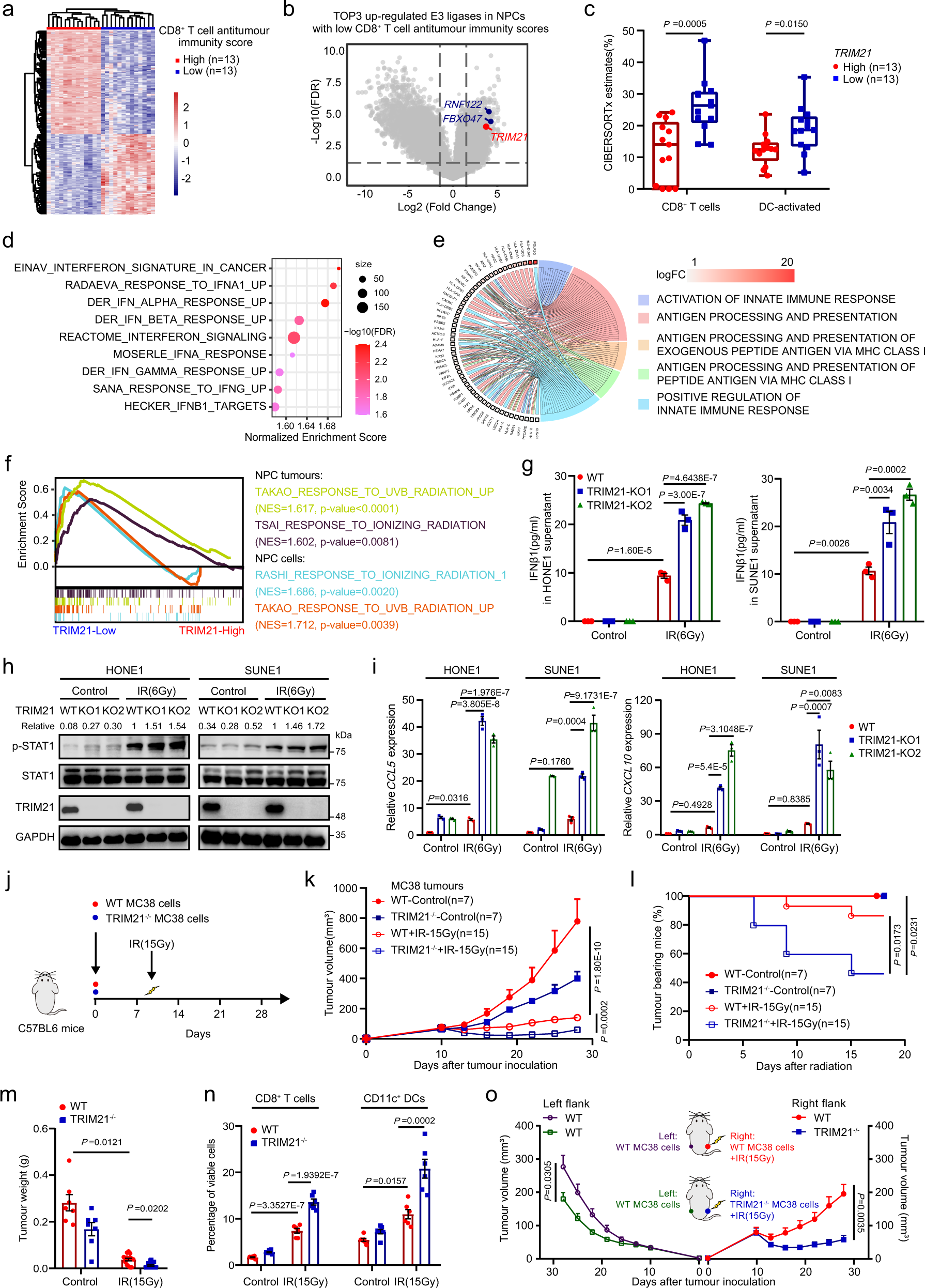
Fig. 1: TRIM21 expression in tumour cells impairs radiation-induced T-cell-mediated antitumour immunity.

a Heatmap showing the clustering of NPC tumours with high or low CD8+ T-cell-mediated antitumour immunity scores. b Volcano plot showing that three E3 ligases, RNF122, FBXO47 and TRIM21, were upregulated in NPC tumours with low CD8+ T-cell-mediated antitumour immunity scores. c CIBERSORTx analysis of CD8+ T cells and activated DCs that infiltrated into tumours with high or low TRIM21 expression (two-tailed unpaired t test). d GSEA suggesting impaired type-I IFN responses in tumours with high TRIM21 expression. e GO analysis of the scRNA-seq showing a negative association between TRIM21 expression and the ‘activation of innate immune response’ and ‘antigen processing and presentation’ terms in NPC cells. f GSEA showed a poor radiation response in TRIM21-high tumours and cells (two-tailed unpaired t test). g–i WT and TRIM21-KO NPC cells were treated with or without IR. After 48 h, IFN-β1 concentration in the culture supernatant (g, ELISA), pSTAT1 levels (h, western blot analysis), and CCL5 and CXCL10 expression levels (i, qPCR) were measured (one-way ANOVA with the Tukey’s multiple comparisons test). j–n In total, 5 × 105 WT or TRIM21−/− MC38 cells were inoculated into C57BL/6 mice. Mice in the IR-treated groups were subjected to focal radiation with a single fraction of 15 Gy on day 10 after tumour cell inoculation (j). The tumour growth rate (k, two-way ANOVA), tumour eradication rate (l, log-rank test), weight of excised residual tumours (m, n = 7 in each control group, n = 15 in each IR group, Kruskal–Wallis test with Dunn’s multiple comparisons test), and proportions of tumour-infiltrating CD8+ T cells and CD11c+ DCs (n, n = 7 in each control group, n = 6 in each IR group, one-way ANOVA with Tukey’s test for multiple comparisons) are reported. o, Tumour growth of the unirradiated abscopal tumours (WT-MC38, left flank) and the irradiated (15 Gy) primary tumours (WT-MC38 or TRIM21−/− MC38, right flank) in C57/BL6 mice (n = 9 in each group, two-way ANOVA). The data are shown as the mean ± SEM and are representative of three independent experiments (g–i).