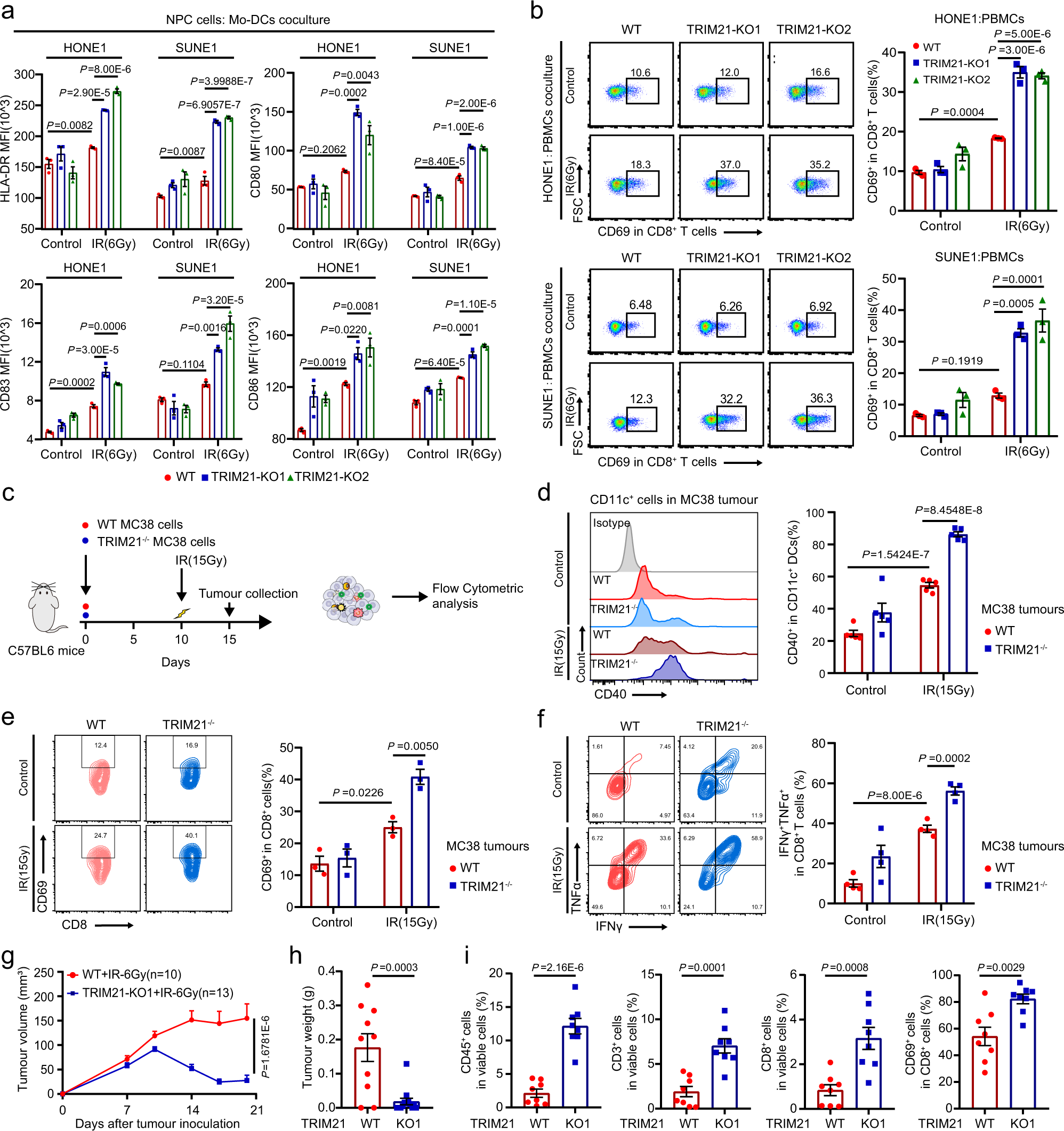
Fig. 6: TRIM21 depletion enhances radiation-induced antitumour immunity.

a, b WT and TRIM21-KO NPC cells were treated with or without IR. After 24 h, (a) NPC cells were cocultured with Mo-DCs for another 48 h. Then, the expression of maturation markers, including HLA-DR, CD80, CD83, and CD86, on Mo-DCs was measured by flow cytometry. b WT and TRIM21-KO NPC cells were cocultured with PBMCs for 24 h. The proportion of CD69+ cells among CD8+ T cells was determined by flow cytometry (the data are presented as the mean ± SEM of three independent experiments; one-way ANOVA with Tukey’s test for multiple comparisons). c–e Established WT or TRIM21−/− MC38 tumours (from inoculation with 1 × 106 cells) in C57BL/6 mice were subjected to focal radiation with a single fraction of 15 Gy. Tumours were harvested 5 days after IR. The surface expression level of CD40 on CD11c+ DCs (d, n = 5), the expression level of the activation marker CD69 on CD8+ T cells (e, n = 3), and the expression levels of IFN-γ and TNF-α in CD8+ T cells after stimulation with PMA and ionomycin (f, n = 4) were determined by flow cytometry (one-way ANOVA with the Tukey’s test for multiple comparisons). g–i WT and TRIM21-KO SUNE1 tumours were established in humanised NSG mice. Tumours were treated twice (on days 10 and 13 after tumour cell inoculation) with focal radiation (6 Gy). The tumour volume (g, two-way ANOVA), tumour weight (h, n = 10 and n = 13 in WT and TRIM21-KO1 groups respectively, two-tailed unpaired t test), and proportions of tumour-infiltrating CD45+ immune cells, CD3+ T cells, and CD8+ T cells (i, n = 8, two-tailed unpaired t test) are shown. The data are presented as the mean ± SEM.