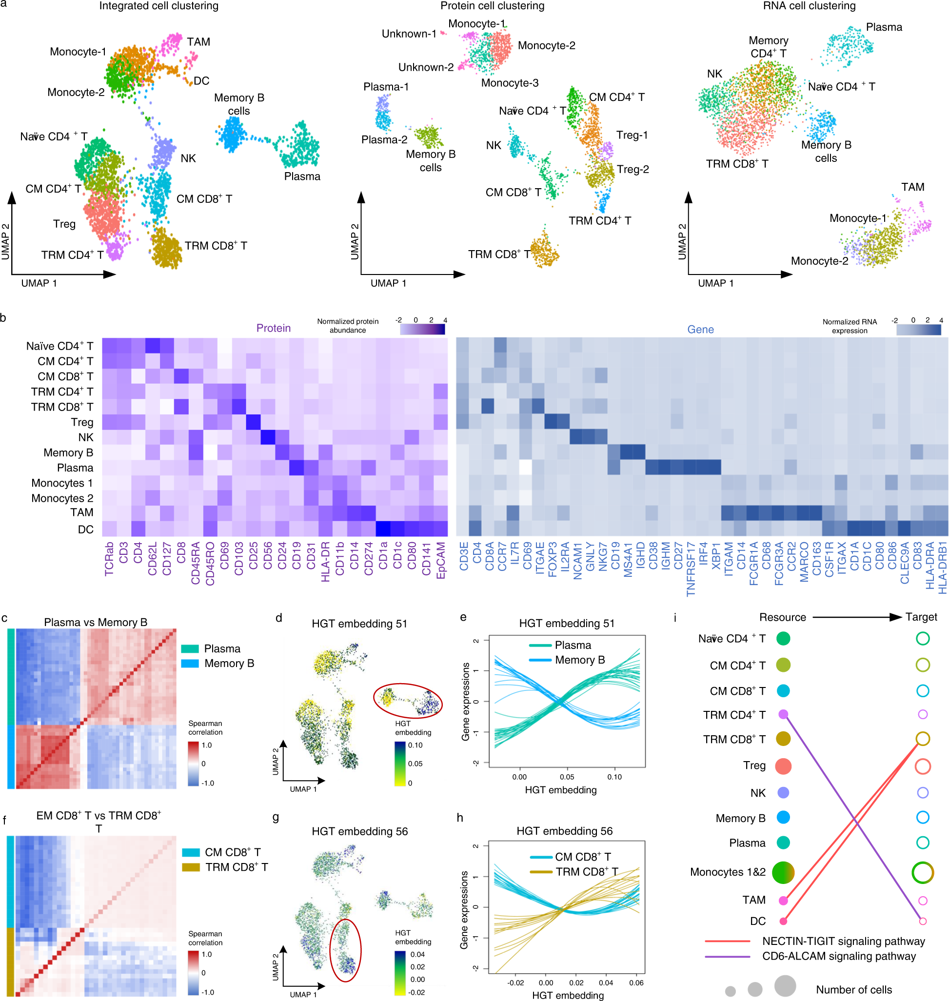
Fig. 4: DeepMAPS identification of heterogeneity in CITE-seq data of PBMC and lung tumor leukocytes.
From: Single-cell biological network inference using a heterogeneous graph transformer

a UMAPs for DeepMAPS cell clustering results from integrated RNA and protein data, protein data only, and RNA data only. Cell clusters were annotated based on curated marker proteins and genes. b Heatmap of curated marker proteins and genes that determine the cell clustering and annotation. c Heatmap of the Spearman correlation comparison of top differentially expressed genes and proteins in plasma cells and memory B cells. d UMAP is colored by the 51st embedding, indicating distinct embedding representations in plasma cells and memory B cells. e Expression of top differentially expressed genes and proteins in c as a function of the 51st embedding to observe the pattern relations between plasma cells and memory B cells. Each line represents a gene/protein, colored by cell types. For each gene, a line was drawn using a loess smoothing function based on the corresponding embedding and scaled gene expression in a cell. f–h Similar visualization was conducted for the 56th embedding to compare EM CD8+ T cells and TRM CD8+ T cells c–e. i Two signaling pathways, NECTIN and ALCAM, are shown to indicate the predicted cell–cell communications between two cell clusters. A link between a filled circle (resource cluster with highly expressed ligand coding genes) and an unfilled circle (target cluster with highly expressed receptor coding genes) indicates the potential cell-cell communication of a signaling pathway. Circle colors represent different cell clusters, and the size represents the number of cells. The two monocyte groups were merged. TRM tissue-resident memory, CM central memory, TAM tumor-associated macrophage, HGT heterogeneous graph transformer.