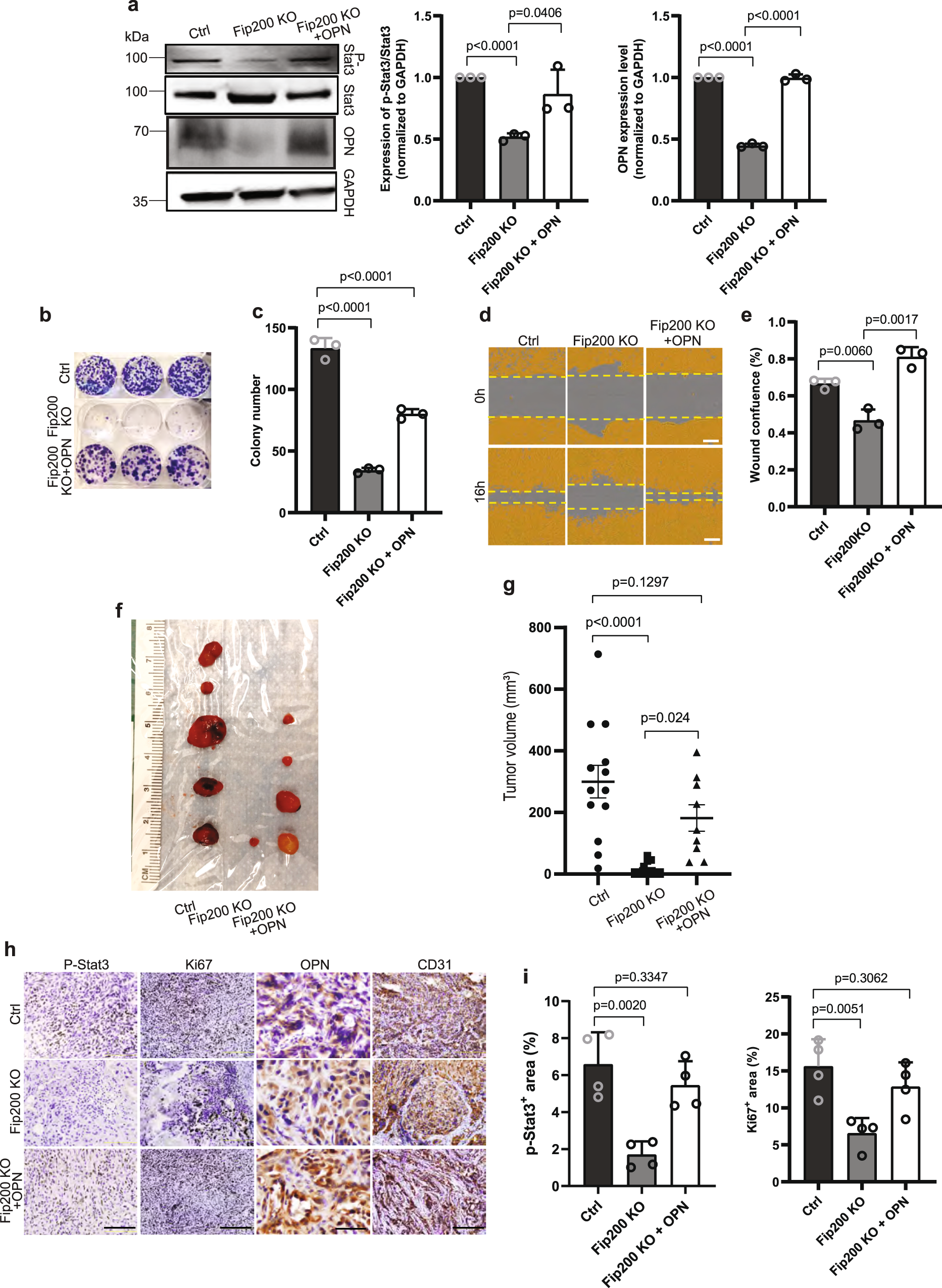
Fig. 6: Ectopic expression of OPN rescues deficient colony formation, migration, tumorigenicity and Stat3 phosphorylation of Fip200 KO vascular tumour cells.

a Lysates from Ctrl, Fip200 KO tumour cells, and Fip200 KO tumour cells with OPN re-expression (Fip200 KO + OPN) were examined by western blots for various antibodies as indicated. Relative levels of pSTAT3/STAT3 and OPN (normalized to Ctrl cells) are shown as mean ± SD on the right. n = 3 independent experiments. b, c Representative images of colony formation assay of Ctrl, Fip200 KO and Fip200 KO + OPN tumour cells are shown in b, and mean ± SD of the colony number are shown in c. n = 3 biologically independent cells. d, e Cell migration of Ctrl, Fip200 KO and Fip200 KO + OPN tumour cells by wound healing assay. Representative images of cell migration at 0 and 16 h (d) and relative percentage of wound confluence (e) shown as mean ± SD. n = 3 biologically independent cells. Scale bar in (d), 300 μm. f–i Ctrl, Fip200 KO and Fip200 KO + OPN tumour cells (2 × 106 cells) were subcutaneously injected in recipient nude mice. Representative images of tumour harvested at 10 weeks after injection are shown in f. Mean ± SEM of tumour volume at 10 weeks after injection is shown in (g) (n = 7 mice for each group). Representative images of IHC for P-Stat3, Ki67, OPN and CD31 of tumour sections are shown in (h). Scale bar, 50 μm for OPN staining, 200 μm for others in (h). Quantification of P-Stat3 and Ki67 positive cells per field of view in Ctrl, Fip200 KO and Fip200 KO + OPN transplanted tumour sections are shown as mean ± SD in (i). n = 4 biologically independent samples. Unpaired two-tailed t test was used in (a) (middle and right panels), (c, e, and i). One-way ANOVA with Tukey’s multiple comparisons test was used in (g). For (b–e), at least two independent experiments were repeated. Source data are provided as a Source Data file.