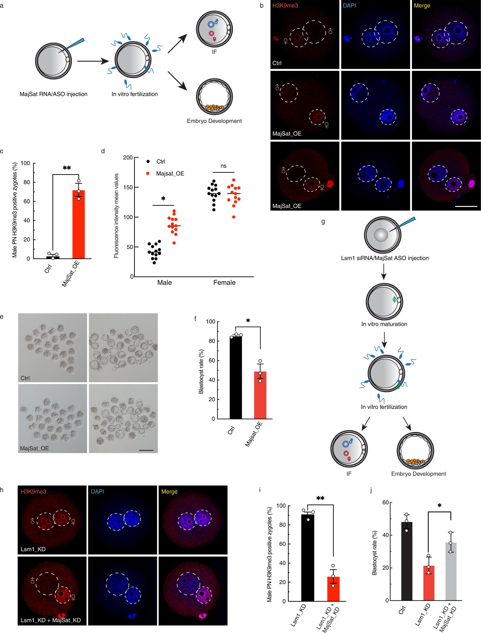
Fig. 4: Major satellite RNA mediates the impact of Lsm1 KD on nonequilibrium pronuclear H3K9me3 and early embryo development.

a Scheme for MajSat oocyte-stage OE and KD experiments. In vitro-transcribed MajSat RNA or ASOs were injected into MII oocytes. After IVF, some of the fertilized oocytes were fixed at the zygote stage for H3K9me3 immunostaining, and the others were cultured in vitro for embryo development assays. b Immunostaining for H3K9me3 in representative pronucleus of Ctrl and major satellite RNA overexpression (MajSat_OE) zygotes. Scale bars, 20 µm. Representative images from 3 biological replicates, with each replicate containing ~30 zygotes. c Statistics for male pronucleus H3K9me3 in Ctrl and MajSat_OE zygotes. The statistical data are expressed as mean ± SEM, **p < 0.01 (p = 0.0016) by two-sided Student’s t test for each comparison. Each treatment contains 3 biological replicates, with each replicate containing ~30 zygotes. d Scatterplot showing H3K9me3 fluorescence intensity mean values in pronucleus of Ctrl and MajSat_OE zygotes. The statistical data are expressed as mean ± SEM, *p < 0.05 (p = 0.0158) and ns (p = 0.8390) means not significant by two-sided Student’s t test for each comparison. Each treatment contains 3 biological replicates, with each replicate containing at least 5 zygotes. e, f Quantification of embryo development competence in response to major satellite RNA. Images of 2-cell embryos and blastocysts (e) and statistics for blastocyst rates (f) for the Ctrl and MajSat_OE groups were represented. Representative images from 3 biological replicates, with each replicate originating from ~35 injected oocytes. The statistical data are expressed as mean ± SEM, *p < 0.05 (p = 0.0119) by two-sided Student’s t test for each comparison. Each treatment contains 3 biological replicates, with each replicate originating from ~35 injected oocytes. g Scheme for rescue experiments. Lsm1 siRNA and MajSat ASOs were injected at the GV stage, after which IVM and IVF were performed. Some fertilized oocytes were fixed at the zygote stage for H3K9me3 immunostaining, and the others were cultured in vitro for embryo development assays. h, i Immunostaining of H3K9me3 in Lsm1_KD and Lsm1_KD + MajSat_KD zygotes. Images of H3K9me3 (h) and fluorescence intensity mean values (i) in pronucleus of Lsm1_KD and Lsm1_KD + MajSat_KD zygotes were represented. Scale bars, 20 µm. Representative images from 3 biological replicates, with each replicate originating from ~30 zygotes. The statistical data are expressed as mean ± SEM, **p < 0.01 (p = 0.0016) by two-sided Student’s t test for each comparison. Each treatment contains 3 biological replicates, with each replicate originating from ~30 zygotes. j Statistics for the blastocyst rates of Ctrl, Lsm1_KD and Lsm1_KD + MajSat_KD zygotes. The statistical data are expressed as mean ± SEM, *p < 0.05 (p = 0.0285) by one-way ANOVA test. Each treatment contains 3 biological replicates, with each replicate originating from ~35 injected GV-oocytes.