Fig. 5: In vivo vasculogenic fate change of dermal fibroblasts by wound induced suppression of miR-200b.
From: Identification of a physiologic vasculogenic fibroblast state to achieve tissue repair

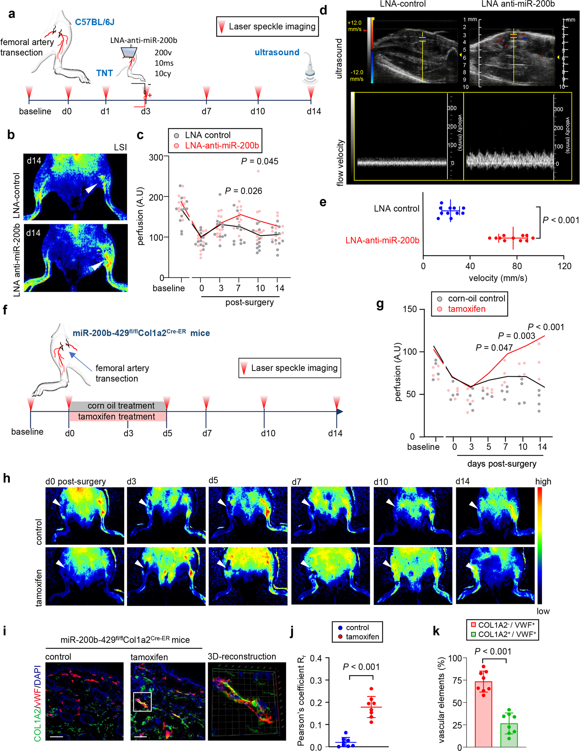
a Schematic diagram showing hind-limb ischemia and tissue nanotransfection technology in C57BL/6 mice. b, c Representative day 14 laser speckle image (b) and quantification (c) of hind limb perfusion at different time points post-surgery in C57BL/6 mice treated with either control LNA or LNA-anti-miR200b by tissue nanotransfection. The lines represent the mean, and the dots represent the individual value (n = 11). d, e Representative ultrasound and flow velocity images (d) and quantification of flow velocity (e) of feeder vessels supplying blood to hind limb in C57BL/6 mice treated with either control LNA or LNA-anti-miR200b post-hindlimb surgery (n = 11). f Schematic diagram of hind-limb (HL) surgery experiment in miR-200b-429fl/flCol1a2creER mice. g, h Hind-limb perfusion (g) and representative images (h) of corn oil (control) and tamoxifen treated miR-200b-429fl/flCol1a2creER mice at different time points post-surgery (n = 4). i Immunofluorescence confocal image of day 14 wound-edge tissue in miR-200b-429fl/flCol1a2creER mice stained for COL1A2 and vWF. The right panel shows the 3D-rendering of the inset in tamoxifen treated day 14 miR-200b- 429fl/flCol1a2creER mice. Scale, 100 µm. j Colocalization of COL1A2 and vWF was determined by Pearson correlation (r). Data expressed as mean ± S.D (n = 8). k The COL1A2 and vWF colocalized vascular elements were quantified in tamoxifen treated miR-200b-429fl/flCol1a2creER mice and plotted graphically. Data expressed as mean ± S.D (n = 8). Data in c, e, g, j, k were analyzed by two-tailed unpaired Student’s t test. Fig 5a, f were created with BioRender.com.