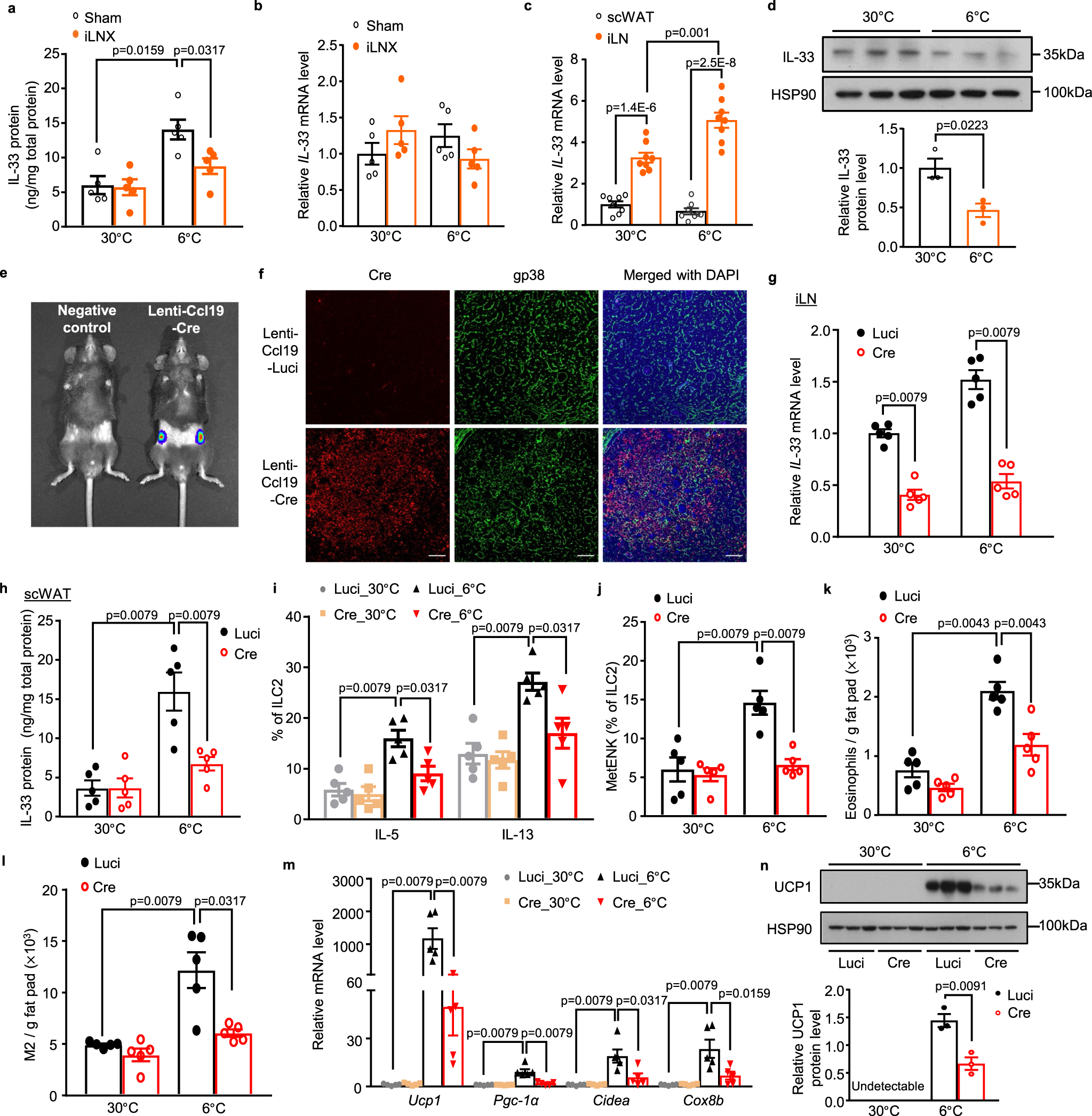
Fig. 3: iLN FRC-derived IL-33 is indispensable for cold-induced activation of ILC2s and beiging of scWAT.

a–d Sham-operated and iLNX male C57BL/6 N mice were exposed to 6 °C or 30 °C for 2 days. a, b ELISA analysis of protein level (a) and the mRNA expression of IL-33 (b) in scWAT of sham-operated and iLNX mice (n = 5). c The mRNA level of IL-33 in scWAT and iLN (n = 8). d IL-33 protein level in iLN determined by Western blot (top) and densitometric quantification of IL-33 (bottom) (n = 3). e–n Lentivirus encoding FLAG-tagged Cre and luciferase (Lenti-Ccl19-Cre) or luciferase only (Lenti-Ccl19-Luci) driven by the Ccl19 promoter was directly injected into iLNs (7.5 × 106 Transduction Units [TU] per side) of eight-week-old male IL33fl/fl mice. Seven days after lentiviral injection, mice were housed at 30 °C for 3 weeks followed by 2-day cold exposure (6 °C) or continued to be housed at 30 °C for another 2 days. e IVIS Lumina imaging analysis showing luminescence intensity in mice with (Lenti-Ccl19-Cre) or without lentivirus injection (negative control) after intraperitoneal injection of luciferin (150 mg/kg) for 10 min. f Immunofluorescent staining with primary antibodies against Cre recombinase or gp38 (a cell surface marker of FRCs) in iLN section; Scale bar, 50 μm g The mRNA level of IL-33 in iLN (n = 5). h ELISA analysis for IL-33 protein level in scWAT (n = 5). i, j Quantification of IL-5, IL-13 (i) and MetENK (j) in ILC2s using flow cytometric analysis (n = 5). k, l Flow cytometric analysis of absolute numbers of eosinophils (k) and M2 macrophages (l) (n = 5). m The mRNA expression of thermogenic genes in scWAT, determined by real-time PCR (n = 5). n Western blot analysis for UCP1 protein expression in scWAT (top) and densitometric quantification of UCP1 (bottom) (n = 3). All samples are biologically independent replicates. Data are presented as mean ± SEM. Statistical data were assessed using unpaired two-tailed Student’s test (c, d, n) or Mann–Whitney U test (a, g–m). All the p values were two-sided. Source data are available as a Source Data file. kDa, relative molecular weight in kilodalton. See also Fig. S2, S7–S11.