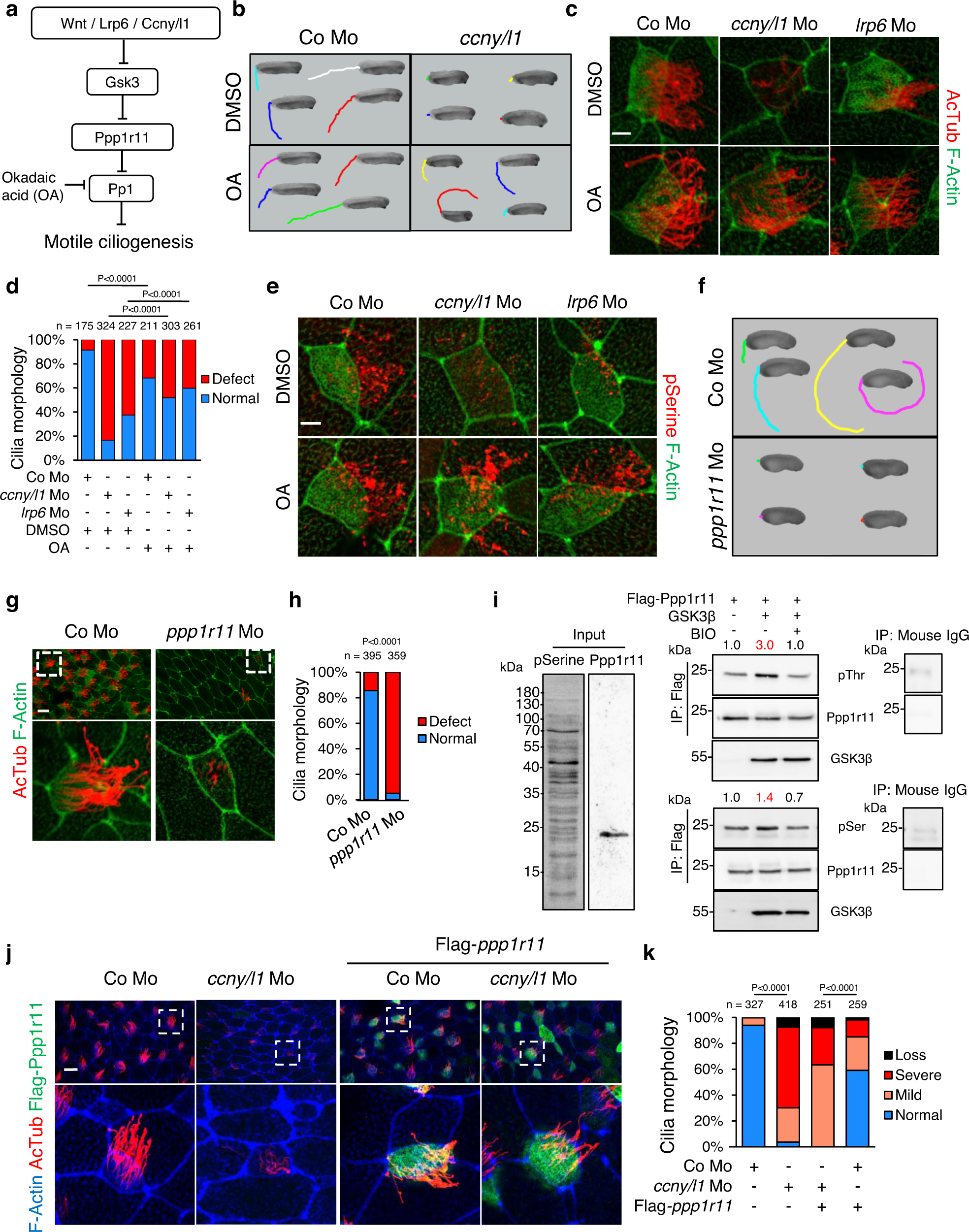
Fig. 2: A Wnt ┫Pp1 signaling axis promotes ciliogenesis in motile cilia.
From: Mucociliary Wnt signaling promotes cilia biogenesis and beating

a Wnt/Gsk3 signaling suppresses Protein phosphatase 1 (Pp1), by inhibiting Gsk3-mediated phosphorylation of Pp1 regulatory inhibitor subunit 11 (Ppp1r11). Okadaic acid (OA) inhibits Pp1 activity. b OA rescue of MCC-driven movements in ccny/l1 morphants (Mo). St. 32 embryos were video-tracked for 20 s after treatment with 10 nM OA or DMSO. The distance moved by 4 representative embryos each is shown. c OA rescue of motile cilia in St. 26 ccny/l1 morphants. X. tropicalis embryos were treated between St. 8-26 with OA. Scale bar 5 µm. d Quantification of c. Morphology of motile cilia was classified as normal or defect. e IF with pan phospho-Serine antibody (pSerine) in MCC cells of St. 27 morphants (Mo) X. tropicalis embryos treated with OA between St. 8-26. Scale bar 5 µm. f MCC-driven embryo movements of St. 27 control- and ppp1r11 morphants video-tracked for 20 s. g IF for AcTub and phalloidin to visualize motile cilia morphology in St. 27 ppp1r11 morphants. Scale bar 5 µm. h Quantification of g. Morphology of cilia was classified as normal or defect. i Immunoblot analysis of Ppp1r11 phosphorylation. Flag IP in 293T cell lysates after Flag-Ppp1r11 and GSK3β transfection ±BIO treatment, followed by immunoblot for pThr, pSer, Flag and GSK3. Mouse IgG IP as negative control. Numbers show normalization to control for pThr and pSer. j IF of MCCs for indicated proteins in St. 27 ccny/l1 morphants co-injected with Flag-ppp1r11 DNA. Scale bar 5 µm. k Quantification of j. Cilia morphology was classified as normal, mild (>half the length compared to control), severe (<half the length compared to control) or loss (no cilia). For statistical analysis ‘normal and mild’ and ‘severe and loss’ were pooled, respectively. Data information: Two-sided chi square test used for all statistical analyses. n = number of analyzed MCCs from >10 independent embryos from 3 experiments. White dashed boxes are magnified in lower panels. Source Data files are available for figures d, h, i and k.