Fig. 3: Automated detection and absolute quantification of cytosolic siRNA during lipid-mediated delivery.
From: Single-cell quantification and dose-response of cytosolic siRNA delivery

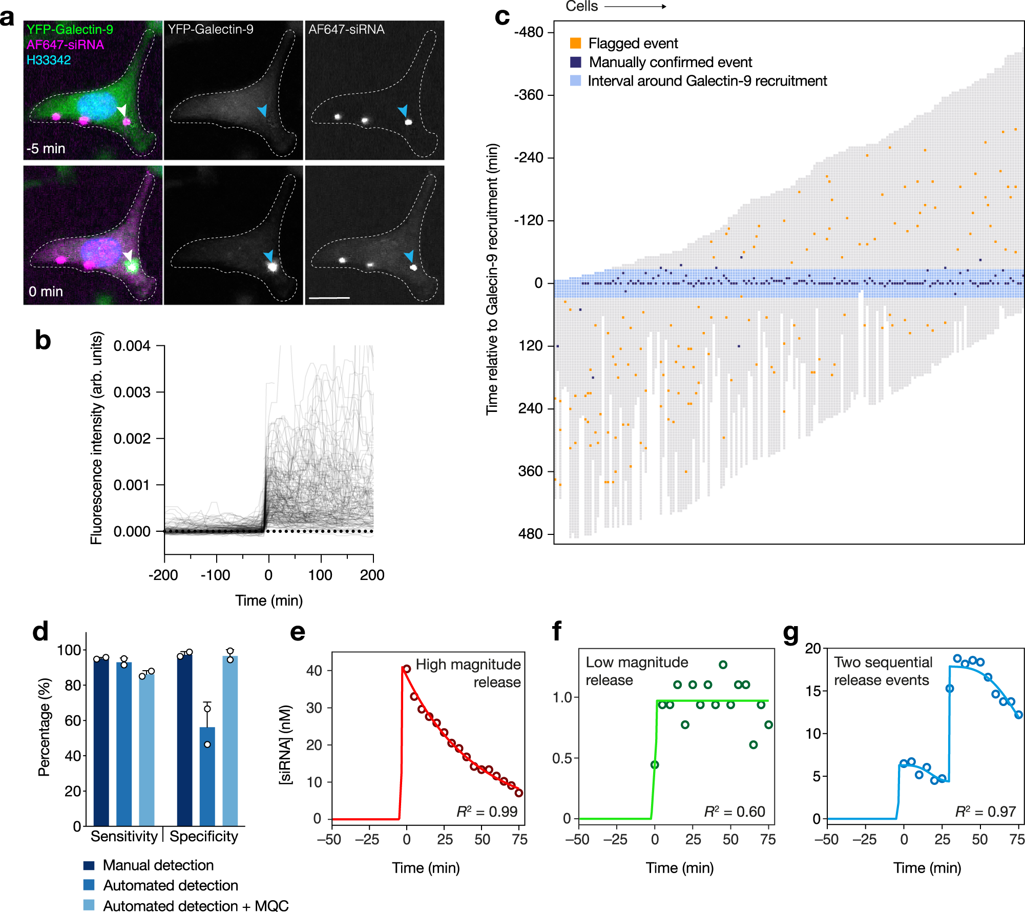
Airyscan confocal imaging of HeLa cells expressing YFP-galectin-9 every 5 min during treatment with lipoplexed AF647-siRNA. a Endosomal release and cytosolic dispersion of AF647-siRNA, coinciding with the recruitment of YFP-galectin-9 to the lipoplex-containing vesicle (indicated by arrowheads). The scale bar is 20 µm. b Measurements of cytosolic AF647-siRNA in single cells, aligned in time so that t = 0 is the first imaging timepoint with detectable de novo YFP-galectin-9 recruitment to lipoplex-containing vesicles. c Traces of individual cells (columns) with the recruitment of YFP-galectin-9 to vesicles containing siRNA-lipoplex, indicating the performance of the automated event detection in combination with manual quality control. Cell traces are aligned in time with t = 0 being the first frame with detectable galectin-9 recruitment. For a–c, N = 187 cells from two independent experiments. d Performance of manual and automated detection of endosomal siRNA release. Detection sensitivity and specificity were determined by comparing events indicated by galectin-9 recruitment and the manual or automated detection of AF647-siRNA release to the cytosol. Manual quality control (MQC) was performed after automated event detection, to exclude false positive events. Mean ± s.d. is shown. N = two independent experiments. e–g Continuous monitoring of cytosolic AF647-siRNA fluorescence intensity was translated into absolute concentrations using condition-matched reference measurements. siRNA release magnitude estimations were made by fitting a mathematical model (lines) to the cytosolic siRNA concentration from single-cell measurements (circles). Examples are shown for the three different modeling approaches used, depending on the magnitude and kinetics of siRNA release: e a typical high-magnitude release event with exponential decay, f a high-noise low-magnitude release event (step-function), and g two separate events occurring in quick succession. Source data for b–g are presented in the Source Data file.