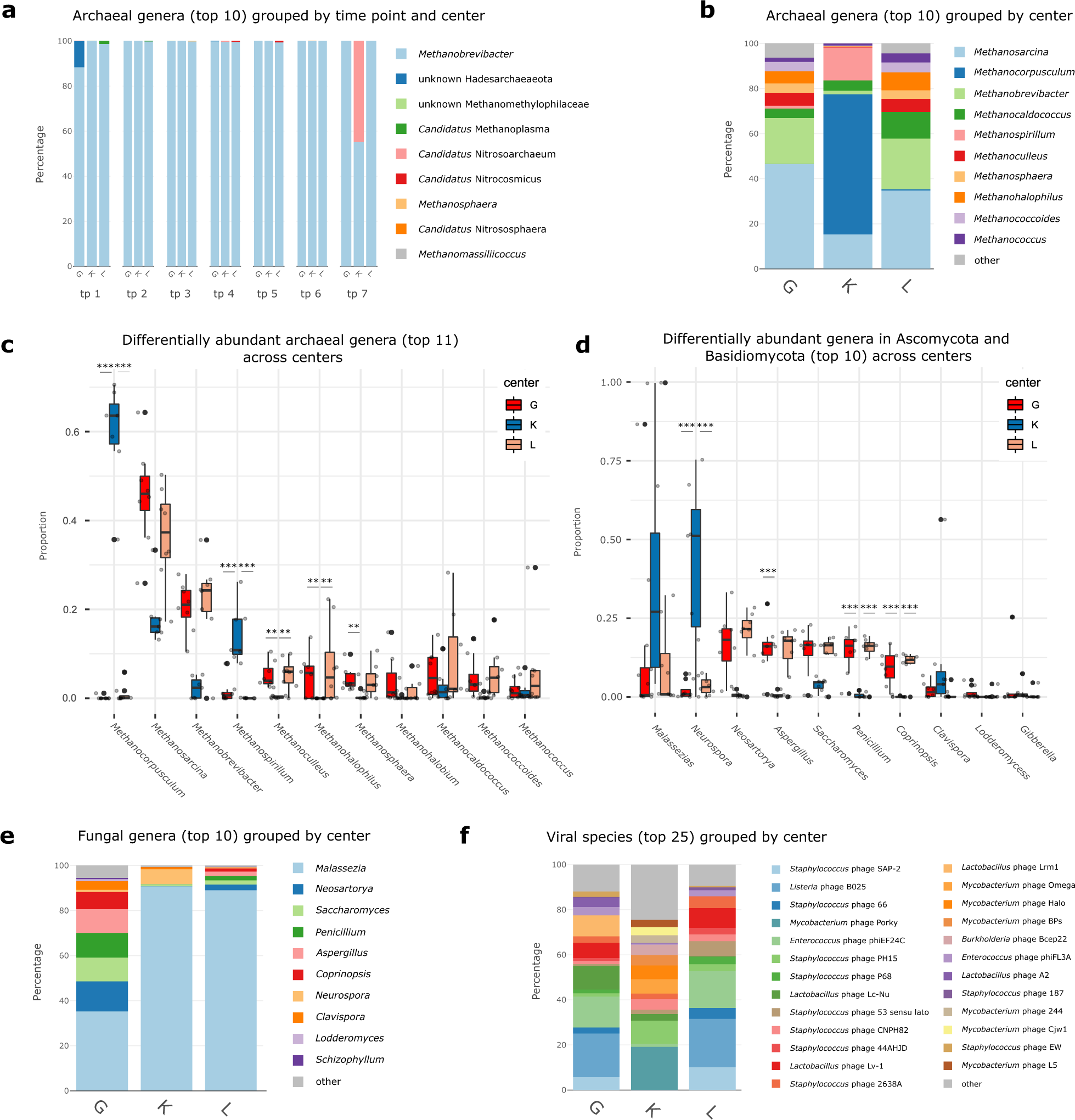
Fig. 1: Overall distribution and abundances of microbial signatures of different domains, according to the different centers.

a Stacked bar plot of relative abundances of the top ten archaeal genera in the amplicon data set, displayed per center at time points (tp) tp1ā7. b Stacked bar plot of the top ten relative abundances of methanogenic archaeal genera in the MGS (metagenomic) dataset for tp7 per center. c Box plot of relative abundances of the top eleven methanogenic archaeal genera per center (MGS data, tp7, nā=ā23 biologically independent samples, DSeq2): Methanocorpusculum: K:G qā<ā0.001, K:L qā<ā0.001, G:L qā=ā0.945; Methanosarcina: K:G qā=ā0.261, K:L qā=ā0.054, G:L qā=ā0.945; Methanobrevibacter: K:G qā=ā0.052, K:L qā=ā0.138, G:L qā=ā0.945; Methanospirillum: K:G qā<ā0.001, K:L qā<ā0,001, G:L qā=ā0.192; Methanoculleus: K:G qā<ā0.001, K:L qā=ā0.009, G:L qā=ā0.945; Methanosphaera: K:G qā=ā0.028, K:L qā=ā0.138, G:L qā=ā0.945; Methanohalobium: K:G qā=ā0.052, K:L qā=ā0.774, G:L qā=ā0.945; Methanocaldococcus: K:G qā=ā0.237, K:L qā=ā0.576, G:L qā=ā0.945; Methanococcoides: K:G qā=ā0.112, K:L qā=ā0.264, G:L qā=ā0.945; Methanococcus: K:G qā=ā0.371, K:L qā=ā0.964, G:L qā=ā0.945. d Box plot of relative abundances of the top ten genera of Ascomycota and Basidiomycota per center (MGS data, tp7, nā=ā23 biologically independent samples, DSeq2): Malassezia: K:G qā=ā0.021, K:L qā=ā0.095, G:L qā=ā0.792; Neurospora: K:G qā<ā0.001, K:L qā=ā0.001, G:L qā=ā0.856; Neosartorya: K:G qā<ā0.001, K:L qā<ā0.001, G:L qā=ā0.995; Aspergillus: K:G qā<ā0.001, K:L qā<ā0.001, G:L qā=ā0.995; Saccharomyces: K:G qā=ā0.289, K:L qā=ā0.035, G:L qā=ā0.995; Penicillium: K:G qā<ā0.001, K:L qā<ā0.001, G:L qā=ā0.995Āø Coprinopsis: K:G qā<ā0.001, K:L qā<ā0.001, G:L qā=ā0.995; Clavispora: K:G qā=ā0.293, K:L qā=ā0.04, G:L qā=ā0.291; Lodderomyces: K:G qā=ā0.056, K:L qā=ā0.834, G:L qā=ā0.006; Gibberella: K:G qā=ā0.056, K:L qā=ā0.785 0.04, G:L qā=ā0.785. e Stacked bar plot of the relative abundances of the top ten genera of Ascomycota and Basidiomycota in the MGS dataset for tp7 per center. f Stacked bar plot of the top 25 relative abundances of phage species in the MGS dataset for tp7 per center. Significance levels are indicated with asterisks for qā<ā0.001 (***), qā<ā0.01 (**), qā<ā0.05 (*) for differentially abundance testing by DSeq2, adjusted for multiple comparisons. Centers are abbreviated by G (Graz), L (Leoben) and K (Klagenfurt). For boxplots, the upper, middle and lower horizontal lines of the box represent the upper, median and lower quartile; their whiskers depict the smallest or largest values within 1.5-fold of the interquartile range. Top genera/species were calculated across all samples. Source data are provided as a Source Data file (see Github repository).