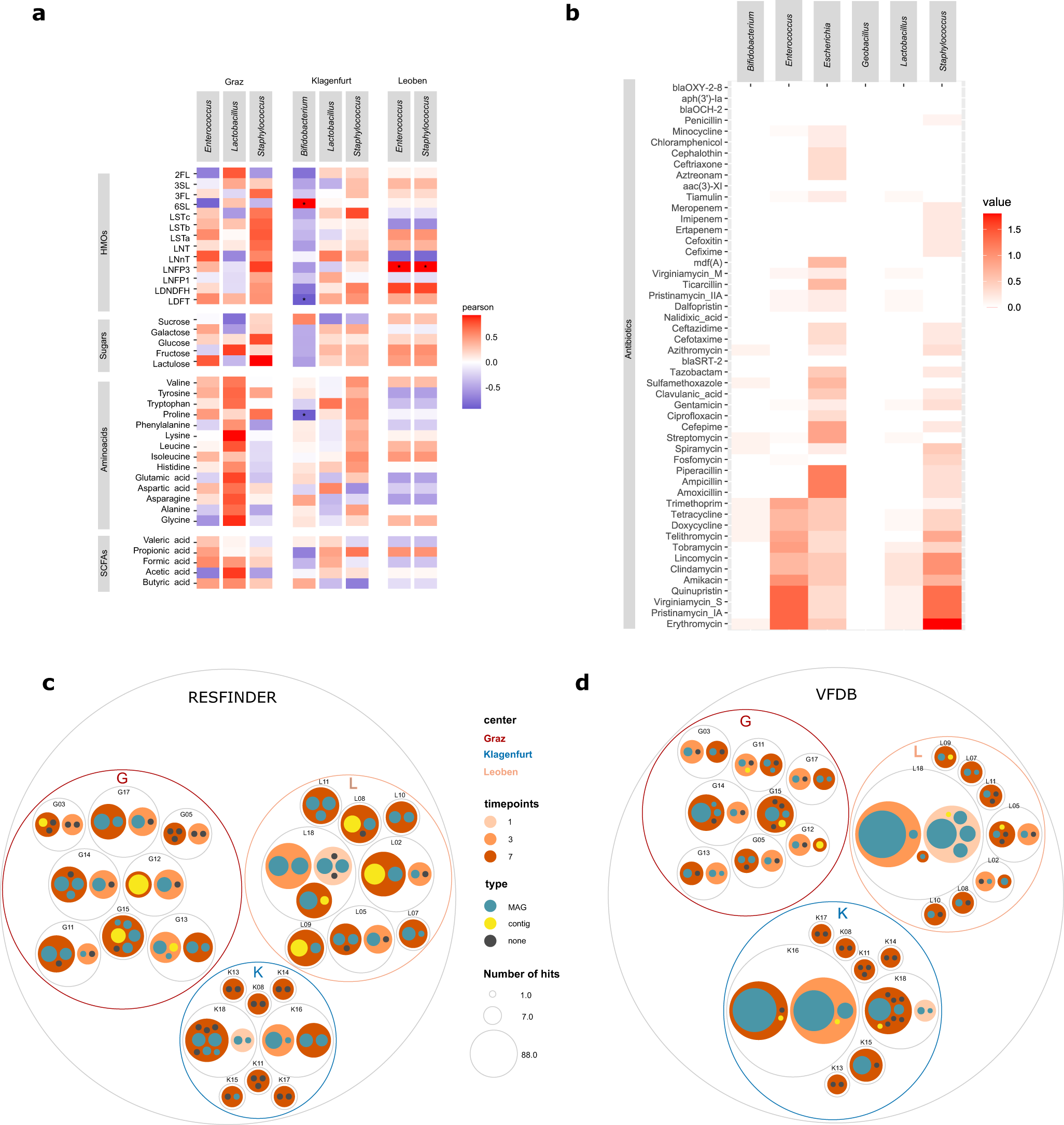
Fig. 5: Results of taxonomic correlation analyses and distribution patterns of metabolites, antibiotic resistances and virulence factors.

a Metabolites measured with NMR correlated with bacterial key genera in the three centers; metabolites of the groups of human milk oligosaccharides (HMOs), sugars, amino acids and short-chain fatty acids (SCFAs); b correlation of antibiotic resistance genes with bacterial key genera. Circle packing plot of c resistance genes and d virulence factors in the centers. Each circle represents an infant and is split into the three MGS sequenced time points. Colours of the dots indicate where the hit occurred, on MAGs (metagenome assembled genome) (green) or if it could be only assigned to a contig (yellow) or none (grey); the size of the dots indicates the number of hits. Significance levels are indicated with asterisks for qā<ā0.001 (***), qā<ā0.01 (**), qā<ā0.05 (*) by Pearson corrected for multiple testing by Benjamini Hochberg. Centers are abbreviated by G (Graz), L (Leoben), and K (Klagenfurt). Source data are provided as a Source Data file (see Github repository).