Fig. 2: B7-H3 expression is regulated by mTORC1.
From: mTORC1 upregulates B7-H3/CD276 to inhibit antitumor T cells and drive tumor immune evasion

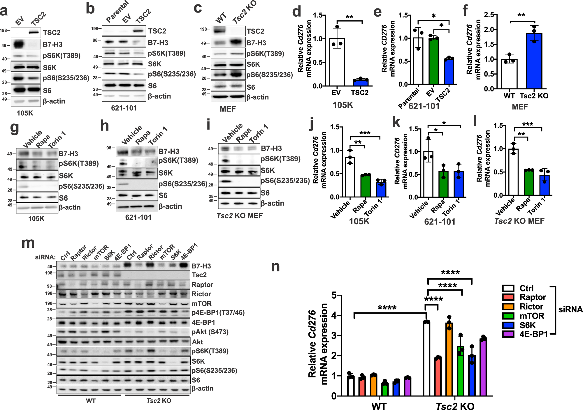
B7-H3 protein expression in Tsc2−/− 105K cells with stable reconstitution of TSC2 or empty vector (EV) (a), TSC2−/− 621-101 angiomyolipoma-derived cells with reconstitution of TSC2 or empty vector (EV) (b), and Tsc2-WT and Tsc2 KO MEFs (c). For all figure legends, n = 3 indicates representative of 3 biologic samples (n = 3). B7-H3 mRNA expression in Tsc2−/− 105K cells with stable reconstitution of TSC2 or empty vector (EV) (d), TSC2−/− 621-101 angiomyolipoma tumor cells with reconstitution of TSC2 or empty vector (EV) (e), Tsc2-WT and Tsc2 KO MEFs (f). Means ± SD, two-tailed unpaired Student’s t-test (d, f) or one-way ANOVA with Dunnett’s multiple comparisons test (e), *p < 0.05, **p < 0.01. n = 3. B7-H3 protein expression in Tsc2−/− 105K cells (g), TSC2−/− 621-101 angiomyolipoma tumor cells (h), and Tsc2 KO MEFs (i) treated with 20 nM rapamycin (Rapa), 500 nM Torin 1 or vehicle for 24 hr (n = 3). B7-H3 mRNA expression in Tsc2−/− 105K cells (j), TSC2−/− 621-101 angiomyolipoma tumor cells (k), and Tsc2 KO MEFs (l) treated with 20 nM rapamycin (Rapa), 500 nM Torin 1, or vehicle for 24 hr. n = 3, means ± SD, one-way ANOVA with Dunnett’s multiple comparisons test, *p < 0.05, **p < 0.01, ***p < 0.001. m Immunoblotting analysis of Tsc2-WT and Tsc2 KO MEFs transfected with non-targeting control siRNA (Ctrl) or SMARTpool siRNAs targeting Raptor, Rictor, mTOR, S6K, or 4E-BP1 for 48 h hr (n = 3). n qRT-PCR analysis of Tsc2-WT and Tsc2 KO MEFs transfected with non-targeting control siRNA (Ctrl) or SMARTpool siRNAs targeting either Raptor, Rictor, mTOR, S6K, or 4E-BP1 for 48 hr. n = 3, means ± SD, two-way ANOVA with Dunnett’s multiple comparisons test, ***p < 0.001, ****p < 0.0001. Source data and exact p values are provided in the Source data file.