Fig. 3: YY2 controls CD276 transcription in Tsc2-deficient cells.
From: mTORC1 upregulates B7-H3/CD276 to inhibit antitumor T cells and drive tumor immune evasion

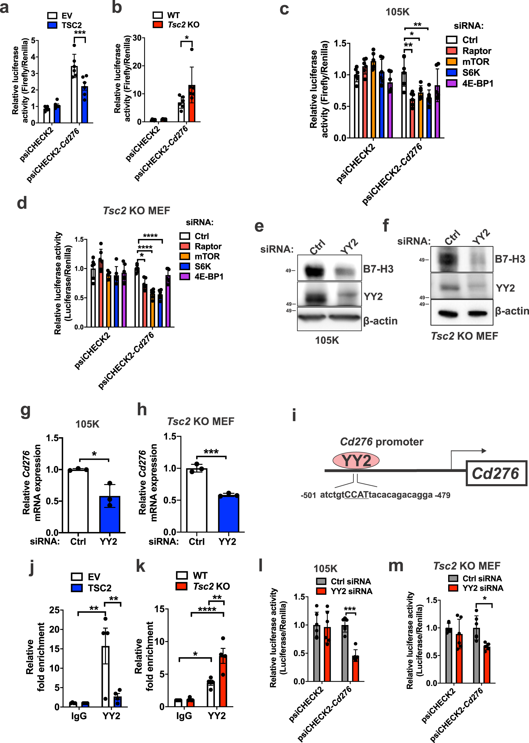
Enhanced Cd276 promoter activity in Tsc2−/− 105K cells expressing empty vector (EV) compared to reconstitution of TSC2 (a) and in Tsc2 KO MEFs compared to Tsc2-WT MEFs (b). Relative luciferase activity was determined by a dual-luciferase assay system. psiCHECK2-Cd276 encodes the Cd276 promoter. Empty psiCHECK2 vector was used as the negative control. n = 6, means ± SD, two-way ANOVA with Holm-Sidak’s multiple comparisons test, *p < 0.05, ***p < 0.001. Raptor, mTOR or S6K knockdown suppresses Cd276 promoter activity in Tsc2−/− 105K cells (c) and Tsc2 KO MEFs (d). n = 6, means ± SD, two-way ANOVA with Holm-Sidak’s multiple comparisons test, *p < 0.05, **p < 0.01, ****p < 0.0001. siRNA knockdown of YY2 reduces B7-H3 protein expression in Tsc2−/− 105K cells (e) and Tsc2 KO MEFs (f) (n = 3). Knockdown of YY2 reduces Cd276 mRNA expression in Tsc2−/− 105K cells (g) and Tsc2 KO MEFs (h). n = 3, means ± SD, two-tailed unpaired Student’s t-test, *p < 0.05, ***p < 0.001. i Promoter region of Cd276 displaying the location of the YY2 binding site. YY2 ChIP-qPCR analysis showing increased YY2 occupancy on the Cd276 promoter in Tsc2−/− 105K cells (j) and Tsc2 KO MEFs (k). n = 4, means ± SEM, two-way ANOVA with Holm-Sidak’s multiple comparisons test, *p < 0.05, **p < 0.01, ****p < 0.0001. Cd276 promoter activity is suppressed by YY2 knockdown in Tsc2−/− 105K cells (l) and Tsc2 KO MEFs (m). n = 6, means ± SD, two-way ANOVA with Holm-Sidak’s multiple comparisons test, *p < 0.05, ***p < 0.001. Source data and exact p values are provided in the Source data file.