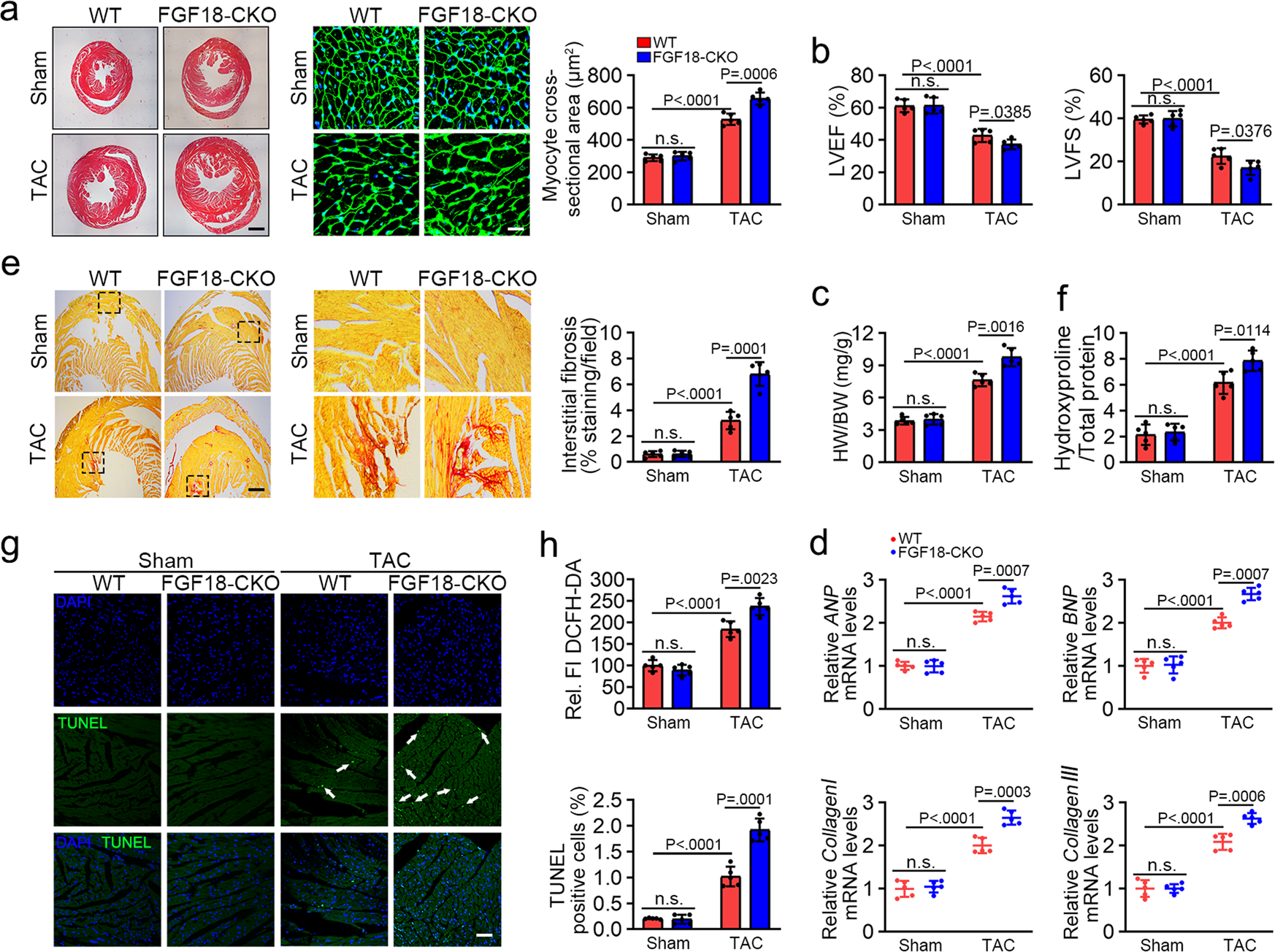
Fig. 4: Cardiomyocyte-specific FGF18 deletion exacerbates pathological cardiac hypertrophy in vivo.
From: Fibroblast growth factor 18 alleviates stress-induced pathological cardiac hypertrophy in male mice

Fgf18f/f and Fgf18-CKO mice (αMHC-MerCreMer; Fgf18f/f) were intraperitoneally injected with tamoxifen at 6 weeks old male mice, and 2 weeks after the injection, these mice were subjected to Sham or TAC surgery and harvest after 6 weeks. a Histological analyses of the HE staining and WGA staining (n = 5. Scale bar = 0.6 mm for left HE staining; scale bar = 20 μm for right WGA staining). Statistical results for the sectional cell area (right panel). n = 5. b Representative echocardiographic images and echocardiographic data for LVEF and LVFS are shown. n = 5. c Statistical results for the ratios of heart weight/body weight (HW/BW) in the indicated groups. n = 5. d Real-time quantitative PCR assays. n = 5. e PSR staining and quantification (right panel). n = 5. Scale bar = 450 μm, and then zoom in 5 times. f Left ventricular collagen quantification by hydroxyproline assay (μg/mg). n = 5. g Representative confocal scans are shown for terminal TUNEL and DAPI (green and blue, respectively). The histogram (right panel) is the quantitative analysis of TUNEL+ cells in at least six separate fields. n = 5. Scale bars = 45 μm. Two-tailed Non-parametric Mann–Whitney U test. h Total ROS levels (by DCFH-DA probe) were quantified. n = 5. All quantitative data are reported as means ± SD, one-way ANOVA with Tukey multiple comparisons test: n.s. = not significant. All numbers (n) are biologically independent animals. Source data are provided as a Source data file.