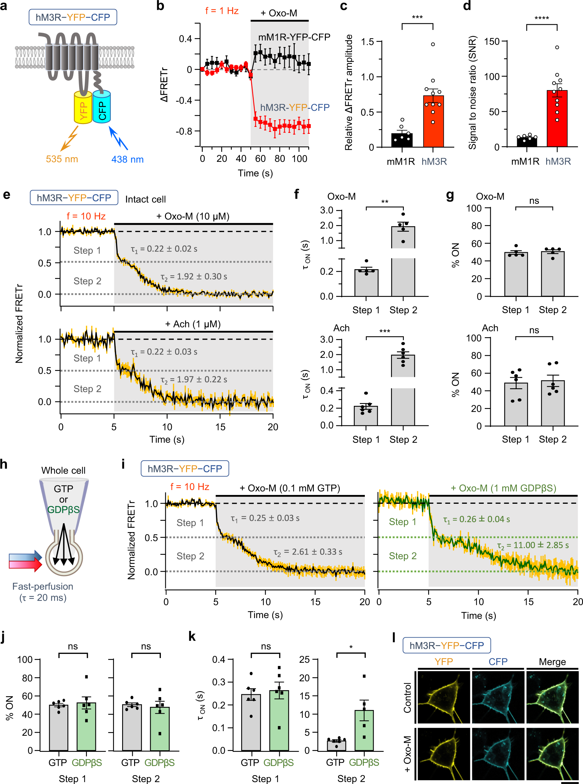
Fig. 1: hM3R-YFP-CFP FRET construct shows a two-step activation.

a Schematic of double-labeled hM3R construct hM3R-YFP-CFP at the plasma membrane. ∆FRETr signal (b), relative ∆FRETr amplitude (c) and SNR (d) in response to Oxo-M in cells expressing mM1R-YFP-CFP or hM3R-YFP-CFP. Sampling frequency: 1 Hz. mM3R, n = 6 (three cultures); hM3R, n = 10 (four cultures). Welch’s t test (two-sided, ***p = 0.0003, ****p < 0.0001). e Normalized FRETr signals in response to Oxo-M (top) or acetylcholine (Ach, bottom) in intact cell expressing hM3R-YFP-CFP. The FRETr changes from Oxo-M or Ach application show two-step activation decay in intact cells. Sampling frequency: 10 Hz. Yellow vertical lines indicate SEM. n = 5 (two cultures, top); n = 6 (two cultures, bottom). Time constant (τON) (f) and percent distribution (g) of each activation step in total FRETr response in intact cells treated with each agonist. Oxo-M, n = 5 (two cultures, Mann–Whitney test, two-sided, **p = 0.0079); Ach, n = 6 (two cultures, Welch’s t test, two-sided, ***p = 0.0004). h Whole-cell configuration of a cell with internal pipette solution containing 0.1 mM GTP or 1 mM GDPβS. i Two-step activation decay of FRETs by Oxo-M application in cells intracellularly perfused with 0.1 mM GTP (left) or 1 mM GDPβS (right). Sampling frequency: 10 Hz. Yellow vertical lines indicate SEM. GTP, n = 6 (three cultures); GDPβS, n = 6 (two cultures). Percent distribution (j) and τON (k) of each step in the FRETr response under patched conditions. GTP, n = 6 (three cultures); GDPβS, n = 6 (two cultures). Welch’s t test (two-sided, *p = 0.0416). l Representative confocal images of a single cell expressing hM3R-YFP-CFP before (Control) and during Oxo-M application (+ Oxo-M). Experiments repeated independently for more than five cultures show similar results. Scale bar, 10 μm. Data are shown as mean ± SEM. ns not significant. Source data are provided as a Source Data file.