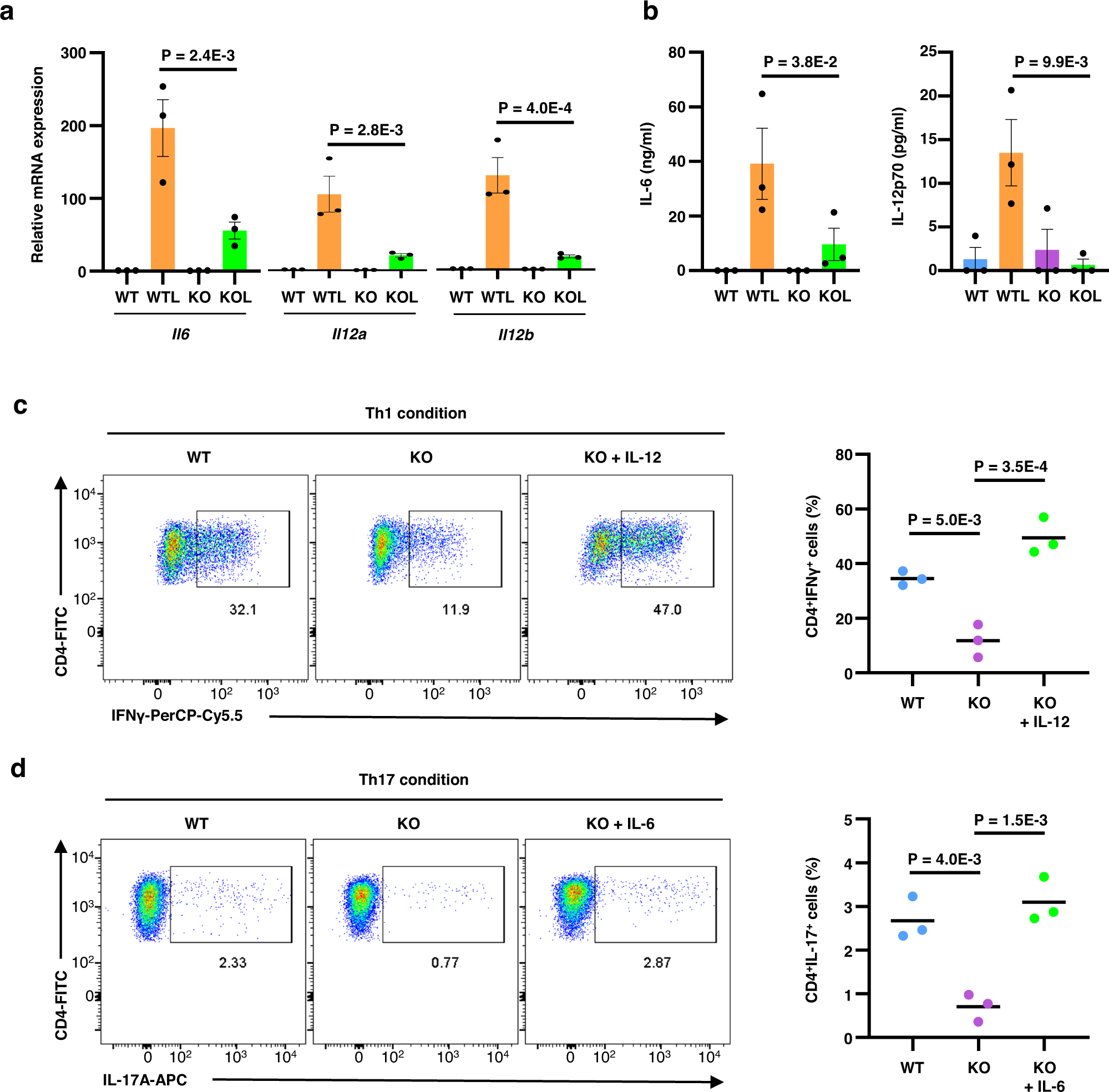
Fig. 9: Compromised capacity for inducing Th1 and Th17 CD4+ T cells by CTCF-deficient BMDCs.

a, b Decreased expression of IL-6 and IL-12 in mRNA (a) and protein (b) levels by CTCF depletion when BMDCs were stimulated with LPS for 3 h (a) and 24 h (b). Error bars show mean ± s.e.m. Significance was calculated using a two-way ANOVA with multiple comparisons of Bonferroni post-test using n = 3 independent samples. c, d Representative flow cytometric plots (left) and summarized bar graphs (right) showing impaired capacity for inducing Th1 (c) and Th17 (d) CD4+ T cell differentiation by CTCF-deficient BMDCs. In some experiments, IL-12 and IL-6 was additionally added in the Th1 and Th17-driving culture condition, respectively. Error bars show mean ± s.e.m. Significance was calculated using a one-way ANOVA with Tukey’s multiple comparisons using n = 3 independent samples. Source data are provided as a Source Data file.