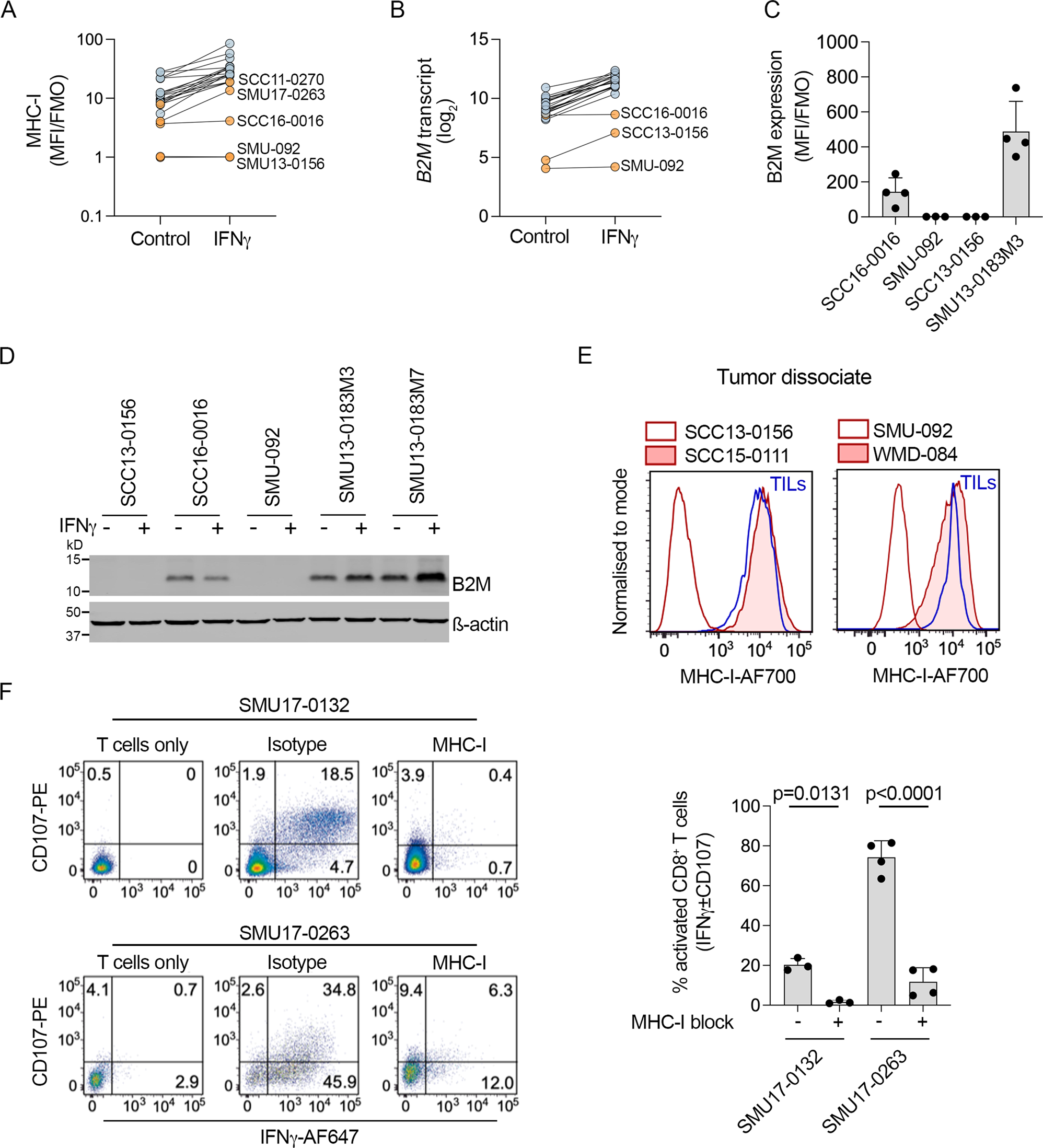
Fig. 5: MHC-I expression in PD1 PROG cell lines.
From: The molecular and functional landscape of resistance to immune checkpoint blockade in melanoma

A Cell surface expression (median fluorescence intensity stained divided by fluorescence minus one control, MFI/FMO) of MHC-I in PD1 PROG cell lines (n = 22) at 72 h after treatment with BSA control or IFNγ (1000 U/ml). Average of at least three biological replicates shown for each cell line. B B2M transcript expression at 24 h after treatment of PD1 PROG cell lines (n = 22) with BSA control or IFNγ (1000 U/ml). C Cell surface expression (median fluorescence intensity stained divided by fluorescence minus one control, MFI/FMO) of B2M on the SCC16-0016 (n = 4 biological replicates), SMU-092 (n = 3 biological replicates), SCC13-0156 (n = 3 biological replicates), and SMU13-0183M3 (n = 4 biological replicates) PD1 PROG cell lines at baseline. Individual values and mean ± sd of biological replicates are shown. D Accumulation of B2M protein in 5 PD1 PROG cell lines 24 h after treatment with BSA control (−) or IFNγ (1000 U/ml). Experiment repeated independently three times. E Representative histograms showing melanoma MHC-I expression in tumor dissociates of B2M-null SCC13-0156 and SMU-092 (unshaded red histograms) compared to autologous TILs (blue). MHC-I expression on B2M-wild-type SCC15-0111 and WMD-084 is shown for comparison (shaded red histograms). F Representative scatterplots showing reactivity of autologous CD8+ T cells (CD107+/IFNγ+) after pre-treating the SMU17-0132 (unrelated melanoma cell line) and SMU17-0263 (PD1 PROG) melanoma cells for 1 h with IgG2a isotype control or 10 µg/ml MHC-I blocking antibody. The expression of CD107 and IFNγ in T cell mono-cultures (left panels) was used to establish the gating strategy for these experiments. Bar graph shows percentage of CD107+ ± IFNγ+ CD8+ T cells (mean ± sd, (SMU-0132, n = 3; SMU17-0263, n = 4 biological replicates)) after treatment with isotype control (−) or MHC-I blocking antibody (+). The percentage CD107+ ± IFNγ+ CD8+ T cells was compared using a paired, two-tailed t-test, exact p-values shown. Source data are provided as a Source Data file.