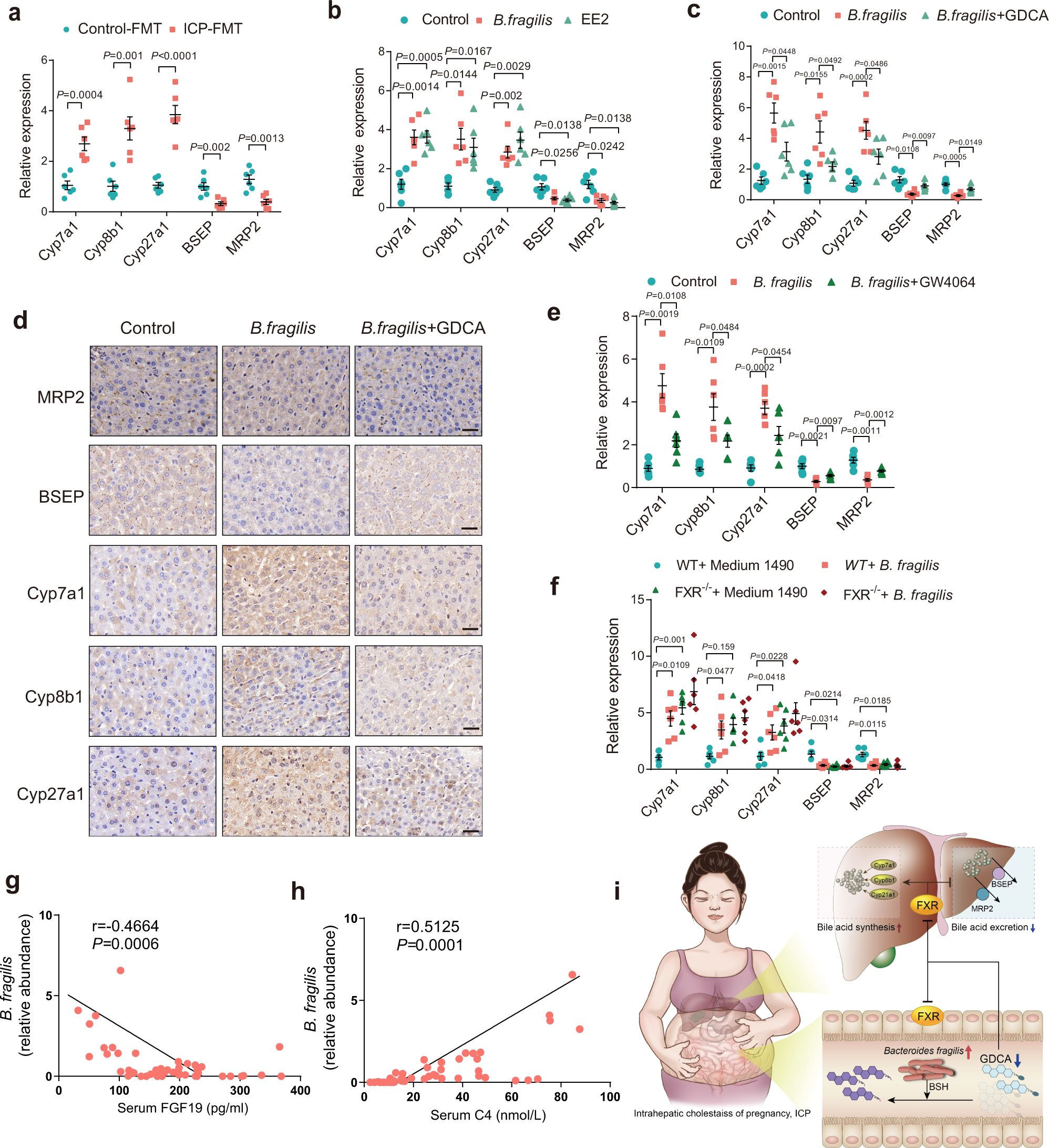
Fig. 6: B. fragilis induces excessive bile acid synthesis and inhibits hepatic bile acid excretion through suppression of FXR signaling to promote ICP.

a Hepatic mRNA expression levels of bile acids synthetic and bile excretory genes in mice transplanted with fecal microbiota of ICP and healthy controls (n = 6 per group). P values were determined by two-tailed Student’s t-test. b Hepatic mRNA expression levels of bile acids synthetic and bile excretory genes in control group, B. fragilis group and EE2 group (n = 6 per group). c Hepatic mRNA expression levels of bile acids synthetic and bile excretory genes in each group (n = 6 per group). P values were determined by Welch ANOVA with Games-Howell’s multiple comparisons test for b, c. d IHC staining of hepatic bile acids synthetic and bile excretory proteins of mice colonized with B. fragilis together with GDCA or not. Scale bar: 20 μm. e Hepatic mRNA expression levels of bile acids synthetic and bile excretory genes in mice colonized with B. fragilis together with GW4064 (10 mg/kg/d) or not (n = 6 per group). f Hepatic mRNA expression levels of bile acids synthetic and bile excretory genes in WT mice or FXR−/− mice colonized with B. fragilis or not (n = 6 per group). P values were determined by Welch ANOVA with Games-Howell’s multiple comparisons test for e, f. g, h Correlations between B. fragilis abundance and FGF19 (g) or C4 (h) were determined by Spearman’s rank test. i Schematic mechanisms underlying the role of the B. fragilis-bile acid-FXR axis in regulating ICP. Data are presented as mean ± SEM for a-c, e, f. Source data are provided as a Source Data file.