Fig. 6: FAPs send multiple signals which are received by M2-like macrophages.
From: An integrated single cell and spatial transcriptomic map of human white adipose tissue

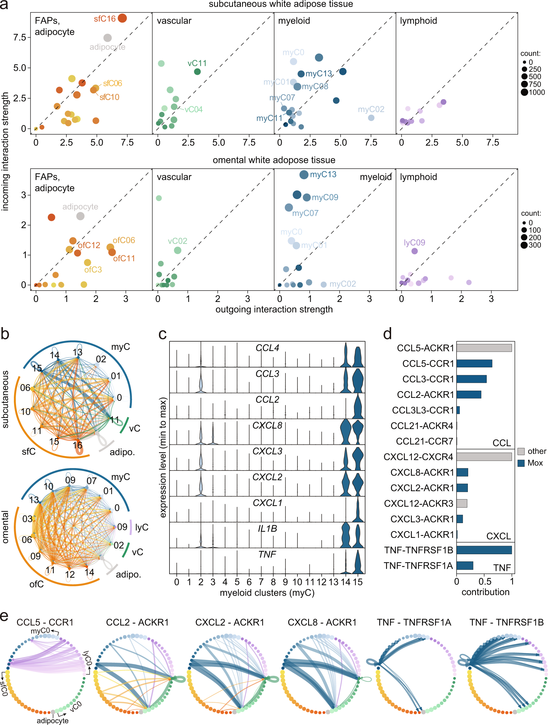
a Incoming and outgoing interaction strengths for FAPs/adipocyte, vascular, myeloid, and lymphoid cells in subcutaneous (upper panels) and omental (lower panels) WAT. Selected cell types are indicated. b Subcutaneous (upper) and omental (lower) cell-cell communication predictions for clusters identified in Supplementary Fig. 6a. Lines indicate interactions between cell types where the strength is proportional to the line width and the color defines the sending subpopulation. c Violin plots for selected marker genes enriched in the Mox cluster (myC15). d Contribution of each ligand-receptor (L-R) pair to the overall cell-cell communication strength. Blue bars are strongly contributed by Mox (myC15). e Predicted cell-cell interactions for the indicated L-R pairs. Line widths and colors indicate signaling strengths and sending subpopulations, respectively. Cell types are in numerical order as shown in the left-most panel. Note that the myeloid and lymphoid clusters ends with mast cells and B cells, respectively. Source data are provided as a Source data file.