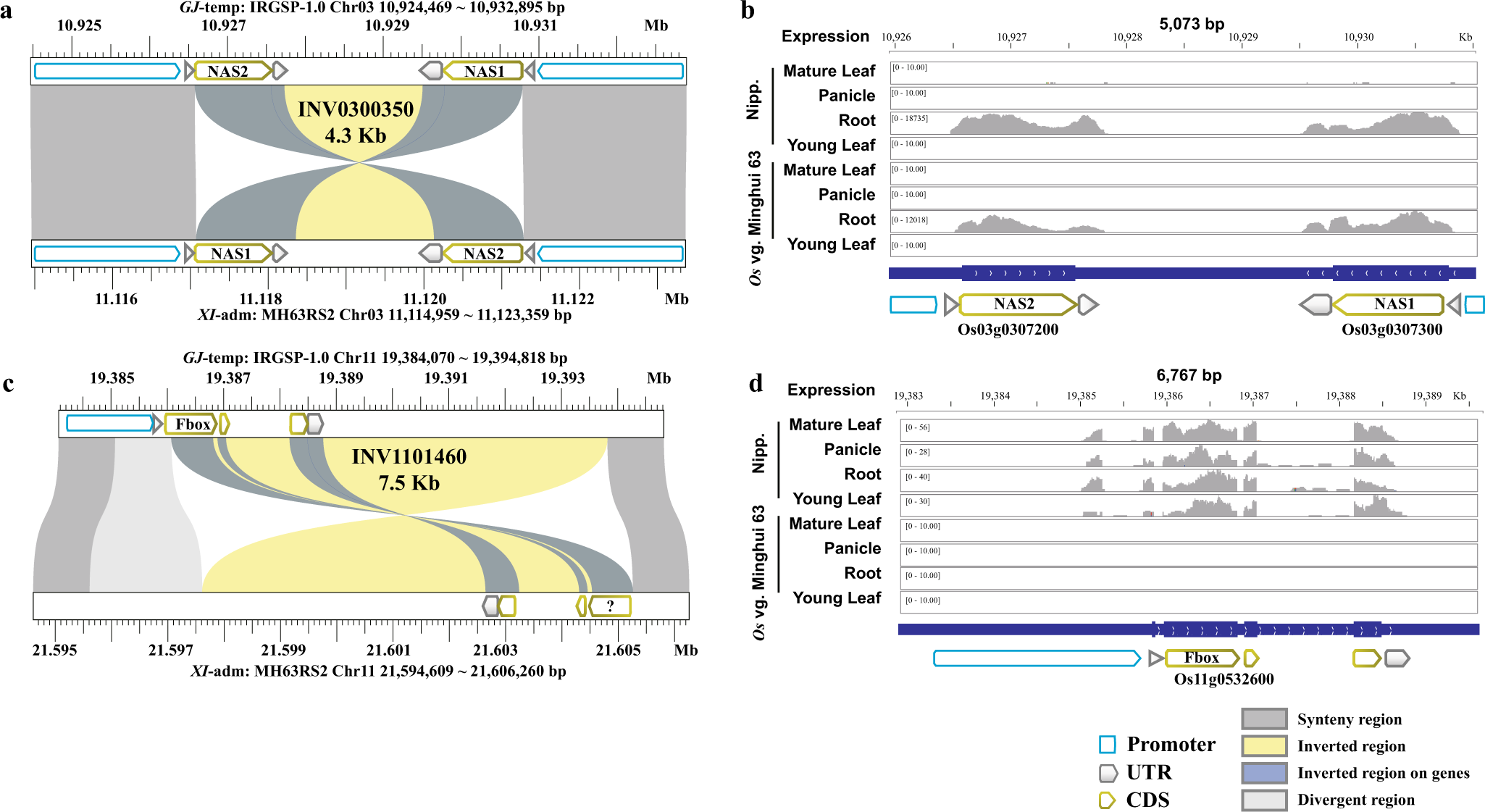
Fig. 6: Transcript abundance of genes located at inversion breakpoints.

a Two copies of the OsNAS gene lie at the ends of an inversion in the MH63 (XI-adm) genome. This inversion disrupted the 5’ UTR regions of two OsNAS genes (NAS1 and NAS2); b OsNAS transcript abundance in root tissue; c The coding sequence (CDS) of a Fbox gene was disrupted by an inversion in the MH63 (XI-adm) genome; d Fbox transcript abundance was suppressed in all tissues tested in the MH63 (XI-adm) genome.