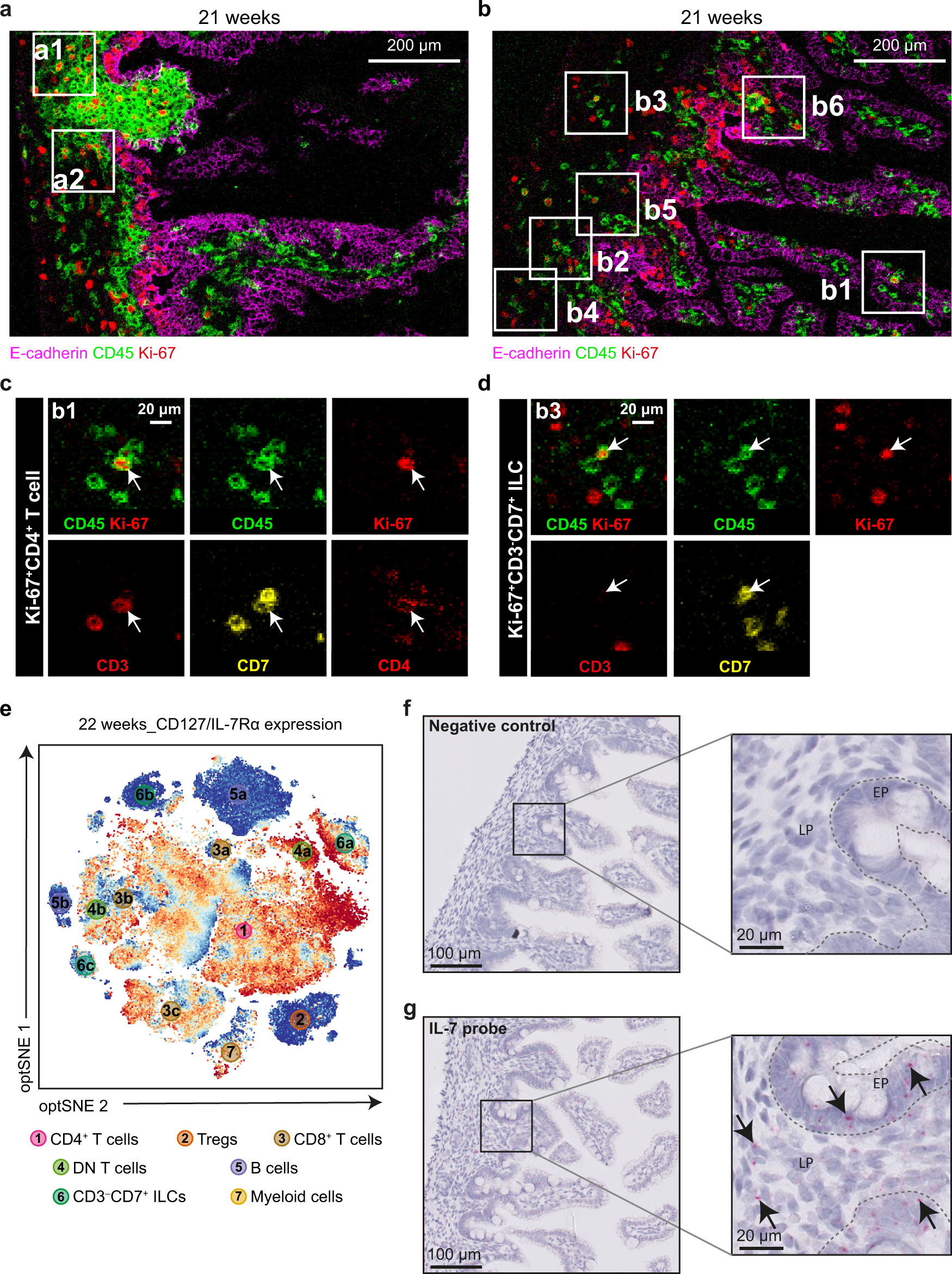
Fig. 8: Visualization of Ki-67 and IL-7 expression in situ.

a Visualization of Ki-67+CD45+ cells in a LF by overlay of Ki-67 and CD45 on a representative human fetal intestinal sample from gestational week 21. Scale bar, 200 μm. b Visualization of Ki-67+CD45+ cells in the lamina propria by overlay of Ki-67 and CD45 on an additional human fetal intestinal sample from gestational week 21. Scale bar, 200 μm. c, d The combination of Ki-67 and immune cell markers was used to visualize (b1) Ki-67+CD4+ T cells, (b2) Ki-67+CD3–CD7+ ILCs in human fetal intestinal samples as indicated by white arrows. Scale bar, 20 μm. e The expression of CD127 (IL-Rα) on major immune subsets from the human fetal intestinal sample from gestational week 22. f, g The detection of IL-7 mRNA by RNAscope assays on the human fetal intestine: (f) DapB as negative control (g) IL-7 probe. Data represent two independent expriments with three samples. EP epithelium, LP lamina propria.