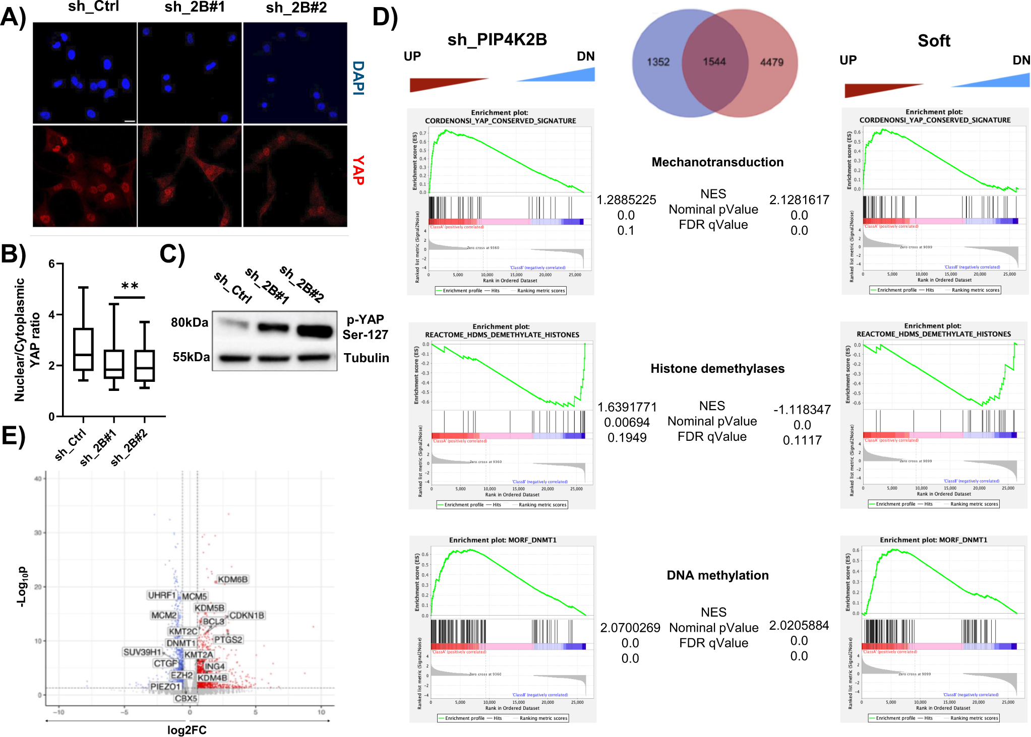
Fig. 3: PIP4K2B depletion rewires hTERT_RPE1 cells transcriptomic profile through alteration in mechanotransduction and chromatin remodelling genes.
From: PIP4K2B is mechanoresponsive and controls heterochromatin-driven nuclear softening through UHRF1

A Immunofluorescent staining of YAP cellular distribution in sh_Ctrl and sh_2B#1/#2 cells. B Quantification of nuclear to cytoplasmic YAP signal ratio are reported (scale bar = 20 μm). Data derived from n = 3 independent experiments. In boxplots: middle bars are medians, the rectangles span from the first to the third quartiles and bars extent from min to max values. Statistical analysis was performed using unpaired two-tailed student’s t test with Welch’s correction (sh_2B#1 pVal 0.013, sh_2B#2 pVal 0.022). C Western Blotting analysis was performed to analyse the levels of phosphorylated-YAP (Ser-127) in sh_Ctrl and sh_2B#1/#2 cells. D Gene expression data generated through RNA-seq comparing Ctrl vs sh_PIP4K2B and Ctrl vs Soft were used for GSEA analyses to extract biological knowledge. Venn-Diagram show number of DEGenes in sh_PIP4K2B and Soft conditions if compared to Ctrl. GSEA enrichment plots of differentially expressed genes using the Cordenonsi YAP conserved signature (M2871), Reactome_HDMS_Demethylate_Histones (R-HSA-3214842) and MORF-DNMT1 (M10146). The green curve in the charts corresponds to the enrichment score (ES) curve, which is the running sum of the weighted ES obtained from GSEA software, while the normalised enrichment score (NES), the corresponding one-sided p value and the false discovery rate (FDR, Benjamini and Hochberg method) are reported within the graph. E Volcano plot representing DEGenes in sh_PIP4K2B vs Ctrl, with highlight of genes involved in chromatin modifications. All significantly (pAdj < 0.01, wald test p value adjusted using Benjamini and Hochberg method) deregulated genes are in red (upregulated) and blue (downregulated). Enrichment (log2(fold change)) is plotted on the x-axis and significance (Wald test –log10(p-value two-sided)) is plotted on the y-axis.