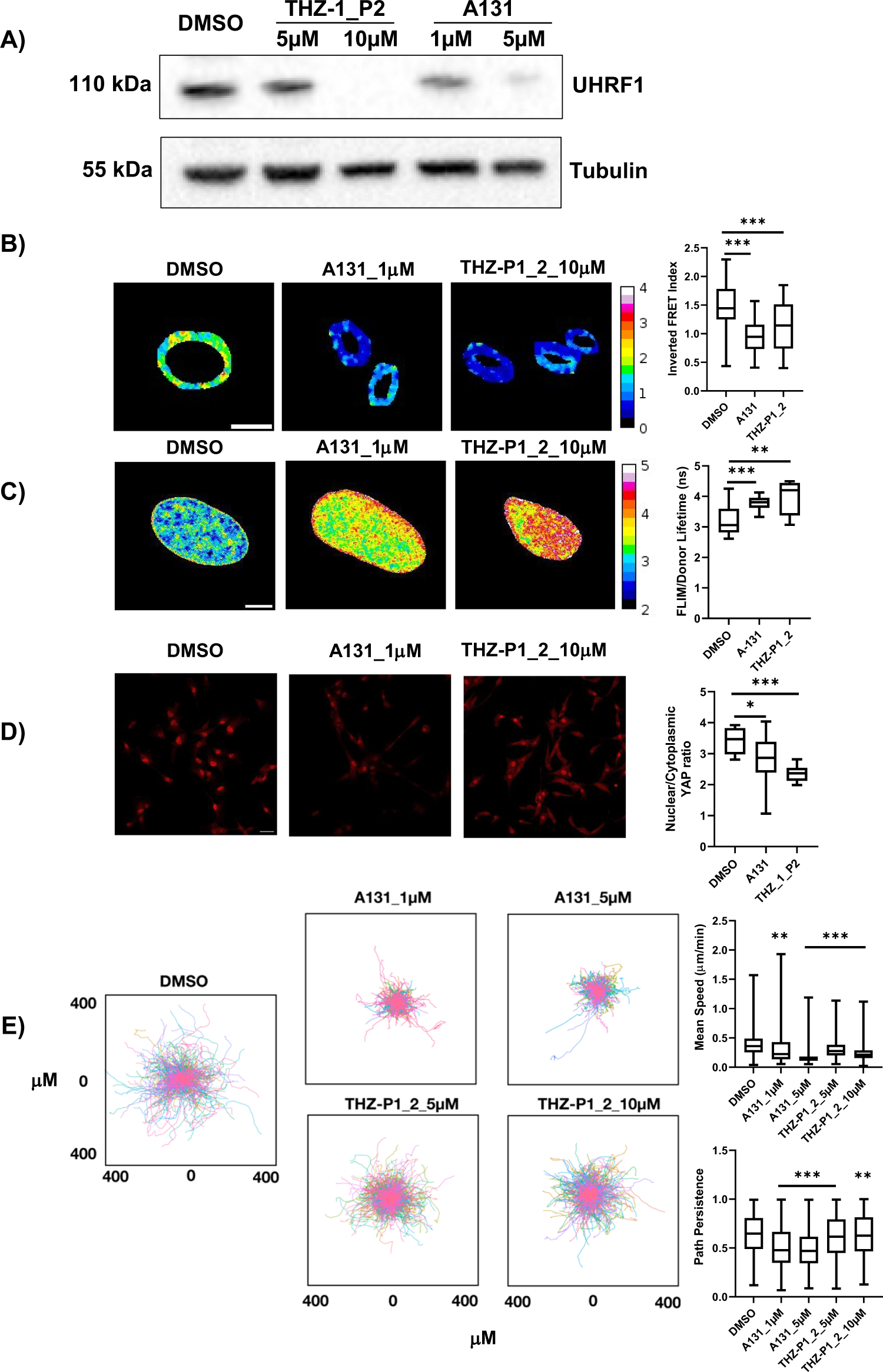
Fig. 6: Pharmacological inhibition of PIP4K signalling phenocopies cell softening and defects in motility.
From: PIP4K2B is mechanoresponsive and controls heterochromatin-driven nuclear softening through UHRF1

A Western Blot to assess UHRF1 expression in hTERT_RPE1 cells treated with PIP4K inhibitors A131 (1–5 mM) or THZ_P1_2 (5–10 mM). B FRET analysis of NE tensional state exploiting Mini Nesprin 1 cpst FRET sensor. Cells were treated with PIP4K inhibitors A131 (1 μM, n = 37, pVal <0.001) and THZ-P1_2 (10 μM, n = 43, pVal <0.001) for 24 h. DMSO was used as vehicle control (DMSO, n = 41) (scale bar = 10 μm). Data quantification is shown as boxplot chart representing inverted FRET index values (donor/acceptor, the higher the value, the higher the tension). C FLIM-FRET chromatin compaction assay performed transfecting cells with H2B-GFP and H2B-mCherry tagged plasmids (scale bar = 10 μm). Sample images of Fluorescent lifetime (FLIM-FRET index) of cells treated with PIP4K inhibitors as in B. Data are represented as boxplots and overall Lifetime is shown (higher value, lower compaction). PIP4K inhibitor A131 (1 μM, pVal 0.0009) n = 9, THZ-P1_2 (10 μM, pVal 0.0034) n = 9, DMSO, n = 14. D Immunofluorescent staining of YAP localisation in cells treated as in A. Quantification of nuclear to cytoplasmic YAP signal ratio is reported (scale bar = 20 μm), A131 (1 μM, pVal 0.0407) and THZ-P1_2 (10 μM, pVal <0.0001). E 2D cell motility analysis of cells seeded on fibronectin-coated glass coverslips. Data quantification of trajectories and mean speed/path persistence is shown. In boxplots: middle bars are medians, the rectangles span from the first to the third quartiles and bars extent from min to max values. Statistical analyses were performed using paired two-tailed Student’s t test, with p values as *p < 0.05, **p < 0.01, ***p < 0.001. Experiments were repeated n = 3 times.