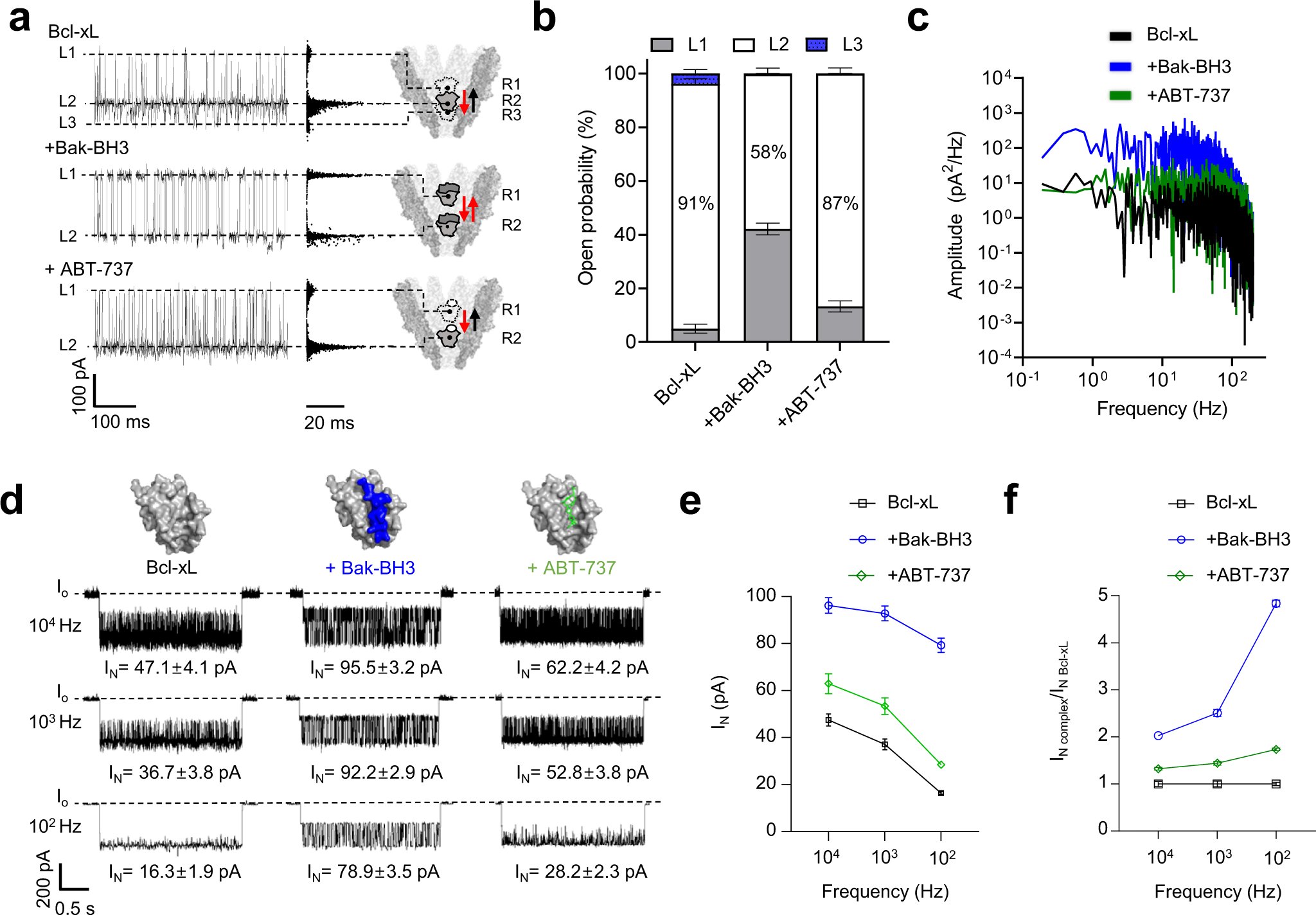
Fig. 3: Current blockade and noise analyses of protein-ligand interactions using YaxAB nanopores.
From: Single-molecule fingerprinting of protein-drug interaction using a funneled biological nanopore

a Multi-level current blockades, scatter plots (Ires vs. duration), and models for residence sites of free Bcl-xL, Bcl-xL/Bak-BH3 (1:2), and Bcl-xL/ABT-737 (1:2) complexes. Based on the free energy calculation of Bcl-xL and experimental data of multi-level current blockades, residence sites of analytes were modeled within the YaxAB nanopore. b Stacked columns for the open probability of L1-L3 levels measured from current blockades of free Bcl-xL, Bcl-xL/Bak-BH3, and Bcl-xL/ABT-737 complexes. Data are presented as mean ± SD, n = 3 independent replicates. L1 (4.98 ± 1.65%), L2 (91.25 ± 1.89%), and L3 (3.77 ± 1.47%) for free Bcl-xL; L1 (42.13 ± 2.16%), L2 (57.71 ± 2.15%), and L3 (0.16 ± 0.03%) for Bcl-xL/Bak-BH3 complex; L1 (13.29 ± 2.07%), L2 (86.66 ± 2.07%), and L3 (0.05 ± 0.03%) for Bcl-xL/ABT-737 complex. Source data are provided as a Source Data file. c Power spectral density analysis of free Bcl-xL (black), Bcl-xL/Bak-BH3 (blue), and Bcl-xL/ABT-737 (green) complexes. d Current noise (IN)-analysis of free Bcl-xL, Bcl-xL/Bak-BH3 (1:2), and Bcl-xL/ABT-737 (1:2) complexes with varying filter cut-off frequency (102, 103, and 104 Hz). IN values (e) and IN ratios of complexed vs. free Bcl-xL (f) curves as a function of filter frequency for free Bcl-xL, Bcl-xL/Bak-BH3, and Bcl-xL/ABT-737 complexes. Data are presented as mean ± SD, n = 3 independent replicates. Source data are provided as a Source Data file.