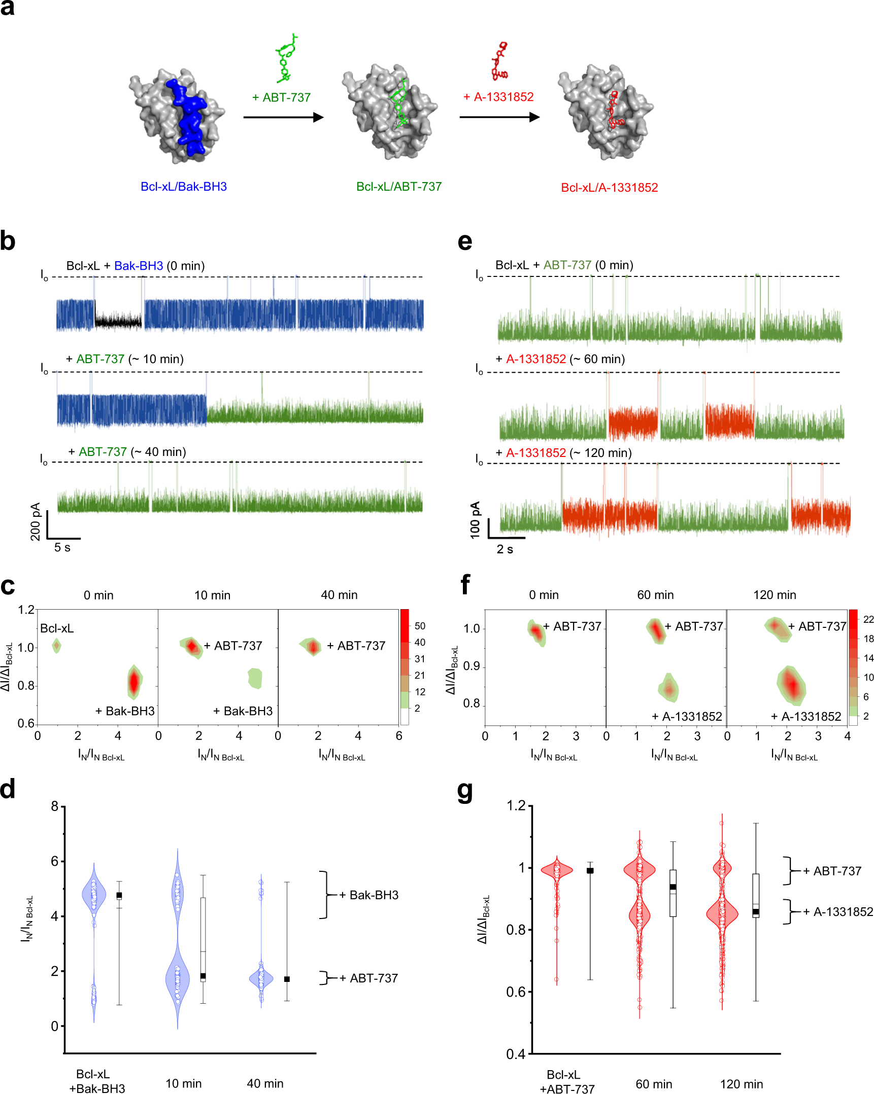
Fig. 5: YaxAB nanopore measurements of drug competition for binding to Bcl-xL.
From: Single-molecule fingerprinting of protein-drug interaction using a funneled biological nanopore

a Schematic illustration of small-molecule drug competition. b Representative ionic current traces for the Bcl-xL/Bak-BH3 complex obtained from time-course recording upon the titration with ABT-737 at a molar ratio of 1:2:2 (Bcl-xL:Bak-BH3:ABT-737). Blue and green current traces indicate nanopore events of Bcl-xL/Bak-BH3 and Bcl-xL/ABT-737 complexes, respectively. c 2D density contour plots for real-time monitoring of competition between the Bak-BH3 peptide and ABT-737 for Bcl-xL binding. d Time-course monitoring of competition between Bak-BH3 peptide and ABT-737 for Bcl-xL binding. Data are presented as violin plots with jitter points in a combination of kernel smoothed density plots, where the box plots include the first and third quartiles 25–75%, the median (black square), dashed lines represent mean (center line), maxima and minima (whiskers). The number of events is N = 466 at 0 min; N = 180 at 10 min after the addition of ABT-737; N = 421 at 40 min after the addition of ABT-737. e Representative ionic current traces for the Bcl-xL/ABT-737 complex obtained from time-course recording upon the titration with A-1331852 at the molar ratio of 1:2:2 (Bcl-xL:ABT-737:A-1331852). Green and red current traces indicate nanopore events of Bcl-xL/ABT-737 and Bcl-xL/A-1331852 complexes, respectively. f 2D density contour plots for real-time monitoring of competition between ABT-737 and A-1331852 for Bcl-xL binding. g Time-course monitoring of the competition between ABT-737 and A-1331852 for Bcl-xL binding. Data are presented as violin plots with jitter points in a combination of kernel smoothed density plots, where the box plots include the first and third quartiles 25–75%, the median (black square), dashed lines represent mean (center line), maxima and minima (whiskers). The number of events is N = 319 at 0 min; N = 1330, 60 min after the addition of A-1331852; N = 2141 at 120 min after the addition of A-1331852.