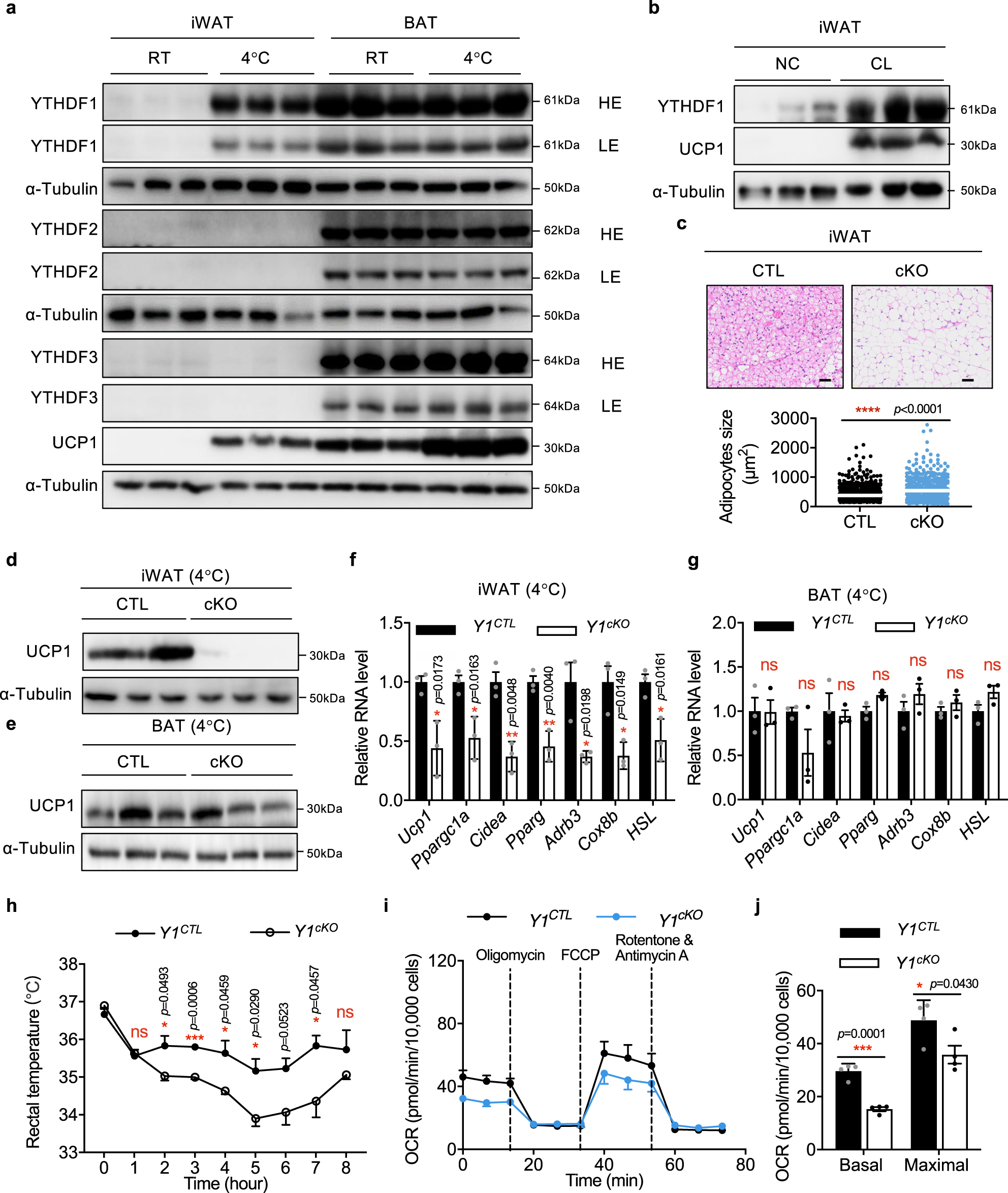
Fig. 3: Adipocyte-specific knockout of Ythdf1 inhibits beiging of iWAT.

a Immunoblot analysis of YTH family proteins expression in iWAT and BAT from mice housed at room temperature (RT) or 4 °C. b Immunoblot analysis of YTHDF1 and UCP1 expression in iWAT from mice treated with or without CL-316,243 (CL). c–g Y1CTL and Y1cKO littermates were exposed to cold conditions for 7 days. c H&E staining of iWAT. Scale bar, 50 μm. The white line indicated the average size. No adjustments. d, e Immunoblot analysis of UCP1 in iWAT d and BAT e. f, g mRNA levels of thermogenesis- and lipolysis-related genes in iWAT (f) and BAT (g) Data in f, g were presented as mean ± SEM (n = 3 biologically indipendent mice). No adjustments. h Rectal temperature measured after exposure to cold conditions for up to 8 h, as indicated. Data were presented as mean ± SEM (n = 3 biologically independent mice). i The O2 consumption rate (OCR) in primary preadipocytes isolated from Y1CTL and Y1cKO mice determined by Seahorse. j The average basal and maximal respiration rates. Data in i, j were presented as mean ± SEM (n = 10,000 cells exmined over 3 independent experiments). ns, not significant, *P < 0.05, **P < 0.01, ***P < 0.001. All of the P-values are determined by unpaired two-sided t-test. Source data are provided as a Source Data file.