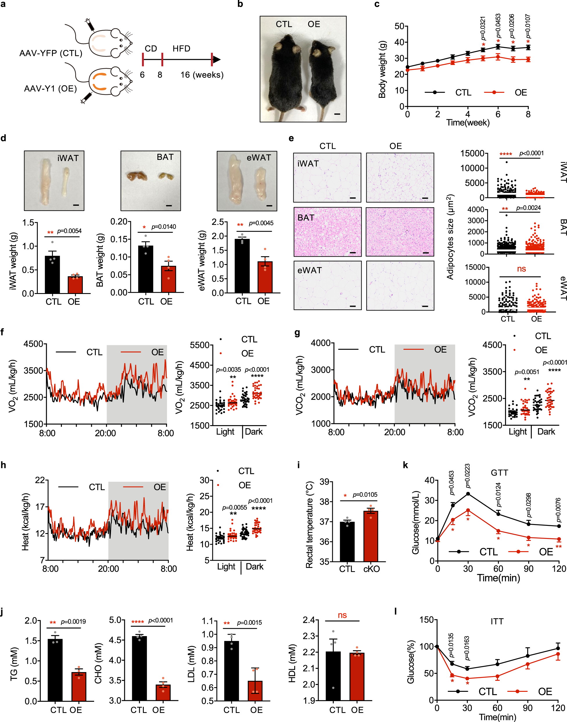
Fig. 7: WAT-specific YTHDF1 overexpression ameliorates HFD-induced obesity.

a Schematic of the mouse treatment regimen. b–l The AAV-CTL (CTL) and AAV-Y1 (OE) littermates were fed with HFD. b Gross view of CTL and OE mice. Scale bar, 0.5 cm. c Body weights of CTL and OE mice. d Weights and gross view of iWAT, BAT, and eWAT from AAV-CTL and AAV-Y1 mice. Scale bar, 0.5 cm. e H&E staining of adipose tissue. Scale bar, 50 μm. The white line indicated the average size. f–h O2 consumption f, CO2 generation g, and energy heat generation h of CTL and OE mice. White and gray areas in the graphs indicate day and night, respectively. i Rectal temperature in CTL and OE mice. j Serum concentrations of TG, CHO, LDL, and HDL in CTL and OE mice. k, l Glucose tolerance k and insulin tolerance (l) of CTL and OE mice. Data in c–l were presented as mean ± SEM (n = 4 biologically independent mice). ns, not significant, *P < 0. 05, **P < 0.01, ***P < 0.001, ****P < 0.0001, two-sided t-test. Source data are provided as a Source Data file.