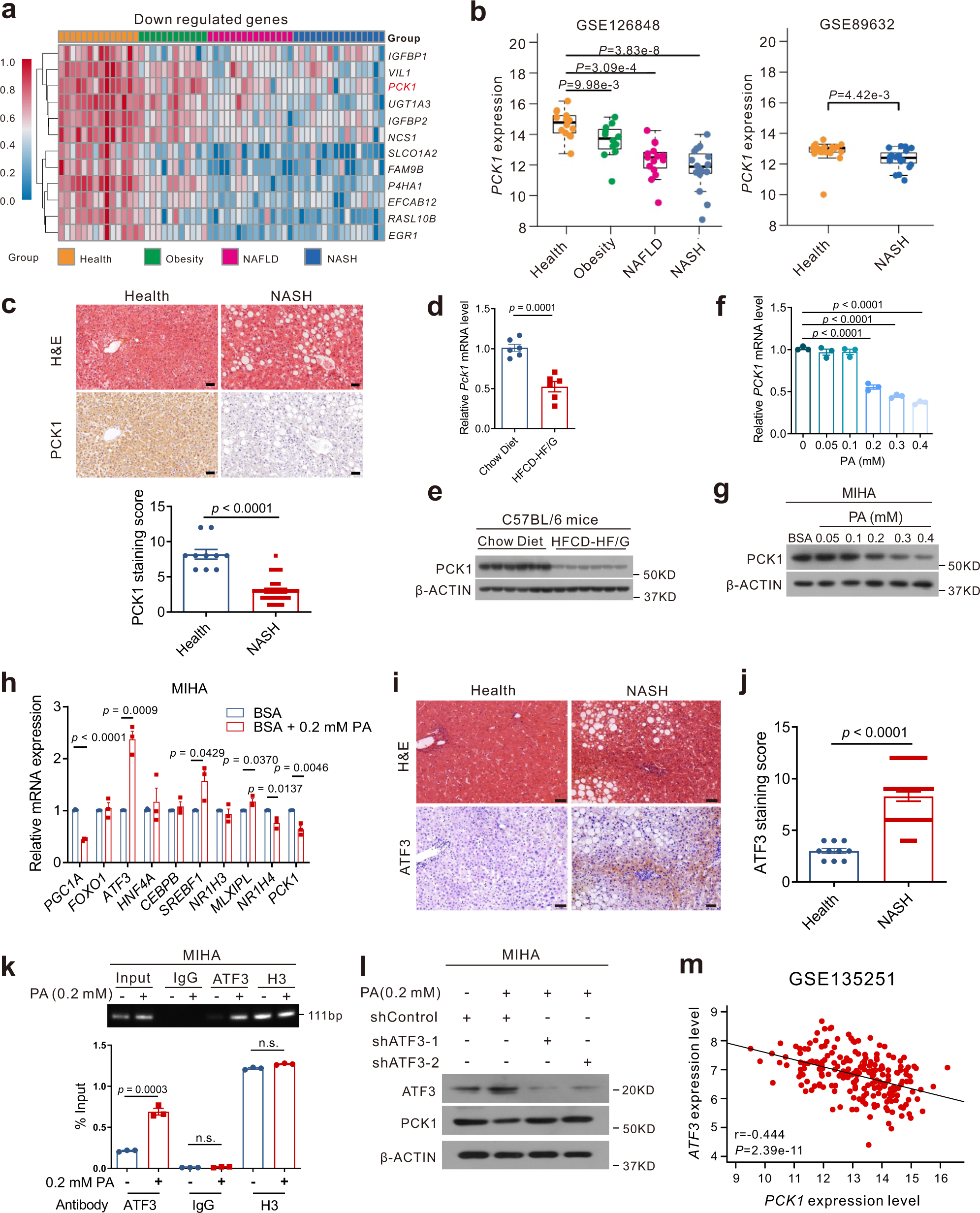
Fig. 1: PCK1 is downregulated in patients with NASH and mouse models of MAFLD.

a Genes downregulated in patients with health (n = 14), obesity (n = 12), NAFLD (n = 15), and NASH (n = 16) from GSE126848 dataset. b Relative PCK1 mRNA levels of health (n = 14), obesity (n = 12), NAFLD (n = 15), and NASH (n = 16) in GSE126848 and of health (n = 19), and NASH (n = 24) in GSE89632 datasets. The box plots show the medians (middle line) and the first and third quartiles (boxes), whereas the whiskers show 1.5× the IQR above and below the box. Unpaired, two-sided Mann–Whitney U test P values are depicted in the plots, and the significant P value cutoff was set at 0.05. c PCK1 expression in normal individuals and patients with NASH and semi-quantitative analyses of immunohistochemistry (IHC) data (health, n = 10; NASH, n = 36). Scale bars: 50 µm. d, e mRNA (d) and protein (e) levels of PCK1 in the livers of WT mice fed with chow diet or HFCD-HF/G (n = 6). n was the number of biologically independent mice. The samples were derived from the same experiment and the blots were processed in parallel. f, g PCK1 mRNA (f) and protein (g) levels in MIHA cells treated with BSA or PA-BSA. h Relative levels of indicated genes in MIHA cells treated with 0.2 mM PA. i, j Representative ATF3 expression in normal individuals and patients with NASH (i) and semiquantitative analyses of IHC data (j) (health, n = 10; NASH, n = 36). Scale bars: 50 µm. k Chromatin immunoprecipitation assays were performed in MIHA cells with or without PA treatment using an antibody against ATF3, IgG, or H3. l Protein levels of PCK1 in MIHA cells infected with either shControl or shATF3 treated with 0.2 mM PA. The samples were derived from the same experiment and the blots were processed in parallel. m Correlation analysis of ATF3 mRNA level with PCK1 in human NAFLD/NASH liver samples (GSE135251, n = 206). For f and h, n = 3. Data are expressed as the mean ± SEM; n.s., not significant. p values obtained via two-tailed unpaired Student’s t tests, one-way analysis of variance with Tukey’s post hoc test, or non-parametric Spearman’s test. Source data are provided as a Source Data file.