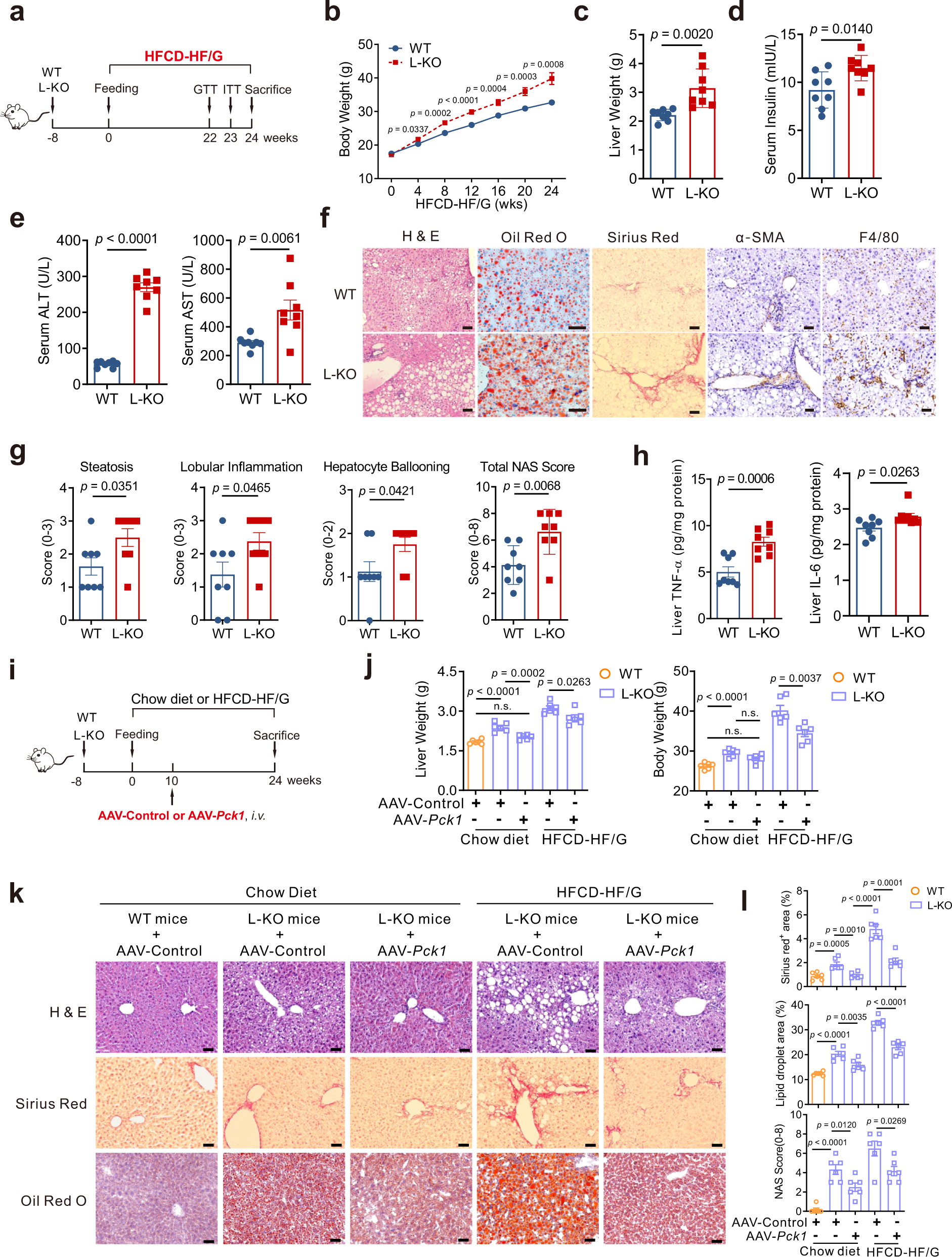
Fig. 3: PCK1 ablation accelerates inflammation and fibrogenesis in MAFLD model.

a Schematic diagram of mouse model fed the HFCD-HF/G. b, c Body weight (n = 11 per group) and liver weight (n = 8 per group) were measured in WT and L-KO mice. d, e Serum levels of insulin, alanine aminotransferase (ALT), and aspartate aminotransferase (AST) were measured (n = 8). f Paraffin-embedded liver sections were stained with hematoxylin and eosin (H&E), Sirius red, α-SMA immunostaining, and F4/80 immunostaining. Frozen sections stained with Oil Red O. Scale bars: 50 µm. g NAFLD activity scores (NAS) for each group (n = 8). h Levels of TNF-α and IL-6 in the liver tissues detected using enzyme-linked immunosorbent assay (ELISA) (n = 8). i Schematic showing the administration protocol for AAV8-TBG-control or AAV8-TBG-Pck1 in WT and L-KO mice for experiments shown in j–l, n = 6/group. j Liver weight and body weight. k Paraffin-embedded liver sections were stained with H&E, Sirius red staining and Oil Red O staining. Scale bars: 50 µm. l Quantifications of Sirius red staining, Oil Red O staining, and NAS. Data are expressed as the mean ± SEM; n.s., not significant. p values obtained via two-tailed unpaired Student’s t tests. Source data are provided as a Source Data file.