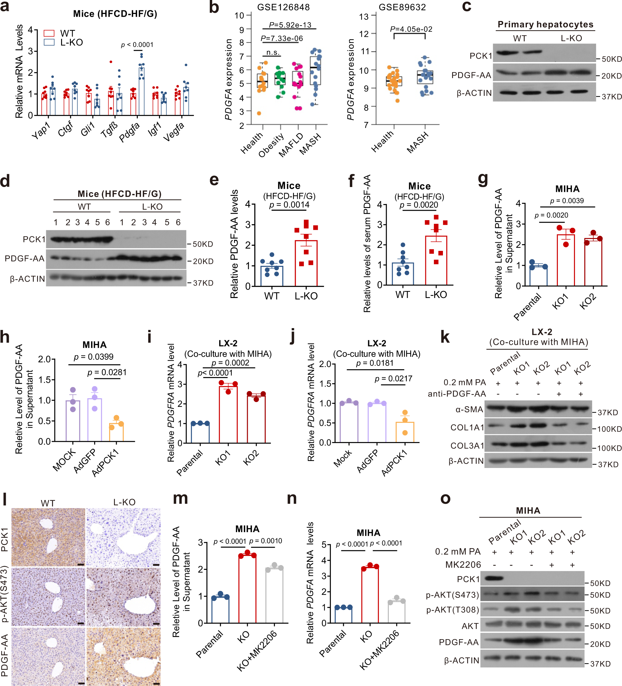
Fig. 6: Paracrine PDGF-AA from hepatocytes promotes hepatic stellate cell (HSC) activation.

a Expression levels of genes related to fibrogenesis (n = 8 for each group). b Relative PDGFA mRNA levels of health (n = 14), obesity (n = 12), NAFLD (n = 15), and NASH (n = 16) in GSE126848 and of health (n = 19), and NASH (n = 24) in GSE89632 datasets. The box plots show the medians (middle line) and the first and third quartiles (boxes), whereas the whiskers show 1.5× the IQR above and below the box. Unpaired, two-sided Mann–Whitney U test P values are depicted in the plots, and the significant P value cutoff was set at 0.05. c, d PDGF-AA protein levels in primary hepatocytes (c) or liver tissues (d) detected by western blotting. The samples were derived from the same experiment and the blots were processed in parallel. e, f PDGF-AA levels in liver tissues (e) or serum (f) were detected using enzyme-linked immunosorbent assay (ELISA) (n = 8). g, h Secreted PDGF-AA levels in conditioned medium with PCK1-KO (g) or PCK1-OE (h) MIHA cells treated with 0.2 mM palmitic acid (PA). i, j mRNA levels of PDGFRA in cell lysate of LX-2 cells co-cultured with PCK1-KO (i) or PCK1-OE (j) MIHA cells treated with PA. k Protein level in LX-2 cells co-cultured with PCK1-KO MIHA cells containing nonspecific rabbit IgG or a PDGF-AA blocking antibody. I Immunohistochemistry (IHC) analysis of PCK1, p-AKT (S473), and PDGF-AA in mouse liver sections (from serial sections). Scale bars: 50 µm. m, n Levels of PDGF-AA (m) or PDGFA (n) in conditioned medium or cell lysate of PCK1-KO MIHA cells treated with AKT inhibitor MK2206 (10 μM). o Protein levels in PCK1-KO MIHA cells treated with AKT inhibitor MK2206 (10 μM). The samples were derived from the same experiment and the blots were processed in parallel. For g, h, i, j, m and n, n = 3. Data are expressed as the mean ± SEM; n.s., not significant. p values obtained via two-tailed unpaired Student’s t tests or one-way ANOVA with Tukey’s post hoc test. Source data are provided as a Source Data file.