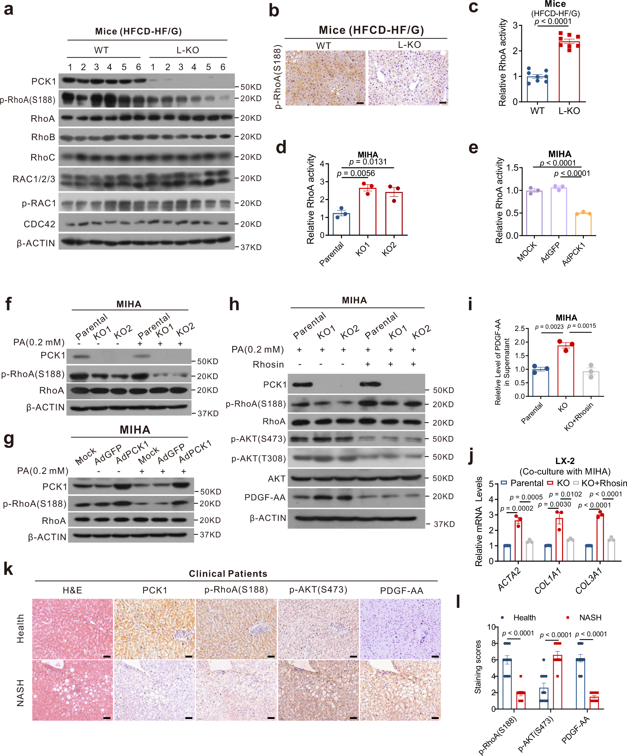
Fig. 7: PCK1 deficiency promotes activation of PI3K/AKT/PDGF-AA axis by activating RhoA in hepatocytes.

a Immunoblotting analysis of indicated proteins in mouse liver tissues. The samples were derived from the same experiment and the blots were processed in parallel. b Immunohistochemistry (IHC) analysis of p-RhoA (S188) in mouse liver tissues. Scale bars: 50 µm. c–e Relative levels of active RhoA were measured using G-LISA colorimetric RhoA activation assay in mouse liver tissues (c) (n = 8), PCK1-KO (d) and PCK1-OE (e) MIHA cells treated with 0.2 mM palmitic acid (PA). f, g Immunoblots of p-RhoA (S188) and RhoA in PCK1-KO (f) and PCK1-OE (g) MIHA cells with or without 0.2 mM PA treatment. The samples were derived from the same experiment and the blots were processed in parallel. h Expression of indicated proteins in PCK1-KO MIHA cells after addition of Rhosin (30 µM). i Levels of PDGF-AA in the supernatant of PCK1-KO MIHA cells treated with Rhosin (30 µM). j Relative mRNA expression of ACTA2, COL1A1, and COL3A1 in LX-2 cells co-cultured with PCK1-KO MIHA cells treated with Rhosin (30 µM). k IHC analysis of PCK1, p-RhoA (S188), p-AKT (S473), and PDGF-AA in normal individuals and patients with NASH (from serial sections). Scale bars: 50 µm. l Semi-quantitative analyses of immunohistochemistry data of health and NASH human tissues for indicated proteins (health, n = 10, NASH, n = 10). The cell culture experiments were repeated for three times independently with similar results. For d, e, i and j, n = 3. Data are expressed as the mean ± SEM. p values obtained via one-way ANOVA with Tukey’s post hoc test. Source data are provided as a Source Data file.