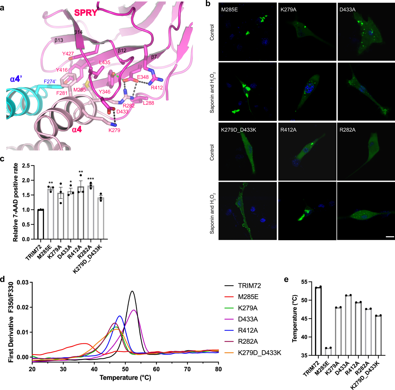
Fig. 3: SPRY domain interacts with the coiled-coil domain.
From: Structural basis for TRIM72 oligomerization during membrane damage repair

a Close-up view of the SPRY- α4 interface residues, green dashed lines indicate hydrogen bonds and black dash lines denote salt bridges. b Representative confocal images of C2C12 myoblasts expressing GFP-TRIM72 mutants (M285E, K279A, D433A, R412A, R282A, and K279D_D433K) with or without treatment with H2O2/saponin. The nucleus is stained with Hoechst (blue). Scale bar, 10 μm. Micrographs are representative of two independent experiments. c The relative 7-AAD positive rate was calculated after cells expressing TRIM72 mutants were treated with H2O2/saponin (n = 3, biological replicates). Data have been normalized to TRIM72 WT group; mean ± SEM; *p < 0.05, **p < 0.01, ***p < 0.001; one-way ANOVA with Dunnett΄s multiple comparison test. (M285E: p = 0.0063; K279A: p = 0.0563; D433A: p = 0.0243; R412A: p = 0.0016; R282A: p = 0.0010; K279D_D433K: p = 0.3443). d, e Thermal stabilities of TRIM72 mutants measured by nano-DSF. The melting curves are shown in d, and temperatures of the Inflection Point for Ratio F350/F330 are shown in e. Data were from two independent experiments. Source data are provided as a Source Data file.