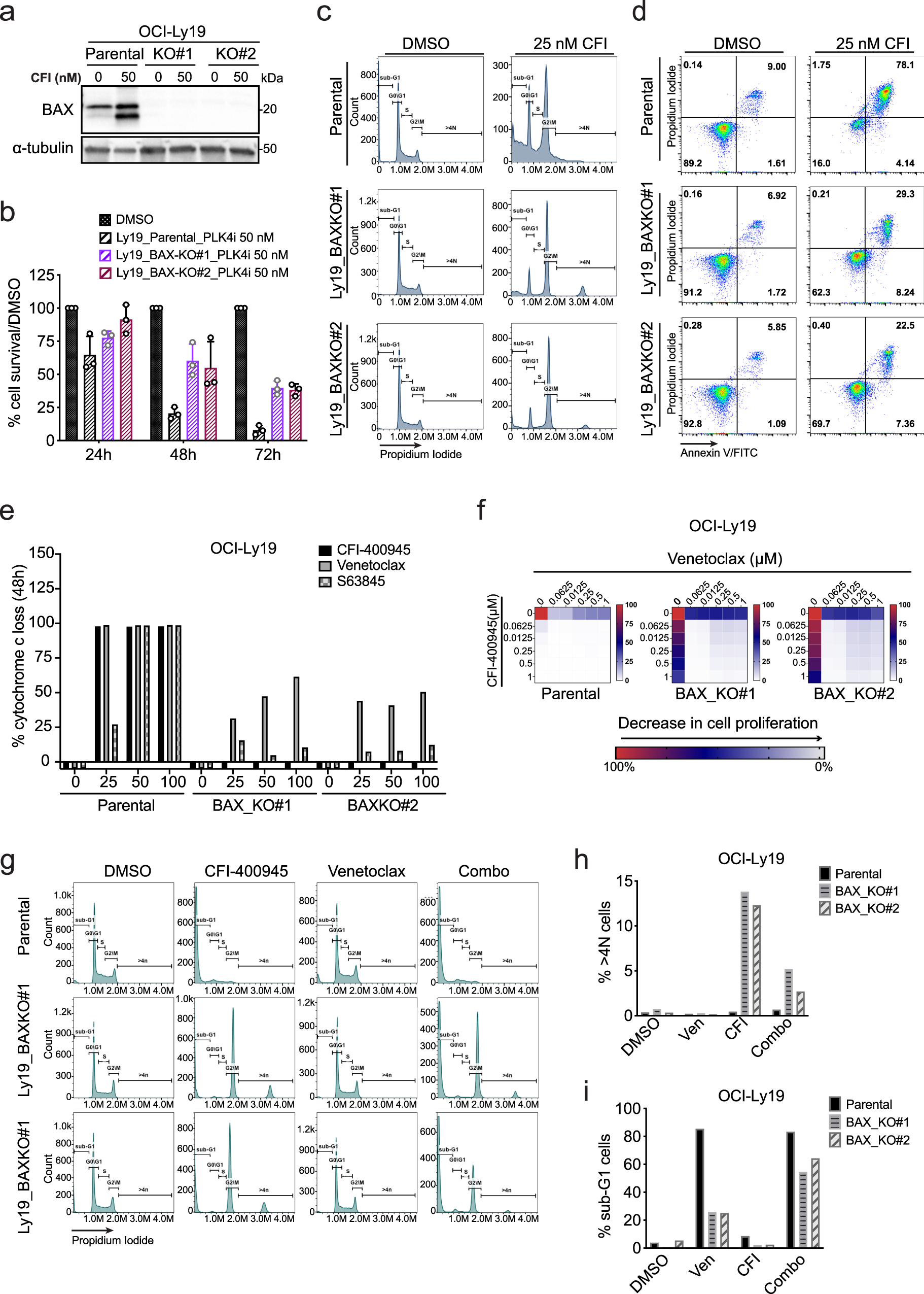
Fig. 2: The elimination of polyploid lymphoma cells depends on BAX.
From: Synthetic lethality of drug-induced polyploidy and BCL-2 inhibition in lymphoma

a Western blot confirmation of BAX protein depletion in OCI-Ly19 knockout clones (BAXKO#1 and BAXKO#2) treated with CFI (25 nM) or with control (DMSO, 0.1%). Each immunoblot result is representative of at least three repeats. b Cell proliferation of OCI-Ly19 and isogenic BAXKO clones after 24, 48, and 72 h of treatment with 50 nM of CFI or with DMSO by CellTiter-Glo luminescent assay and normalized to DMSO-treated cells at each time point. Values represent means ± SD of three independent experiments. c Representative flow cytometry analysis on cell cycle progression and d apoptosis within OCI-Ly19 isogenic cell lines upon 72 h treatment with CFI (25 nM) or control (DMSO 0.1%). e Direct mitochondrial response by iBH3 assay in OCI-Ly19 parental and BAX-deficient clones pre-treated for 48 h with venetoclax (BCL-2 inhibitor), S63845 (MCL-1 inhibitor), or CFI. f Drug matrix heatmap shows synergistic interaction of CFI with venetoclax in OCI-Ly19 isogenic cell lines. Heatmap grids correspond to the mean of 3 independent experiments by the CellTiter-Glo assay. Cell viability values are represented in a heatmap colored from red (0% inhibition) or blue to white (50–100% inhibition). Values represent the average of three independent dose-titration curves (n = 3). g Representative flow cytometry analysis on cell cycle progression with PI staining in OCI-Ly19 isogenic cell lines treated with CFI (25 nM), Venetoclax (25 nM), or with the combination of both drugs (Combo) for 72 h treatment. Flow cytometry analysis results in the representative of at least three repeats. h Graphical representation of the percentage of >4 N cells or i sub-G1 cells for OCI-Ly19 cell lines shown in panel g. Ven Venetoclax, Combo combination of CFI and Venetoclax. Source data for panels a, b, e, f, h, i are provided as a Source Data file.