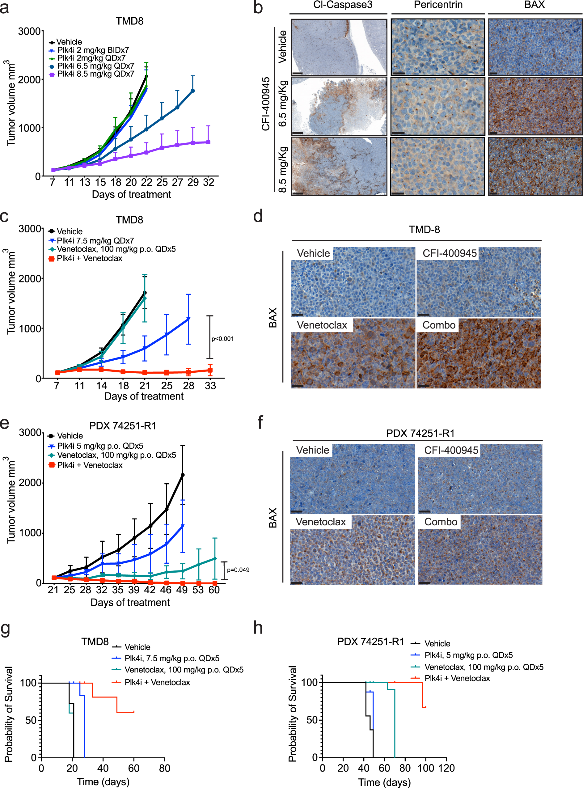
Fig. 5: The combination of CFI and venetoclax is safe and highly effective against CFI-aggressive lymphomas in vivo.
From: Synthetic lethality of drug-induced polyploidy and BCL-2 inhibition in lymphoma

a NSG mice (n = 5 per group) bearing TMD8 xenograft tumors were treated with increasing doses of CFI (blue: 2 mg/kg QD; green: 2 mg/kg BID; dark blue: 6.5 mg/kg QD; purple: 8.5 mg/Kg QD; black: vehicle). Data represent the mean percentage ± SD (n = 5 animal/group). b Immunohistochemical analysis of cleaved (Cl) caspase 3, pericentrin, and BAX on CFI (6.5 or 8.5 mg/kg) and vehicle-treated TMD8 tumors. (20x magnification). At least three non-overlapping images were acquired for each condition. Scale bars: Cl-Caspase, 500 μm; Pericentrin, 20 μm; BAX, 30 μm. c TMD8 DLBCL xenograft model treated with CFI (Blue: 7.5 mg/kg, QD) and venetoclax (Green: 100 mg/kg QD) alone and in combination (red), vehicle control (black). Data were represented as mean percentage ± SD (n = 8 animals/group). d IHC staining for BAX on TMD8 xenografts shows a visible increase in BAX levels in venetoclax and combination-treated tumors. At least three non-overlapping images were acquired for each condition. Scale bar, 30 μm. e Genomically complex DLBCL PDX-74251-R1 with amplification of MYCL, mutations of TP53, RB1, KMT2D, CREBBP, TNFRSF14 (see text for details) (PDX-74251-R1) treated with CFI 5 mg/kg QD (blue) or 100 mg/kg Venetoclax (green) and the combination of same doses (red); Results represent mean ± SD of tumor volumes on different days (n = 6 animals/group. f Representative images of indicated IHC stains from PDX-74251-R1 tumors. At least three non-overlapping images were acquired for each condition. Scale bar, 30 μm. g Animal survival curves for mice harboring TMD8 xenografts or h PDX-74251-R following administration of CFI, Venetoclax, or in combination. [h, n = 8 animals/group; I, n = 6 animals/group)]. Additional safety toxicology data is available in the Suppl. Tables 3, 4 and Suppl. Data 1, 2. QD, once a day; BID, twice a day, p.o., oral administration. Statistics: p values were calculated by two-way ANOVA followed by Tukey’s multiple comparisons test. Source data for panels a, c, e, g, h, i are provided as a Source Data file.