Fig. 3: Tracking alloreactive clones across tissue and blood.
From: Clonal dynamics of alloreactive T cells in kidney allograft rejection after anti-PD-1 therapy

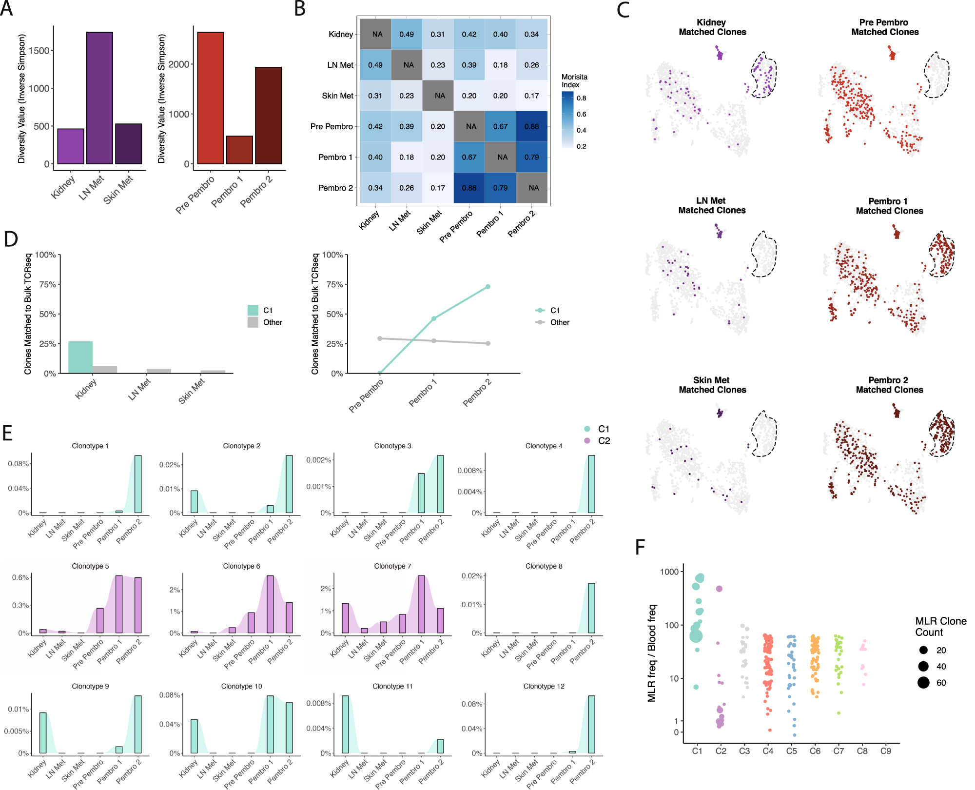
A Bar plot of Inverse Simpson diversity index for tissue (left) and blood (right) bulk TCR sequencing samples. B Heat map of clonal sharing by Morisita overlap index between bulk TCR sequencing samples. C UMAP visualization of MLR T cells colored by whether they were found in indicated bulk TCR dataset. A dashed border is drawn around cluster C1. D Percentage of C1 clones that match a clone in indicated bulk TCR dataset of tissue (left) and blood (right). E Among bulk TCRs from indicated sources, percentage of TCRs represented by indicated clone. The color indicates the originating cluster (C1 is green, C2 is purple) for each clonotype. F Fold expansion between MLR and PBMC TCR sequencing samples for each MLR clonotype, split by MLR cluster. The dot size indicates MLR clone size.