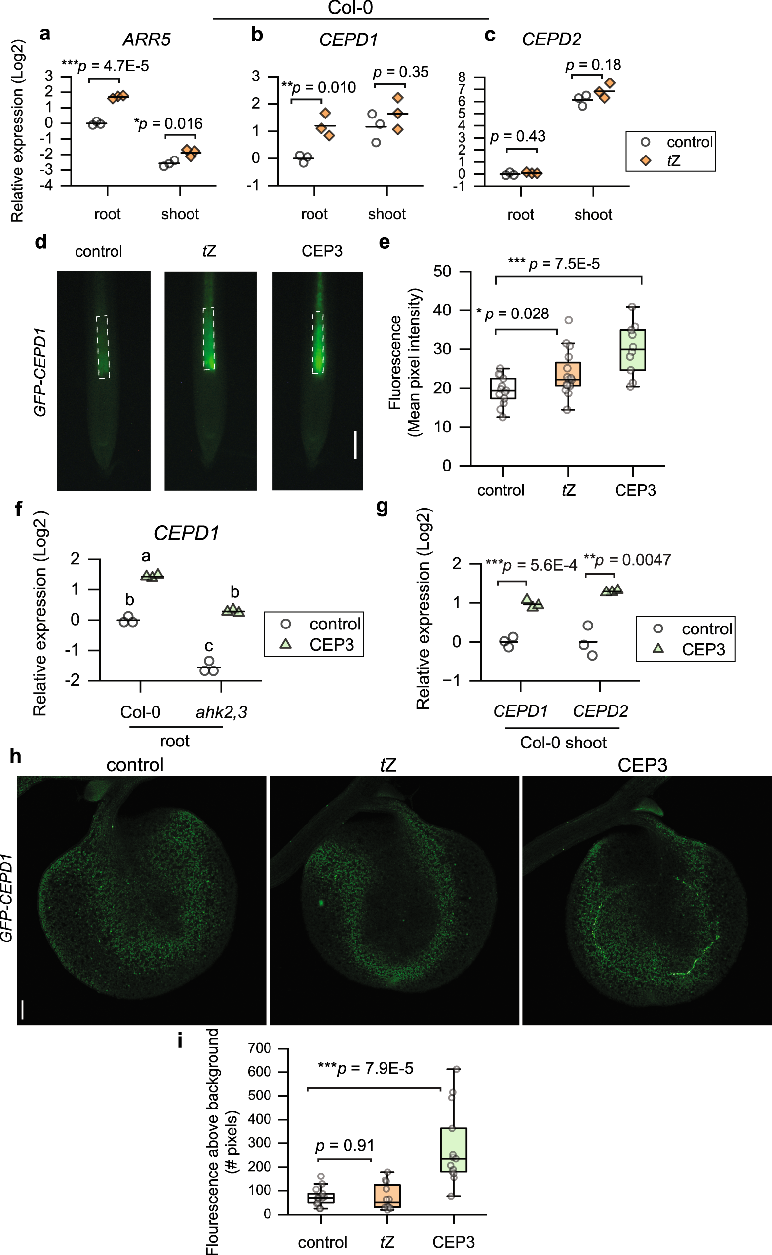
Fig. 4: Root CEPD1 expression is induced by tZ and is dependent on AHK2,3 activity.
From: CEP peptide and cytokinin pathways converge on CEPD glutaredoxins to inhibit root growth

a ARR5, (b) CEPD1, and (c) CEPD2 expression in roots and shoots in response to tZ treatment (8 h). n = 3 biologically independent samples containing ~50 roots, or ~30 shoots. d Representative images and (e) fluorescence intensity of GFP-CEPD1 in response to tZ or CEP3 treatment (24 h) in the primary root vasculature region (white dashed box). n = 10-16 plants. f CEPD1 expression in roots responds to CEP treatment (8 h) and is basally reduced in ahk2,3. g CEPD1 and CEPD2 expression in the shoots respond to CEP3 treatment (8 h). n = 3 biologically independent samples containing ~50 roots, or ~20 shoots. h Representative images and i GFP-CEPD1 fluorescence in the cotyledon above background (pixels with intensity value above 26,000) in response to tZ or CEP3 treatment (24 h). n = 12-14 cotyledons. Five (d, e, h, i) or 6 day old (a–c, f, g) seedlings were transferred for specified durations to medium with DMSO (control), tZ (10 nM), or CEP3 (1 µM). Significant differences determined by a two-sided two-sample t test without adjustments for multiple comparisons; *p < 0.05, **p < 0.01, ***p < 0.001 (a–c, e, g, i) or ANOVA followed by Tukey HSD test, p < 0.05 (f). Exact p values for (f) are provided in the Source Data file. Box plot centre line, median; box limits, upper and lower quartiles; whiskers, 1.5x interquartile range. Scale bars: (d) = 100 µm; (i) = 200 µm. Exact sample sizes for each treatment group for (d) and (h) are provided in the Source Data file.