Fig. 6: CEP signalling through shoot CEPDs inhibits primary root growth.
From: CEP peptide and cytokinin pathways converge on CEPD glutaredoxins to inhibit root growth

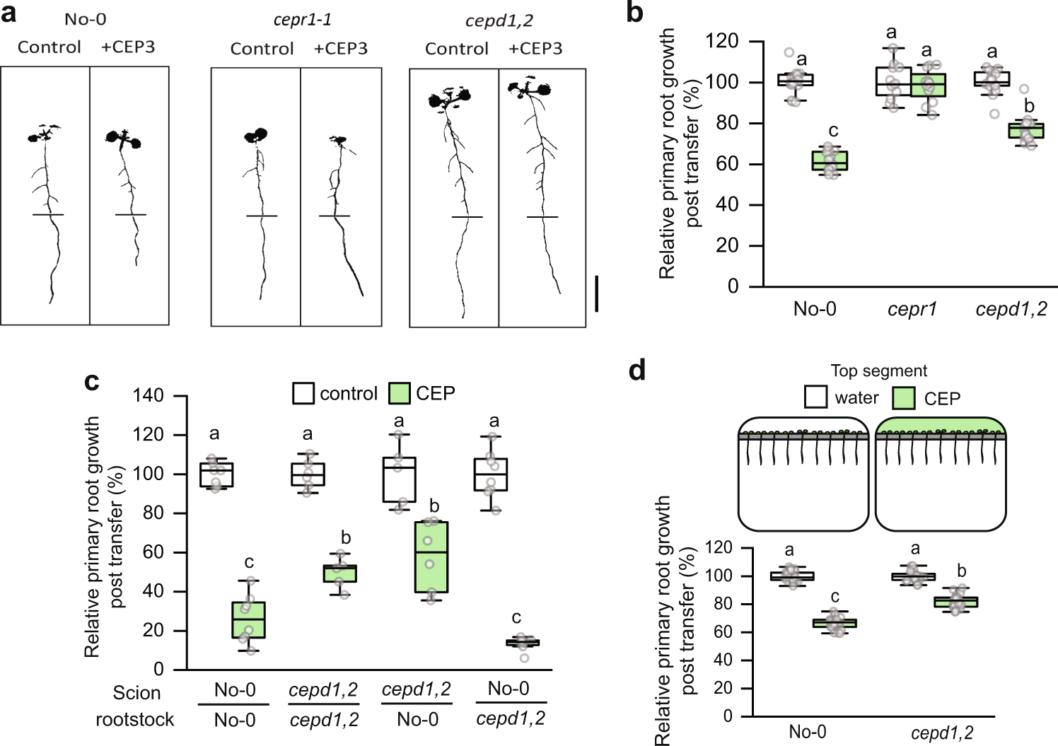
a Representative images and (b) relative primary root growth for No-0, cepr1-1, and the cepd1,2 double mutant seedlings 3 days after transfer to medium with or without CEP3 (10−6 M) (n = 12–18 plants). Horizontal bars in (a) indicate the length of the primary root on the day of transfer (i.e. 6 days growth). Root growth post transfer expressed as a percentage of seedlings grown on medium without CEP3 (control) for each respective genotype. c CEP3 sensitivity of reciprocal hypocotyl grafts between No-0 and cepd1,2. Root growth 3 days post transfer to treatment plates expressed as a percentage of seedlings grown on medium without CEP3 (control) for each respective graft combination (n = 5–8 plants). d A diagrammatic representation (upper) and relative primary root growth (lower) for No-0 and cepd1,2 seedlings 3 days post transfer to segmented plates for selective CEP3 treatment of shoots. Plants were grown for 6 days before transfer to segmented plates with CEP3 (10−6 M) or solvent control (water) infused in the top agar segment. Plants were positioned such that shoots but not roots were in contact with the top segment. Root growth post transfer expressed as a percentage of the water control for each respective genotype (n = 22–23 plants). Letters in (b–d) show significant differences (ANOVA followed by Tukey HSD test, p < 0.05). Scale bar = 1 cm. Box plot centre line, median; box limits, upper and lower quartiles; whiskers, 1.5x interquartile range. See Supplementary Fig 9 for associated absolute root growth measurements, representative images, and extended data. Exact p values and sample sizes for each treatment group are provided in the Source Data file.