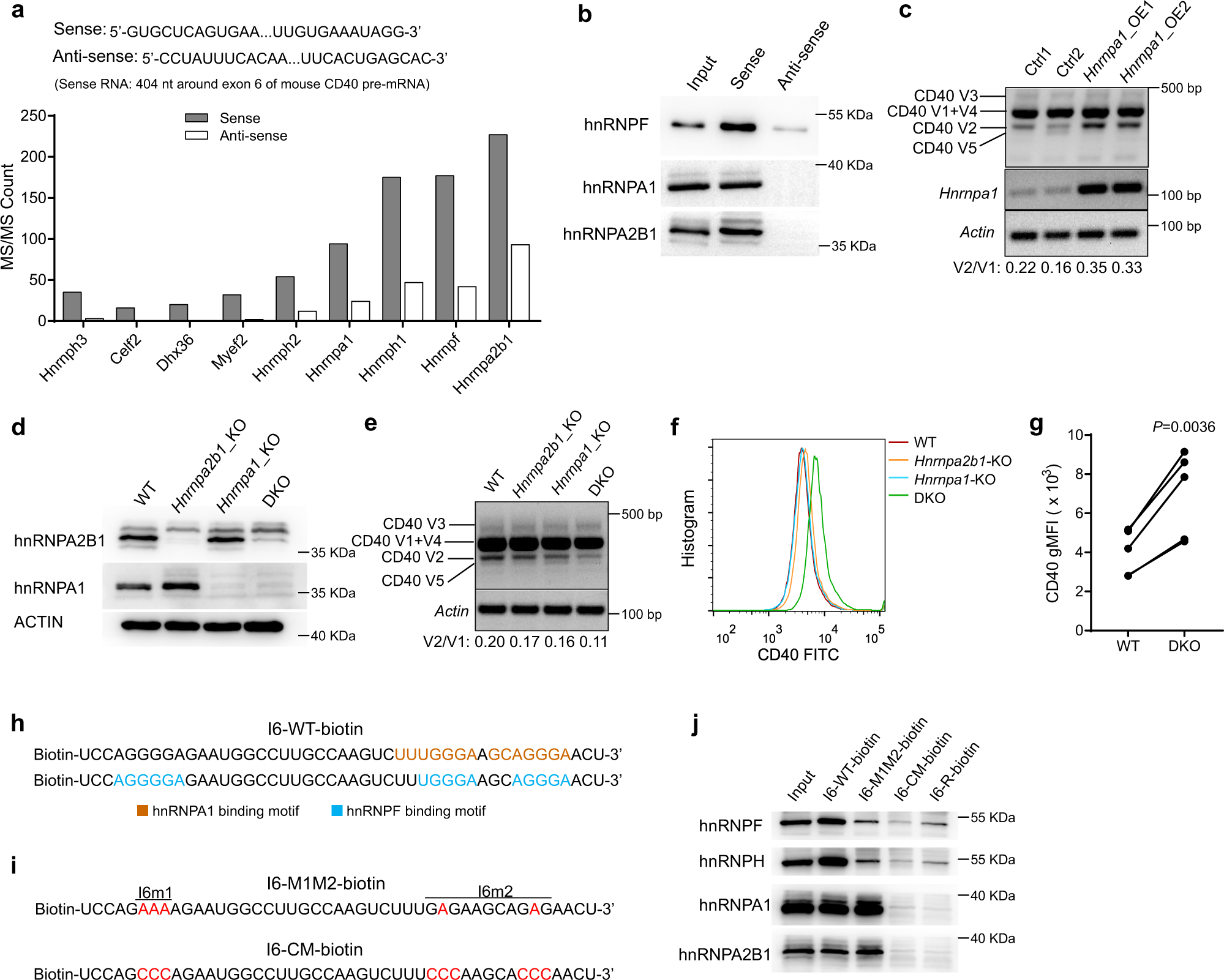
Fig. 8: hnRNP A1 and A2B1 bind directly to Cd40 pre-mRNA and regulate its AS.
From: The RNA-binding protein hnRNP F is required for the germinal center B cell response

a Cd40 pre-mRNA-binding proteins pulled down by the sequence corresponding its exon 6 and the flanking intronic regions. The pulled-down proteins were analyzed by mass spectrometry. Top proteins with a fold change of LFQ intensity of more than 5 and MS/MS count with sense RNA of more than 15 were shown. Data are from one single experiment. b Immunoblotting of hnRNP F, A1, and A2B1 proteins in the pull-down lysates using biotinylated sense and antisense RNAs as shown in a. Data are representative from two independent experiments. c RT-PCR analysis of Cd40 variants using primers P1 and P2 in B cells retrovirally transduced with control or hnRNP A1-overexpressing vectors. d Immunoblotting of hnRNP A1 or A2B1 in the splenic B cells from the WT and different knockout mice. e RT-PCR analysis of Cd40 variants using primers P1 and P2 in the FOB cells from the WT and different knockout mice. f, g Flow cytometric (f) and statistical analysis (g) of the cell surface expression of CD40 expression in FOB cells from WT and DKO mice. Data are pooled from three independent experiments in which the pairing samples were the mice from the same litters (n = 5 per group). A paired two-tailed student’s t-test was used for the statistical analysis. h The predicted binding sites of hnRNP F and hnRNP A1 on Cd40 I6-WT RNA by RBPmap. i, j RNA pull-down assays using WT or indicated mutated biotin-labeled RNAs (i), and the precipitated hnRNP proteins were examined by immunoblotting (j). Data are representative of two independent experiments (c–e) or three independent experiments (j). Source data are provided as a Source Data file.