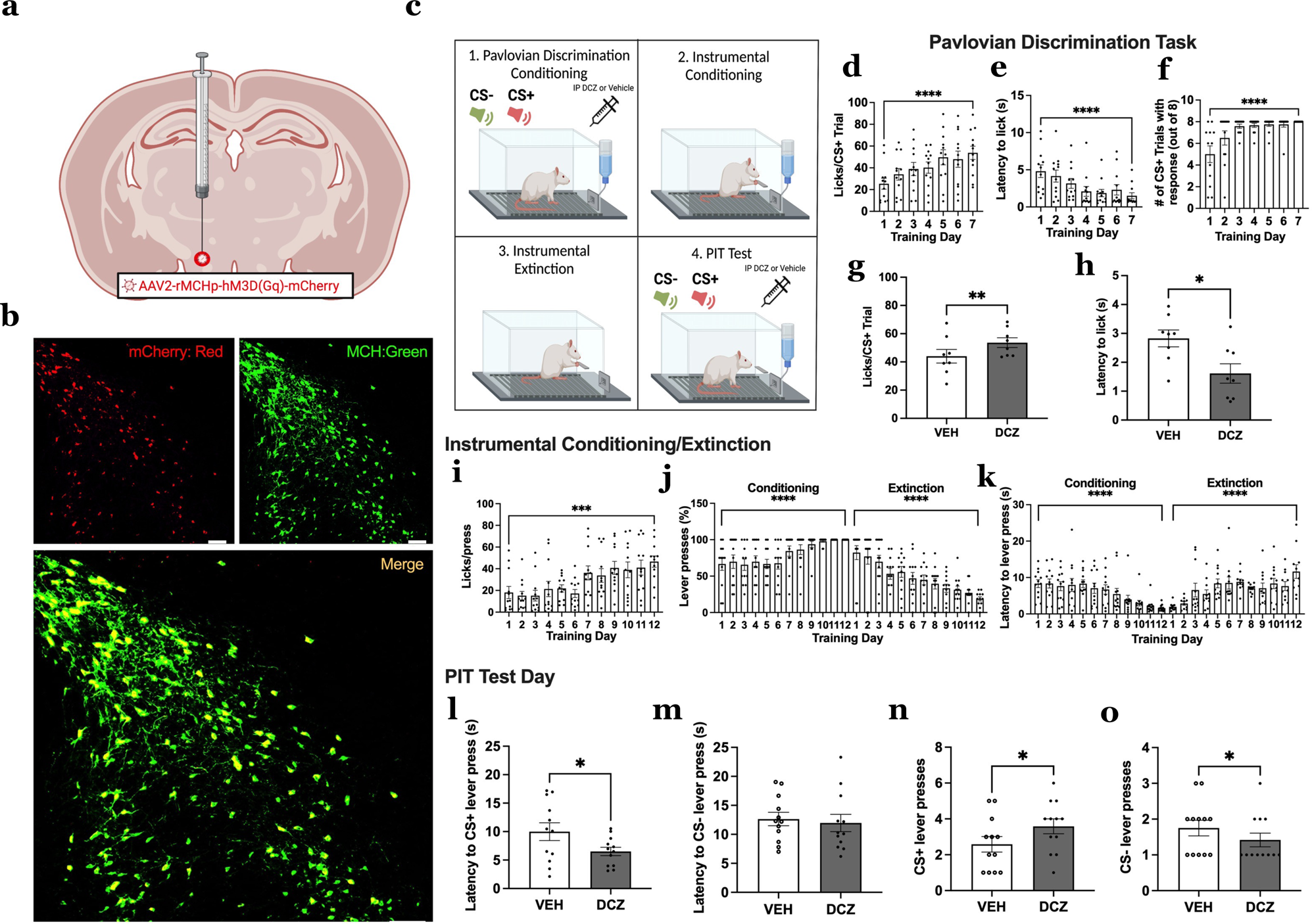
Fig. 4: MCH neuron activation increases appetitive responses to discrete food-predictive cues.

a Schematic diagram depicting a viral approach to chemogenetically activate MCH neurons. An adeno-associated-virus containing excitatory MCH DREADDs-mCherry transgene (AAV2-rMCHp-hM3D(Gq)-mCherry) is injected into the LHA/ZI. b Representative images of fluorescent reporter in MCH DREADDs colocalizing with MCH immunoreactive neurons (repeated and verified independently in n = 8 rats) c Schematic cartoon depicting chemogenetic activation of MCH neurons during Pavlovian-Instrumental-Transfer (PIT). d–f Training data for Pavlovian discrimination task (data were analyzed using a one-way ANOVA with repeated measures and multiple comparisons, n = 8 rats): d Average number of licks for sucrose solution per CS+ trial, e Average latency to lick from sucrose solution per CS+ trial and f average number of CS+ trials with a response via licking sucrose solution. g, h Effects of chemogenetic activation of MCH neurons during the test phase of Pavlovian discrimination task in rats (data analyzed using Student’s two-tailed paired t-test, n = 8 rats) with g average number of licks for sucrose solution per CS+ trial, **P = 0.0022 and h average latency to lick from sucrose solution per CS+ trial, *P = 0.0287. i–k Training data for instrumental conditioning/extinction (data were analyzed using a one-way ANOVA with repeated measures and multiple comparisons, n = 12 rats): i Average number of licks for sucrose solution per lever press during conditioning, j Percentage number of lever presses represented for conditioning and extinction and k Latency to lever press for conditioning and extinction. l–o Effects of chemogenetic activation of MCH neurons during test phase for PIT in rats (data analyzed using Student’s two-tailed paired t-test, n = 12 rats) with l latency to lever press after the CS+, *P = 0.0498, m and CS− cue, P = 0.6894, n Number of lever presses after the CS+, *P = 0.0323 o and CS− cue, *P = 0.0388. Data shown as mean ± SEM; Scale = 100 μm; *P < 0.05, **P < 0.01, ***P < 0.001, ****P < 0.0001. Source data are provided as a Source Data file. Created with Biorender.com.