Fig. 4: Activity of NITD609 and TD-6450 upon post-screening analysis.
From: Safe drugs with high potential to block malaria transmission revealed by a spleen-mimetic screening

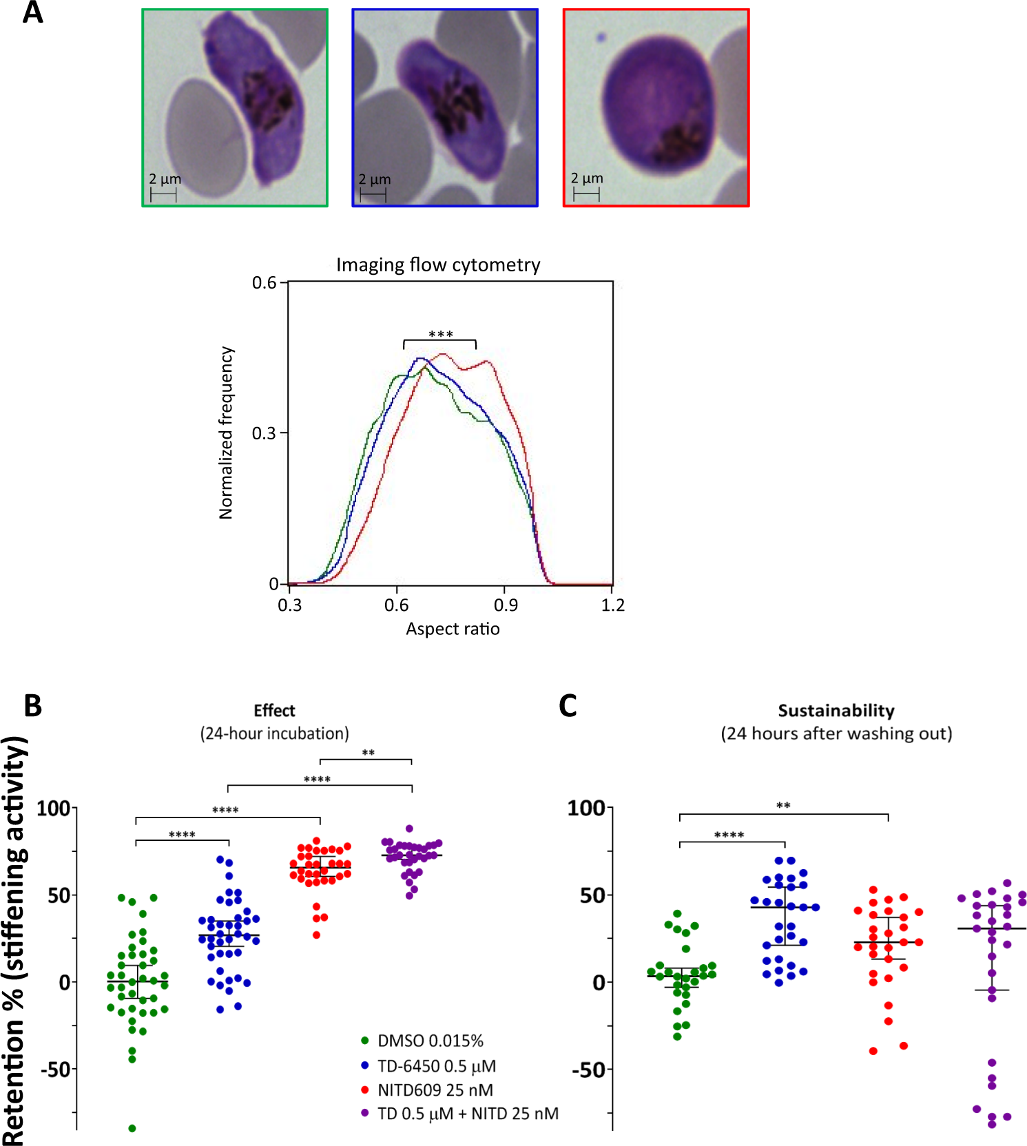
A Giemsa-stained erythrocytes infected by a mature gametocyte of P. falciparum exposed for 24 hours to DMSO (negative control, green border), TD-6450 5 µM (blue border) and NITD609 1 µM (red border). Circularity of gametocytes by imaging flow cytometry was compared measuring the aspect ratio showing a significant difference between DMSO and NITD609. The experiment was performed once. B Cumulative dot-plot of 5 microsphiltration experiments where stage V gametocytes of P. falciparum (3D7 pULG8-GFP strain) were exposed for 24 hours to TD-6450 (blue), NITD609 (red) or the combination of both (purple). C Cumulative dot-plot of 4 microsphiltration experiments where gametocytes were exposed to the drugs for 24 h and kept in culture for an additional 24 hours after removing the drug. Dots indicate the retention rate of single wells of 96-well microsphiltration plates. For B, C, each experiment was performed with a single gametocyte induction and a single 8-well column for each condition was loaded, unless the cultured gametocyte population was not large enough to fill the entire column. Numbers of repetitions are, from left to right: 40 (8 for each experiment), 40 (8 for each experiment), 32 (8 for each of 4 experiments), 32 (8 for each of 4 experiments). Boxplots indicate medians and IQRs. Exposure to DMSO (green) was the negative control. P and F-values after the one-way ANOVA test were lower than 0.0001 and equal to 110 (B) and equal to 0.0005 and 6.365 (C), respectively. Individual p-values legend: *p = 0.05–0.01, **p = 0.01–0.001, ***p = 0.001–0.0001, ****p < 0.0001. Individual p-values, when higher than 0.0001, are: panel B, NITD609 vs combination, 0.0058. Panel C, DMSO vs NITD609, 0.0096. Source data are provided as a Source Data file.