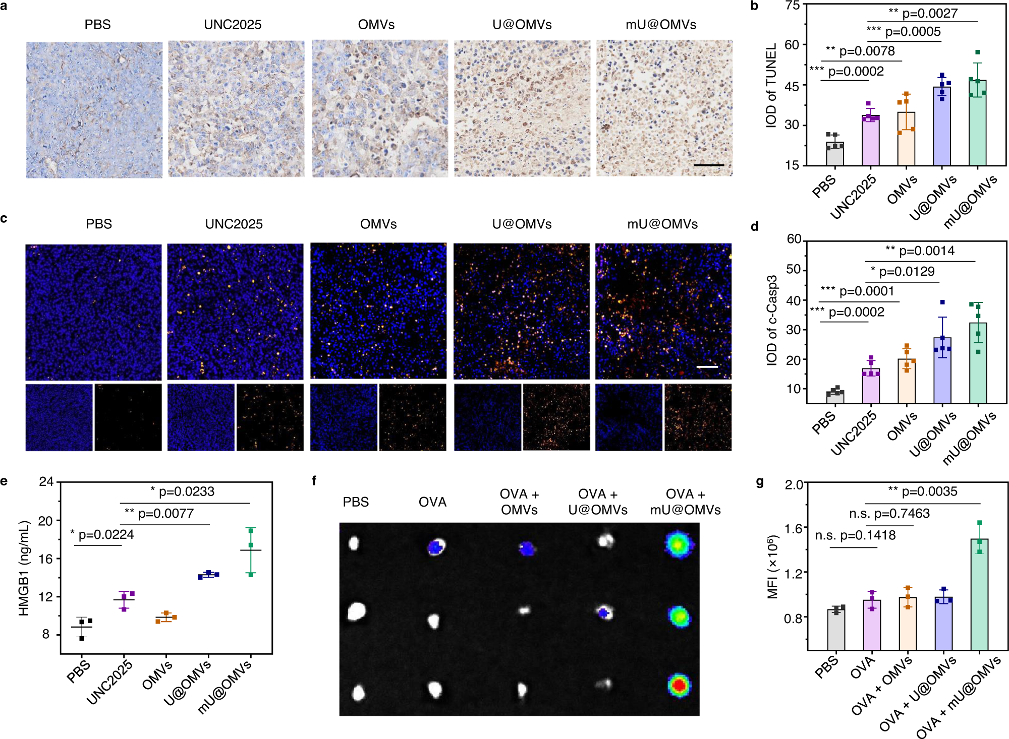
Fig. 4: Efferocytosis suppression-induced accumulation of AC and antigen delivery to LNs by mU@OMVs in vivo.

a, c Representative fluorescence images of TUNEL and c-Casp3 staining of B16F10 tumor sections obtained at 48 h after the treatment. Scale bar in a 50 μm. Scale bar in c 100 μm. b, d Integrated optical density (IOD) of the tumor slices in a and c. e Serum HMGB1 levels of mice after different treatments determined by ELISA. f Ex vivo imaging of the DLNs collected 24 h after administration. Briefly, Cy5-labeled OVA were incubated with OMVs, U@OMVs, or mU@OMVs for 3 h at 37 °C and then intratumorally administrated to B16F10 melanoma-bearing mice, and the DLNs were collected 24 h after injection. Then, OVA signals in the isolated DLNs were analyzed by the in vivo imaging system (IVIS). g Quantitative statistics of mean fluorescence intensity (MFI) of Cy5 channel within the region of interest (ROI) of isolated DLNs. Data in b, d are presented as mean ± s.d. (n = 5). Data in e, g are presented as mean ± s.d. (n = 3 biologically independent samples). Statistically significant differences between groups were identified by unpaired two-tailed Student’s t-test. ****P < 0.0001, ***P < 0.001, **P < 0.01, *P < 0.05. Source data are provided as a Source Data file.