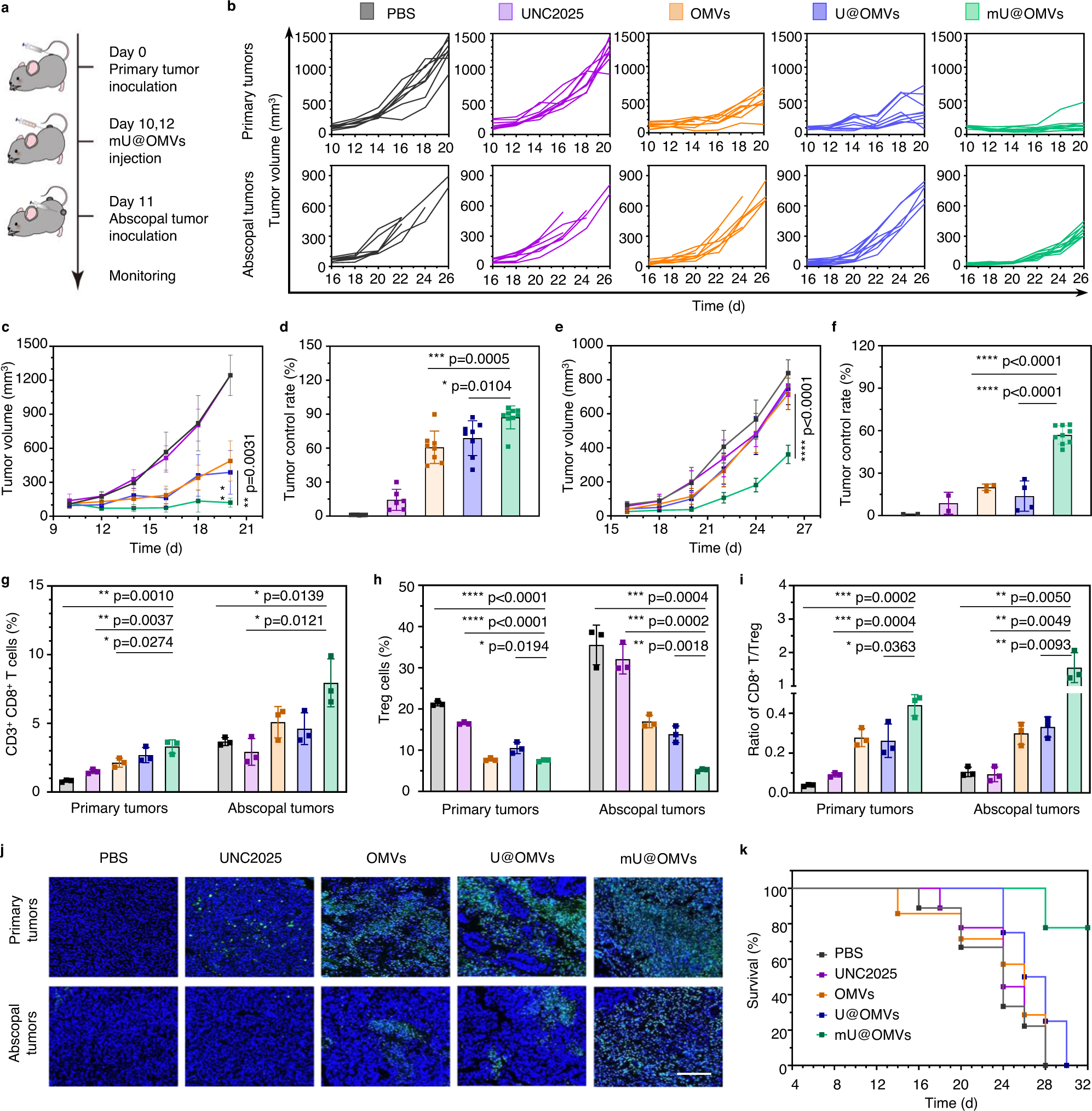
Fig. 6: The antitumor effects of mU@OMVs in inhibiting both primary and abscopal B16F10 tumors.

a Schematic illustration of mU@OMVs-mediated antitumor experiment in a bilateral tumor model. b Individual tumor growth kinetics of the primary and abscopal tumors are recorded every three days. c, e Tumor volumes of the primary tumors and abscopal tumors. d, f Tumor control rate of the primary tumors and abscopal tumors. g Percentages of CD3+ CD8+ T cell in primary and abscopal tumors. h Percentages of Treg cells in primary and abscopal tumors. i Ratios of CD8+ T cells to Treg cells in primary and distant tumors. j TUNEL staining of primary and abscopal tumors at the end of the experiment. Scale bar: 200 μm. k Survival curve of each group. Data in b, c, e are presented as mean ± s.d. (n = 9 biologically independent mice). Data in g–i are presented as mean ± s.d. (n = 3 biologically independent mice). Statistically significant differences between groups were identified by unpaired two-tailed Student’s t-test. ****P < 0.0001, ***P < 0.001, **P < 0.01, *P < 0.05. Source data are provided as a Source Data file.