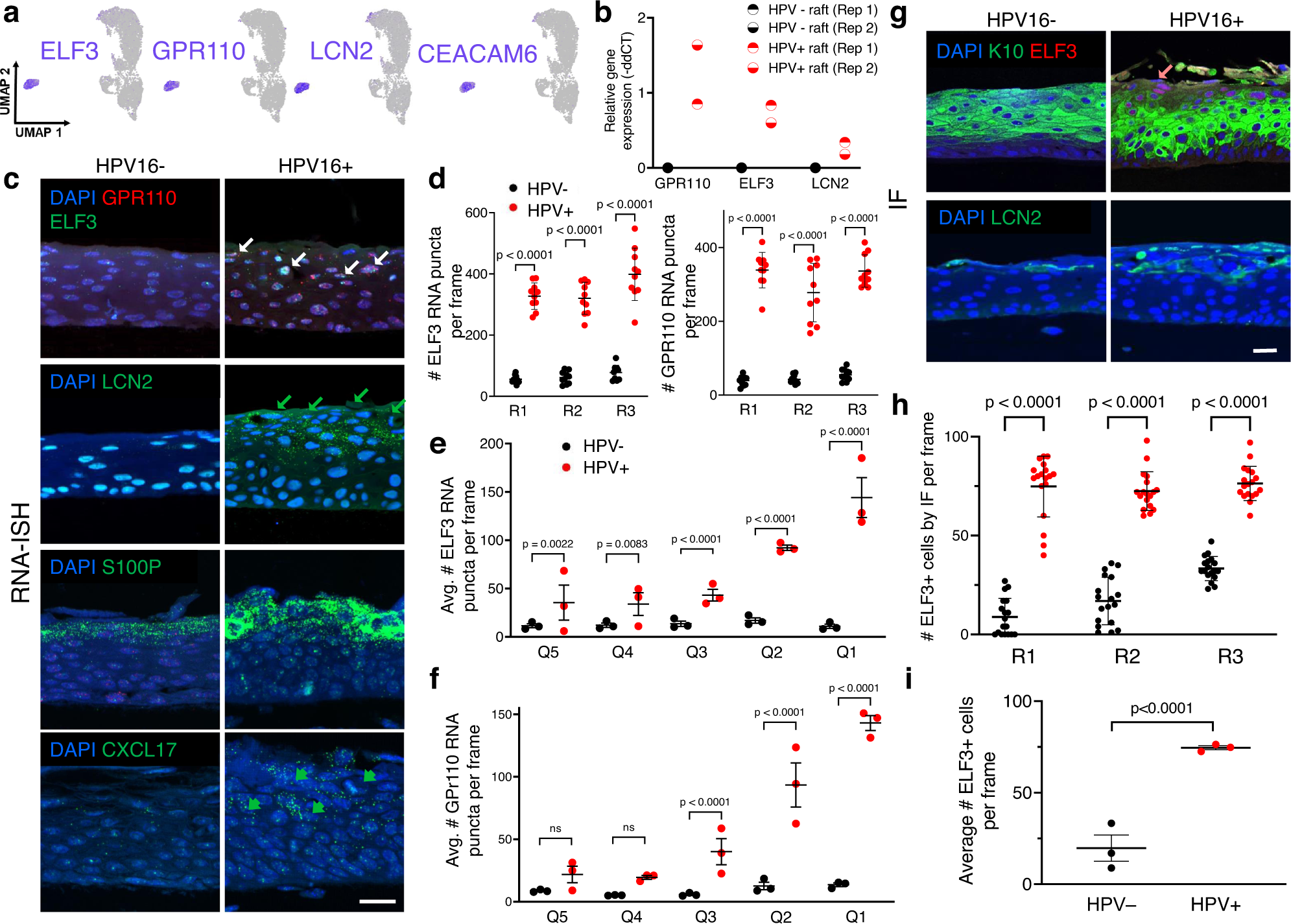
Fig. 5: C9 cells occupy the superficial cell layers of the HPV16+ epithelium.

a Feature plots visualize expression of select C9-defining markers (n = 1 matched set). b Subset of RT-qPCR validation shows increased expression of C9 markers in HPV16+ vs HPV16− epithelium (n = 2). Additional C9 biomarker validation is shown in Supplementary Fig. 2B. c RNA-ISH validation in 3D epithelium for C9 biomarkers shows many cells with multiple puncta in HPV16+ epithelium, primarily in superficial suprabasal layers, vs very few in HPV16− epithelium. Scale bar, 25 µm. Arrows highlight positive staining in cells. d Quantification of total ELF3 or GPR110 puncta in three matched sets of rafts (n = 10 frames per raft with data presented as the mean ± SD, two-way ANOVA with Sidak’s multiple comparisons, all comparisons p < 0.0001) showing consistently higher total number of transcripts in HPV+ vs HPV− rafts. The distribution of ELF3 (e) and GPR110 (f) expression across rafts by quintile, where Q5 is basal and Q1 is the uppermost raft fifth, spatially locates C9 marker expression to the most suprabasal raft layers (n = 3 rafts presented as mean ± SEM, two-way ANOVA with Turkey’s multiple comparisons test, p values indicated per comparison). g IF showing a compartment of ELF3+/LCN2+ cells, specifically in HPV16+ rafts that is superjacent to the K10+ differentiated layer and confirms protein-level expression of C9 markers. Scale bar, 25 µm. h Quantification of ELF3+ cells by IF across three matched sets of rafts (n = 10 frames per raft presented as mean values ± SD, two-way ANOVA with Sidak’s multiple comparisons, all comparisons p < 0.0001). i Average number of ELF3+ cells by IF per frame in HPV+ vs HPV− rafts (n = 3 rafts represented as mean ± SEM, two-way ANOVA, p < 0.0001). Source data (b, d–f, h, i) are provided in the Source Data file.