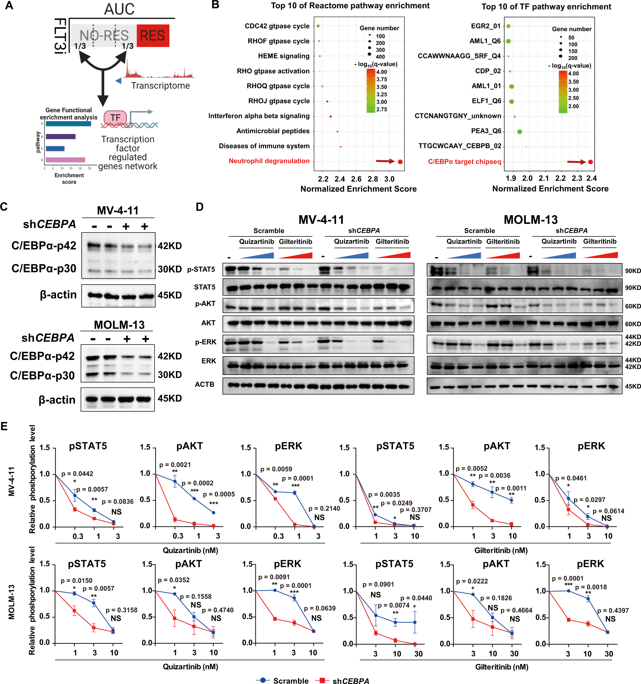
Fig. 4: CEBPA knockdown enhances the FLT3i induced signal pathway downregualtion.

A Schematic representation of RNA-seq analysis in the non-resistant FLT3i group. B Transcriptional features were enriched by GSEA. C CEBPA knockdown in MV-4-11 and MOLM-13 cell lines. D Changes in STAT5, AKT and ERK phosphorylation in MV-4-11 and MOLM-13 cells with or without CEBPA knockdown treated with quizatinib (0.3, 1, or 3 nM) or gilteritinib (1, 3 or 10 nM) in MV-4-11 and quizatinib (1, 3, or 10 nM) or gilteritinib (3, 10, or 30 nM) in MOLM-13 for 2 h. E Quantification of the phosphorylation changes in (D). n = 3 independent experiments. Data are Means ± SEM. Significance was analyzed by equal variance two-tailed t test.*P < 0.05, **P < 0.01, ***P < 0.001. Exact p values in Source Data file. Data for all graphs in Source Data file.