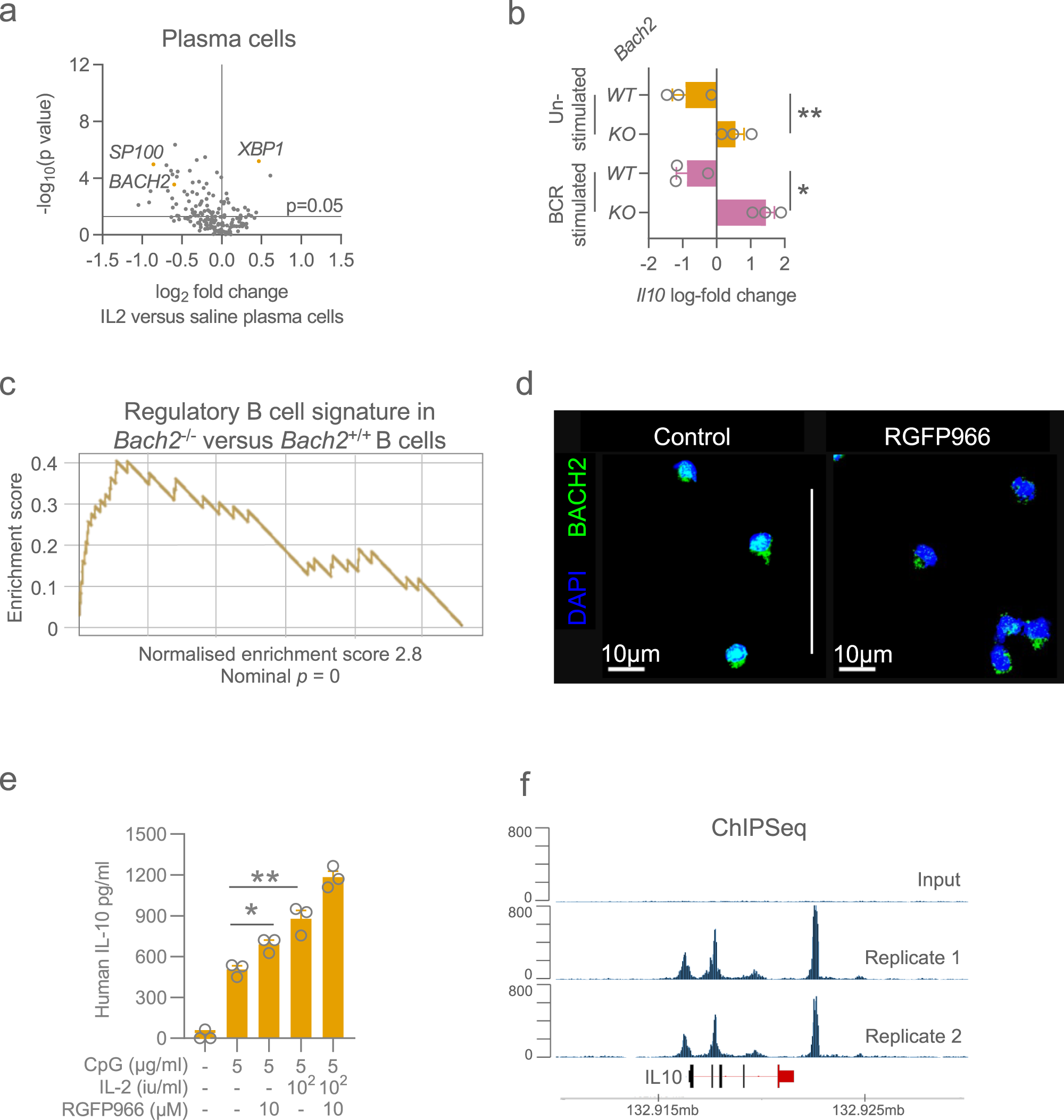
Fig. 4: BACH2 inhibits IL-10 production in B cells.
From: Low-dose IL-2 enhances the generation of IL-10-producing immunoregulatory B cells

a Volcano plots of relative transcription factors expression following LD IL-2 treatment versus following saline treatment in plasma cells. p-values generated using an unpaired two-tailed parametric t-test. b Fold change in IL-10 gene expression comparing murine Bach2−/− versus Bach2+/+ B cells from publicly available data. c escarpment plots showing gene set enrichment analysis using Breg gene signature comparing murine Bach2−/− versus Bach2+/+ B cells from publicly available data. d Confocal imaging of BACH2 in B cells stimulated with RGFP966, an HDAC3 inhibitor. e Quantification of IL-10 in culture supernatants from human blood B cells stimulated with CpG, IL-2 and/or RGFP966, an HDAC3 inhibitor. p-values generated using an unpaired two-tailed parametric t-test. *p < 0.05, **p < 0.01. f CHIP sequencing data of BACH2 on the Il10 region of DNA from publicly available data. B cells were unstimulated. Bar graphs show mean and SEM of duplicates. Source data are provided as a Source Data file.