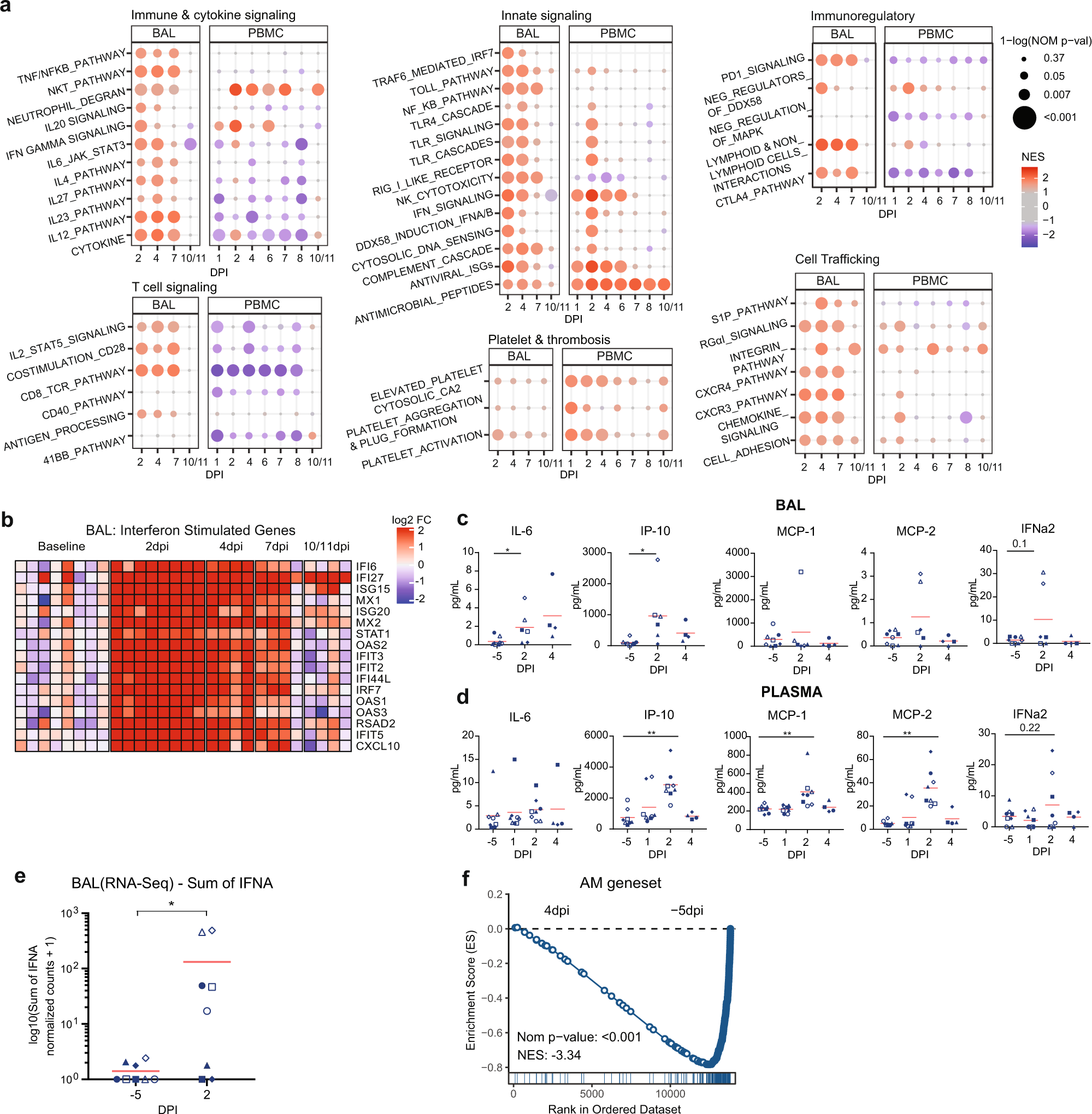
Fig. 2: Early pro-inflammatory and ISG response observed in airways and peripheral blood by bulk transcriptomics.

n = 8 RM from Cohort 1 and baricitinib cohort for −5 dpi and 2 dpi except for (c) where n = 6 (3 RM Cohort 1 + 3 RM baricitnib cohort) at 2 dpi. n = 4 RM from Cohort 1 starting from 4 dpi. a Dot plots showing normalized enrichment scores and nominal p values for gene sets. Enrichment is indicated by dot color (red: positively enriched vs. −5 dpi; blue: negatively enriched), dot size indicates significance. Normalized enrichment scores and nominal p values were determined using GSEA65. The exact nominal p values are included in Supplementary Data 1. b Heatmap of longitudinal responses for the ISG gene set. The color scale indicates log2 expression relative to the median of the −5 dpi samples. c Cytokines evaluation (Mesoscale) in BALF p values for 2 dpi vs. −5 dpi: IL6 = 0.02 and IP-10 = 0.03 and d Plasma; only significant cytokines are shown (p values for 2 dpi vs. −5 dpi: IP-10 = 0.008, MCP-1 = 0.008, MCP-2 = 0.004). e Sum of normalized expression of all IFNA genes in BAL. *p value = 0.04. f GSEA enrichment plot showing negative enrichment for AM gene signature (derived from SingleR) when comparing bulk BAL RNA-Seq samples from 4 dpi to −5 dpi (Nominal p value = 0). The red bar represents the mean. Statistical analysis for (c)–(e) was performed using one-tailed Wilcoxon signed-rank test in R v4.2.2 comparing each timepoint to −5 dpi. *p value <0.05, **p value <0.01. Source data (c–e) are provided as a Source Data file.