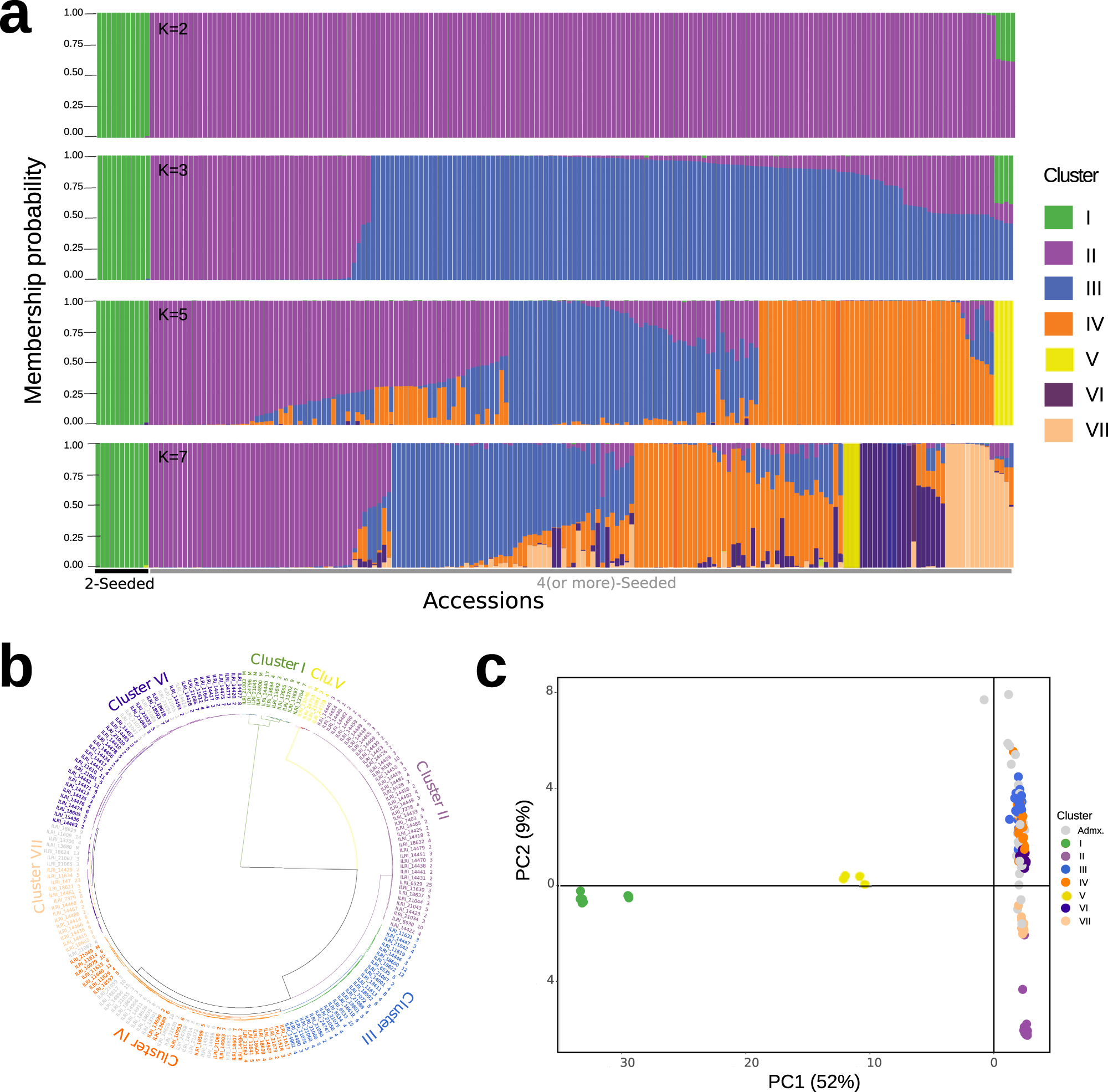
Fig. 5: Population genetic analysis of lablab.

a Bar plots based on the admixture model in STRUCTURE for multiple K (Membership of individual accessions to each subgroup is given in Supplementary Table 6). b Clusters detected by hierarchical clustering. c Clusters detected by PCA. The colours in (b) and (c) are according to the STRUCTURE K = 7 in (a). Accessions in admixture groups shown by light grey colour in (b) and (c). Source data are provided as a Source Data file.