Fig. 1: BVES disruption compromises the body weight gain and muscle function in mice.
From: Defective BVES-mediated feedback control of cAMP in muscular dystrophy

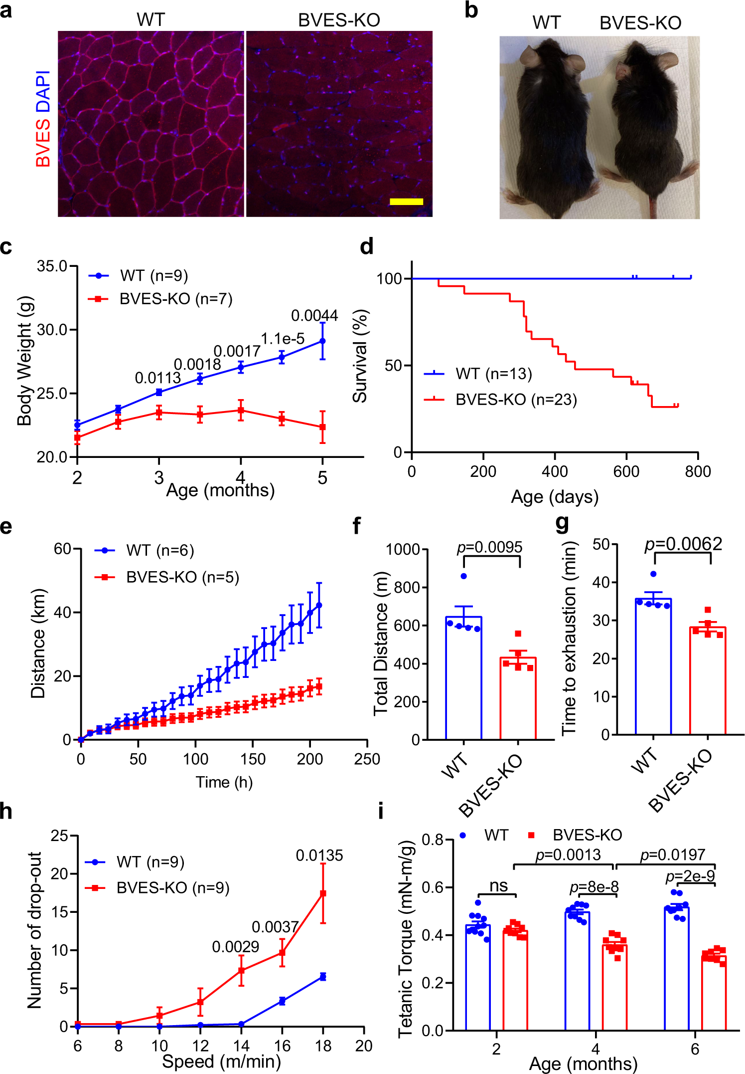
All animal experiments were performed in WT and BVES-KO male mice with the C57BL/6N genetic background. a Immunofluorescence images of GA muscles in WT and BVES-KO mice (4 months of age) stained with the antibody against BVES and DAPI. Scale bar: 100 µm. (n = 4 per genotype). b Representative image of WT and BVES-KO male littermates at 4 months of age. c, Body weight gain of male BVES-KO and age/sex-matched WT mice from two to five months of age. Two-tailed paired Student’s t test. d Kaplan–Meier survival curve of WT and BVES-KO male mice. e Voluntary wheel running of BVES-KO and age-matched WT male mice (4 months of age). f, g Endurance capacity test performed by treadmill running showing running distance (f) and time to exhaustion (g) in BVES-KO (n = 5) and WT (n = 5) male mice (4 months of age). Two-tailed unpaired Student’s t test. h The number of dropouts to test the capacity of recovery from muscle injury on the treadmill in BVES-KO and WT male mice (6 months of age). Two-tailed paired Student’s t test. i Tetanic torque measurements of the posterior compartment muscles of BVES-KO and WT male mice in age-dependent manner (2-month age: WT (n = 11), BVES-KO (n = 9); 4-month age: WT (n = 9), BVES-KO (n = 9); 6-month age: WT (n = 9), BVES-KO (n = 8)). ns indicates no significant difference. Two-way ANONA with Tukey’s multiple comparisons test. Data are mean ± SEM. Source data are provided as a Source Data file.