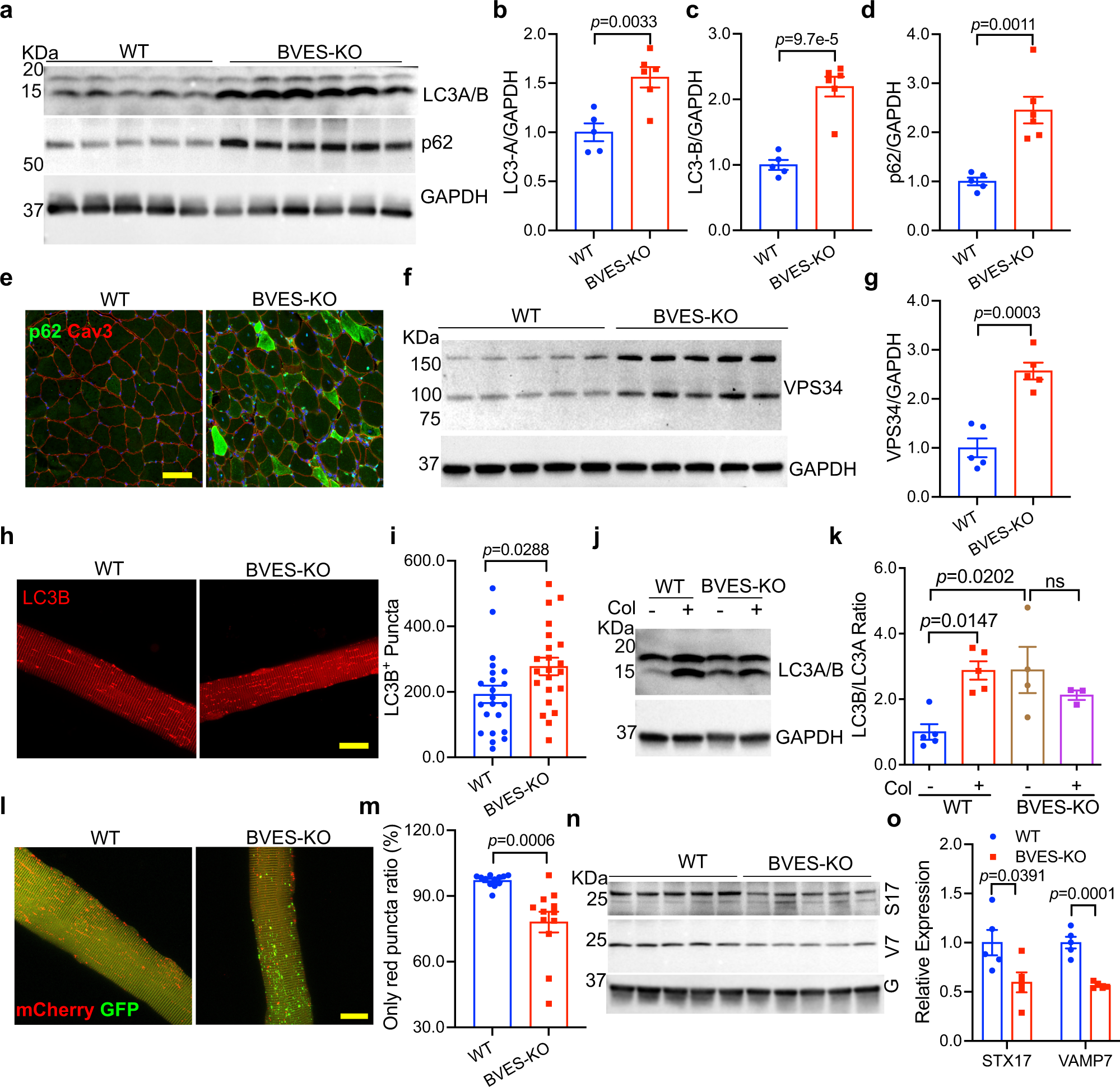
Fig. 6: BVES Disruption suppresses the autophagic execution.
From: Defective BVES-mediated feedback control of cAMP in muscular dystrophy

All animal experiments were performed in WT and BVES-KO male mice with the C57BL/6N genetic background. a–d Western blot (a) of autophagic markers and quantification of LC3A (b), LC3B(c) and p62 (d) normalized to GAPDH in total GA muscle extracts from 8-month-old WT (n = 5) and BVES-KO (n = 6) male mice. e The p62 and Cav3 immunostaining of GA muscles from 4-month-old WT and BVES-KO male mice. (n = 5 biologically independent experiments). Scale bar: 100 µm. f, g, Western blot (f) and quantification (g) of VPS34 in total GA muscle extracts from 8-month-old WT (n = 5) and BVES-KO (n = 5) male mice. h, i Live cell imaging (h) of RFP-LC3B and quantification (i) of LC3B puncta in FDB muscle fibers from 8-month-old WT (n = 22 fibers from 3 mice) and BVES-KO (n = 22 fibers from 3 mice) male mice at 5 days after electroporation with pCMV-RFP-LC3B. j, k Western blot (j) and quantification (k) of LC3B/A in GA muscles from BVES-KO (n = 4 (without colchicine); n = 3 (with colchicine)) and WT (n = 5 each without/with colchicine) male mice without or with colchicine treatment as indicated (6 weeks of age). Blots are representative of two independent experiments. ns, not significant. One-way ANOVA with Turkey’s multiple comparisons test. l, m Live cell imaging (l) of mCherry-GFP-LC3B dual reporter in FDB muscle fibers from 8-month-old WT (n = 12 fibers from 3 mice) and BVES-KO (n = 12 fibers from 3 mice) male mice at 5 days after electroporation and quantification (m) of red-only puncta normalized by total puncta. n, o Western blot (n) and quantification (o) of STX17 (S17) and VAMP7 (V7) normalized to GAPDH (G) in total GA muscle extracts from WT (n = 5) and BVES-KO (n = 5) male mice (8 months of age). Two-tailed unpaired Student’s t test was used for (b–d, g, i, m, o). Data are mean ± SEM. Source data are provided as a Source Data file.